电网供应商一站式服务平台:标书制作及一对一培训,资质能力信息核实(一纸证明),资格预审,型式试验报告/校准报告,绿色资质认证,产品送样抽检咨询,企业推广及技术开发业务,合作热线:19179190990(邓经理)
国家电网有限公司
2024年配网电能计量箱物资采购第二次补充
联合资格预审公告
项目编号:GWXY-ZGYS-2403-JLX
1.招标条件
项目建设单位为国家电网有限公司所属各省(市、自治区)公司(见附表1)(以下简称“项目单位”),项目资金来自自有资金,并委托国网重庆招标有限公司为招标代理机构。本次资格预审项目的结果有效期为自预审结果通知书发出之日起至2025年12月31日。在此期间,项目单位及其所属单位相应物资采购相应分标/相关项目仅接受资格预审合格的申请人参加投标。
2.项目与招标范围
2.1资格预审的物资类别
查:开标报价得分,查企业中标,查企业不良行为,用电服通平台
3.高质量发展清单要求
3.1专用业绩资质要求
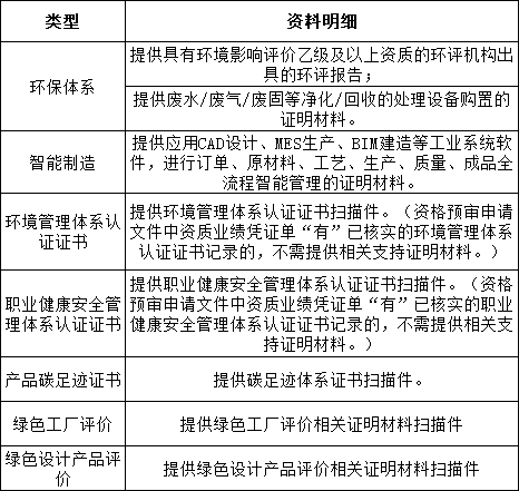
3.2环保体系及智能制造要求(非否决项)
4.资格预审文件的获取
凡有意参加的申请人,请于资格预审公告发布之日起至2025年7月1日16时(北京时间,下同),登陆招标人招投标交易平台信息系统(国家电网有限公司电子商务平台)下载资格预审文件。
5.资格预审申请文件的递交
资格预审申请文件递交(提交)的截止时间为:2025年7月8日9:00时。
【来源】国网电子商务平台
【说明】如侵权请联系删除
▼ 下方查看往期信息 ▼
添加小编交流
备注:公司+姓名
爱岗敬业,任劳任怨
- 电网专业服务 -
1、国网/南网 一纸证明、资格预审
2、标书制作及一对一培训
3、产品送样抽检咨询
4、企业推广
- 资质体系认证 -
1、三标体系认证
2、碳中和绿色认证
3、企业3A信用等级证书
4、人员资质证书
- 型式试验报告 -
1、高低压成套设备:环网箱/柜、高低压柜、箱变、变压器、断路器、配电箱、计量箱、电缆分支箱等
2、装置性材料:电缆、金具、铁附件、保护管、绝缘子等
3、零星物资:工器具、标识牌、五金等


