电网供应商一站式服务平台:标书制作及一对一培训,资质能力信息核实(一纸证明),资格预审,型式试验报告/校准报告,绿色资质认证,产品送样抽检咨询,企业推广及技术开发业务,合作热线:19179190990(邓经理)
国家电网有限公司
2025年配网一二次融合成套环网箱协议库存招标第一次
补充资格预审公告
项目编号:GWXY-ZGYS-2502-CTHWX
1.招标条件
项目建设单位为国家电网有限公司区域所属各省(市、自治区)公司(见附表1)(以下简称“项目单位”),项目资金来自自有资金,并委托国网四川招标有限公司为招标代理机构。本次资格预审项目的结果有效期为资格预审合格通知书发放之日起至2025年12月31日。在此期间,项目单位及其所属单位相应物资采购相应分标/相关项目仅接受资格预审合格的申请人参加投标。
2.项目与招标范围
2.1采用资格预审的物资类别
查:开标报价得分,查企业中标,查企业不良行为,用电服通平台。
2.2采用资格预审的货物清单
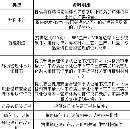
3.高质量发展清单
4.资格预审文件的获取
凡有意参加的申请人,请于资格预审公告发布之日起至2025年7月8日23:00(北京时间,下同),登陆招标人招投标交易平台信息系统(国家电网有限公司电子商务平台)下载资格预审文件。
7.资格预审申请文件的递交
格预审申请文件递交(提交)的截止时间为:2025年7月15日上午10:00(北京时间)。
国家电网有限公司
2024年配网高压熔断器物资采购联合第二次
补充资格预审公告
项目编号:GWXY-ZGYS-2403-RDQ
1.招标条件
项目建设单位为国家电网有限公司所属各省(市、自治区)公司(见附表1)(以下简称“项目单位”),项目资金来自自有资金,并委托国网四川招标有限公司为招标代理机构。本次资格预审项目的结果有效期为2025年1月1日至2025年12月31日。在此期间,项目单位及其所属单位相应物资采购相应分标/相关项目仅接受资格预审合格的申请人参加投标。
2.项目与招标范围
2.1采用资格预审的物资类别
查:开标报价得分,查企业中标,查企业不良行为,用电服通平台。
2.2采用资格预审的货物清单
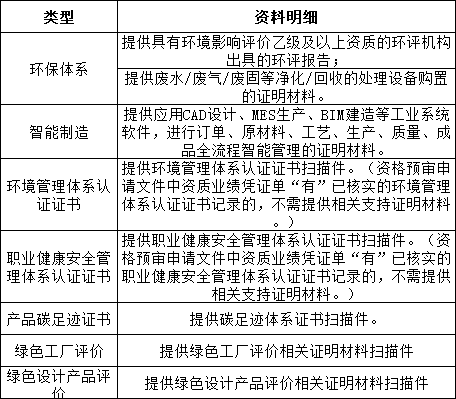
3.高质量发展清单
4.资格预审文件的获取
凡有意参加的申请人,请于资格预审公告发布之日起至2025年7月8日10:00(北京时间,下同),登陆招标人招投标交易平台信息系统(国家电网有限公司电子商务平台)下载资格预审文件。
5.资格预审申请文件的递交
资格预审申请文件递交(提交)的截止时间为:2025年7月15日上午10:00(北京时间)。
【来源】国网电子商务平台
【说明】如侵权请联系删除
▼ 下方查看往期信息 ▼
添加小编交流
备注:公司+姓名
爱岗敬业,任劳任怨
- 电网专业服务 -
1、国网/南网 一纸证明、资格预审
2、标书制作及一对一培训
3、产品送样抽检咨询
4、企业推广
- 资质体系认证 -
1、三标体系认证
2、碳中和绿色认证
3、企业3A信用等级证书
4、人员资质证书
- 型式试验报告 -
1、高低压成套设备:环网箱/柜、高低压柜、箱变、变压器、断路器、配电箱、计量箱、电缆分支箱等
2、装置性材料:电缆、金具、铁附件、保护管、绝缘子等
3、零星物资:工器具、标识牌、五金等


