电网供应商一站式服务平台:标书制作及一对一培训,资质能力信息核实(一纸证明),资格预审,型式试验报告/校准报告,绿色资质认证,产品送样抽检咨询,企业推广及技术开发业务。
国家电网有限公司营销项目
2025年度计量互感器
第一次补充资格预审及信息更新
项目编号:0711-25OTL09322019
1.招标条件
本项目招标人为国家电网有限公司或其所属单位(以下简称“项目单位”),项目资金来自企业自有资金,并委托国网物资有限公司为招标代理机构。项目已具备招标条件,现对该项目进行公开招标。
2.项目概况与招标范围
2.1资格预审的物资类别
查:开标报价得分、查企业中标、查企业不良行为、查企业投标资质,就用电服通小程序。
2.2信息更新的物资类别
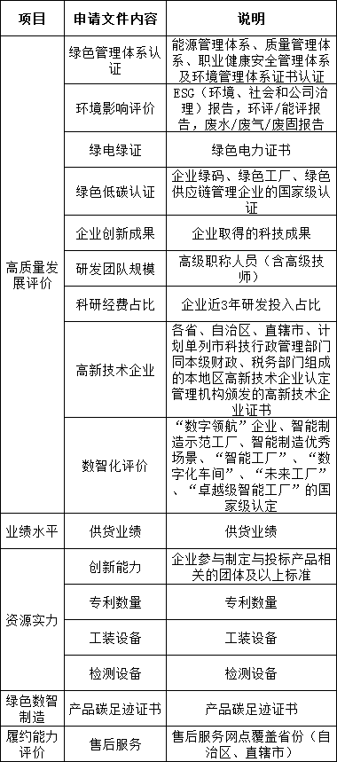
3.高质量发展清单
将电服通小程序添加到手机、电脑桌面,使用方便又快捷,步骤如下:
第一步:点击右上角分享
第二步:添加到桌面
4.资格预审文件的获取
凡有意参加的申请人,请于2025年8月15日-2025年8月29日17:00时(北京时间,下同),登陆招标人招投标交易平台信息系统(国家电网有限公司电子商务平台以下简称电子商务平台)下载资格预审文件。
5.资格预审申请文件的递交
资格预审申请文件递交(提交)的截止时间为:2025年9月8日8:30时
【来源】国网电子商务平台
【说明】如侵权请联系删除
▼ 下方查看往期信息 ▼
添加小编交流
19179190990(同微)
备注:公司+姓名
- 电网专业服务 -
1、国网/南网 一纸证明、资格预审
2、标书制作及一对一培训
3、产品送样抽检咨询
4、企业推广
- 资质体系认证 -
1、三标体系认证
2、碳中和绿色认证
3、企业3A信用等级证书
4、人员资质证书
- 型式试验报告 -
1、高低压成套设备:环网箱/柜、高低压柜、箱变、变压器、断路器、配电箱、计量箱、电缆分支箱等
2、装置性材料:电缆、金具、铁附件、保护管、绝缘子等
3、零星物资:工器具、标识牌、五金等

