电网供应商一站式服务平台:国网/南网资质能力信息核实,资格预审,标书制作及一对一培训,型式试验报告、投标评审的证书报告,企业品牌推广及技术开发业务。
国家电网有限公司
2026年配网配电箱(JP柜)物资采购联合资格预审
资格预审公告
项目编号:GWXY-ZGYS-2601-PDX
1.招标条件
项目建设单位为国家电网有限公司所属各省(市、自治区)公司(见附表1)(以下简称“项目单位”),项目资金来自自有资金,并委托国网陕西招标有限公司为招标代理机构。
2.项目与招标范围
2.1资格预审的物资类别
查:开标报价得分、查企业中标、查企业投标资质,就用电服通小程序。
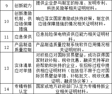
3.高质量发展清单
3.1专有资质业绩条件
3.2环保体系及智能制造
4.资格预审文件的获取
凡有意参加的申请人,请于资格预审公告发布之日起至2025年11月19日17时(北京时间,下同),登陆招标人招投标交易平台信息系统(国家电网有限公司电子商务平台 以下简称电子商务平台)下载资格预审文件。
5.资格预审申请文件的递交
资格预审申请文件递交(提交)的截止时间为:2025年11月25日9:30时。
【来源】国网电子商务平台
【说明】如侵权请联系删除
▼ 下方查看往期信息 ▼

