
欧盟是什么?
欧洲联盟(简称欧盟,European Union -- EU)是由欧洲共同体 (European Communities) 发展而来的,是一个集政治实体和经济实体于一身、在世界上具有重要影响的区域一体化组织。欧盟有28个成员国组成, GDP总和超过18万亿美元,人口超过5亿,是全球最大的经济体。
在一体化的过程中,成员国向欧盟让渡了部分国家主权(如在对外贸易领域)。另一方面,各成员国仍保留着大量的国家主权(如在国防领域),欧盟中央机构在这些领域中只能组织各成员国进行协商,没有最终的决策权,各成员国可以对议案实施一票否决。
欧盟的主要机构有欧洲理事会(成员国家首脑组成)、欧盟理事会(成员国家部长组成的欧盟的上议院)、欧盟委员会(欧盟的行政机构)、欧洲议会(欧盟的众议院)、欧洲法院、欧洲央行等。
英国为何举行退欧公投?

谁将有资格参与英国脱欧公投?
生活在英国的英国、爱尔兰、英联邦成员国18岁以上公民,以及在海外生活少于15年的英国公民。另外,与英国大选的规定不同,生活在直布罗陀的英国上议院成员和英联邦成员国公民将被允许投票。除爱尔兰、马耳他、塞浦路斯以外的其它欧盟国家公民不能参与投票。
公投的问题是什么?
起先英国政府的希望公投的问题是“英国应该保留欧盟成员国地位么?”但是负责公投问题起草的英国选举委员会认为并不认同这样的措辞,他们认为这个问题本身带有倾向性,会导致选民投“是”。
该委员会在2015年9月份提出,问题应该修改为“英国应该留在欧盟,还是离开欧盟?” 选民可以回答“离开欧盟”或者“留在欧盟”。英国政府和国会接受了修改方案,并将以此措辞进行公投。
从政治方面看,早在2013年,卡梅伦便已提出“退欧”公投言论,他当时还承诺,若他领导的保守党在2015年的选举中胜出,将在两年内举行全民公投,以决定英国是否退出欧盟。而随着卡梅伦大选连任,退欧不得不提上日程。
卡梅伦之所以提出退欧公投,是为了完成政治诺言,以及获得民意支持(英国民众对欧盟移民政策、难民分摊政策充满反感),并化解国内疑欧派压力(疑欧派对高昂的欧盟会员费频繁抨击)。

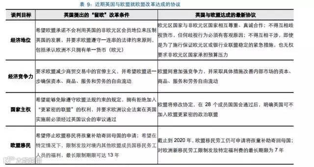
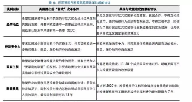
此外,卡梅伦以“退欧”为工具与欧盟达成了新的“留欧”协议。今年2月,卡梅伦“如愿以偿”地与欧盟达成协议,欧盟将给予英国一定的“特殊地位”,包括不再歧视和干涉非欧元区国家、改善生产要素的流动、允许英国不加入更紧密的政治联盟以及削减欧盟移民的部分福利等。不过,这次英国政治家运用“退欧”这一工具风险很高,因为支持退欧的民众高达40%,不小心很可能就会弄巧成拙。
近年来,英国的净移民数量一直处在高位,2012 年净移民数量达到 90 万,而且净移民人数中进入英国的欧盟移民大多来自东欧等经济欠发达国家,由于受教育程度较差,这些移民被认为占据了大量社会福利,加重了英国本土人民对外来移民的反感。
难民危机对欧洲一体化进程形成挑战。欧盟统计局数据显示,2015年有逾120万人在欧盟28个成员国首次申请避难,人数是2014年的两倍多。欧盟的难民分配计划遭到了匈牙利、波兰等国的强烈反对,英国则没有加入难民配额系统。
欧盟委员会5月提出庇护法律改革建议,拟对拒绝按配额收容难民的成员国征收罚金。根据计划草案,处罚金额定在每名寻求庇护者25万欧元。以波兰为例,如果该国拒绝安置其配额为6200名来自意大利和希腊的难民,就必须缴纳超过15亿欧元罚金。
难民潮引起欧盟成员国之间的政治博弈导致成员国离心。而距英国退欧公投越来越近,欧盟出台这一新规、成员国之间的分歧令英国退欧的意愿或进一步强化。
此外,欧盟倡导的人员流通自由严重威胁了英国的边界安全,去年11月的法国巴黎恐怖袭击事件和比利时的恐怖爆炸事件更是提高英国民众对安全的重视和担忧,难免会转化成退出欧盟、设定更严厉移民政策的思潮。
英国财政部周一发布了一份对英国脱欧短期经济冲击的悲观分析报告。报告指出,如果英国退出欧盟,英国GDP将在两年内下降3.6%至6%,失业率将增加1.6至2.4个百分点,失业人口少则增加52万,多则增加82万。同时,如果脱欧导致剧烈震荡,英国的房价将下滑18%,人均收入将减少4%,英镑汇率将下跌15%。
英国商务大臣Sajid Javid在报告发布前称,英国脱欧会产生“立即而深远的经济冲击”。 英国财政大臣奥斯本表示,距离公投还有整整一个月的时间,英国民众必须问自己一个问题:我们明知经济会衰退,而要投票选择衰退吗?英国真的想要自己创造经济衰退吗?
“留欧”阵营与“脱欧”阵营正在激烈交锋,英国首相卡梅伦、财长奥斯本、IMF总裁拉加德等纷纷警告退欧风险,而同时“脱欧”阵营也不甘示弱,与“留欧”派激烈交锋。
英国《金融时报》民调显示, 46%的英国人支持英国留在欧盟,而支持退欧的比例已达41%。

其他民调结果如下:

而最近一项由United Trust Bank举行的投票调查显示,英国金融经纪人中有50.7%支持英国退欧,49.3%支持英国留欧。
英国300多名企业领袖5月16日在《每日电讯报》联名发表公开信,支持英国退出欧盟。公开信说,欧盟的官僚主义和繁文缛节令英国企业感到“窒息”,损害了英国的竞争力,如果脱离欧盟,英国企业可以自由地加速发展、拓展新市场并创造就业。
据英国智库Open Europe测算,若英国6月公投决定脱离欧盟,则该国在2030年之前的经济产出很可能将比留在欧盟减少0.5%-1.5%。
据长江证券评估,退欧对英国经济产生的潜在影响有以下方面:
贸易模式重构,经济损失恐超 2%

服务贸易恶化,顺差最多缩减 20%


金融业趋于外移,伦敦地位难保
当前欧盟超过 60%的欧元交易和全球超过 40%的美元交易均在伦敦完成。一旦退出欧盟,英国境内大部分跨国金融机构将主动从伦敦转移,大规模欧元交易也将不再被允许,伦敦金融中心地位难保。
一旦英国退欧,首先,伦敦的金融机构便永久失去了在欧盟其他27个成员国提供金融服务的许可;其次,在英国设立分支机构的金融机构将被欧盟认准为“第三国”金融机构,根据欧盟金融工具市场法规(MIFID II)的规定,这些金融机构在进入欧盟市场时必须同时满足母国、英国以及其新分支机构所在的欧盟成员国的监管要求,监管成本将因此大幅上升;最后欧央行的多位官员表示,英国退欧后,欧央行将不再允许伦敦成为欧元的交易中心。

工业贸易难改善,制造业面临外迁
退出欧盟并不能显著改善英国工业部门的贸易逆差状况,欧盟国家依然是英国商品的主要出口国。此外,在英国退欧后,为了保持成本优势和市场占有率,英国部分制造业企业将不得不搬离英国。

在这次退欧事件中,英国汽车制造业对退欧的反应最激烈。英国吸引车企入驻的主要原因是英国劳动力成本优势明显,显著低于德国(是德国的 50%)和法国等汽车生产大国。目前,在英国建厂的日本日产、丰田、本田公司,德国大众、宝马公司等均明确表示反对退出欧盟。
劳动力缺口难填,经济增长受掣
在人口老龄化快速上升的背景下,英国劳动力供给将产生巨大缺口。退出欧盟后,英国来自欧盟国家的移民将显著受阻,而一旦缺乏移民,英国劳动力缺口将难以得到有效填补,在2050年,GDP 增长潜力将因此显著下降 0.5%-1.2%。
不过,芝商所(CME)称,从英国的角度来看,退欧的风险或许有些夸大其辞:
如果英国退欧,英国经常账户和资本账户可能出现双赤字,短期内或进一步加剧英国资本外逃。更糟糕的后果可能是,伦敦金融中心地位或被动摇。
5月24日,英国央行副行长Broadbent表示,英国退欧将引发严重后果,可能导致经济增速放缓,或将导致英镑贬值逾5%。英国央行金融政策委员Taylor也表示,若英国退欧,预计英镑很可能出现急跌。
据路透,英镑贸易加权指数=GBP在过去六个月跌幅高达10%,围绕退欧的种种疑虑造成动荡不安,期权市场的隐含波动率指数也飙升,反映出投资者要规避英镑汇率波动的需求增加。
虽然英镑汇率自4月起反弹了约5%,隐含波动率依然是两年前水平的近一倍,而且期权定价显示未来几个月仍明显偏向于卖权。英镑定价里至少隐藏着极大的看空倾向,这其中的大部分料将在公投留欧后消散。
瑞银投行数据也证明了这一点。虽然本月英镑抛售有所缓解,但过去一年英镑总体外流的格局没有改变。该数据并显示,除了投机性对冲基金最近买入英镑,资产经理、非金融类公司和私人客户仍远离英镑。
5月23日,英镑兑美元一个月隐含波动率攀升了11%,创2月以来新高。上周,两个月隐含波动率跳升至18.5%,创下七年来的最高水平,表明市场对于退欧忧心忡忡。
此外,英国退欧,意味着欧盟一体化的进程将逆转,欧元也难逃贬值厄运。
英国财长奥斯本表示,若英国退欧,英国央行在权衡利率上将面临困境。
摩根大通经济学家Allan Monks称,如果英国退欧,英国央行可能会降低关键利率至零。
英国央行总裁卡尼5月24日称,若英国公投留欧,则英国央行下一步行动很可能是加息,英国退欧将降低下一次加息的概率。对英国退欧的正确应对并不一定非要是宽松。
卡尼还称,如果英国公投结果是离开欧盟,那么英国央行不会寻求对冲英镑汇价的波动。“(你们)不要预期央行会阻止汇率的必要调整...”卡尼对议员表示。
一方面,欧元区实际上已经采用负利率,政策效果已不再明显;另一方面,德拉吉和德国的矛盾可能阻碍政策。而美联储仍有政策空间,加息进程或再添变数,如英国真的退欧,美联储则有望重回QE,甚至重回零利率。
英国退欧对中国的直接影响相对较小,主要还是间接影响。一旦英国退欧,地方政府债 务风险、银行风险,甚至的汇率风险等可能集中暴露。中国的改革短期面临中断,经济的衰退可能 带来大规模失业。为了稳定经济,改善民生,避免陷入大衰退当中,中国版的QE可能会成为央行选择。
金辉富通
投资上的问题 来问金辉富通

