电网供应商入网一站式服务平台,业务范围:国网/南网~资质能力核实(一纸证明)、资格预审,标书制作及培训,产品送样抽检咨询,企业产品认证,型式试验报告,银行保函,企业推广及技术开发业务,合作热线:19179190990(邓生)
各供应商、检测类服务商:
南方电网公司2023年度第一轮供应商及检测机构资格预审工作已完成,现将资格预审结果发布等相关事项公告如下:
一、发布品类
500kV站用交流避雷器、220kV 120~180MVA三相组合式交流电力变压器等173个物资类及继电保护设备检测等6个检测服务类第一轮资格预审合格结果给予发布。具体品类如下:


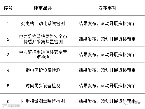
表2检测服务类资格预审结果发布品类

2、资格预审结果暂不发布品类
110kV备自投屏检测、交流不间断电源设备检测品类暂不发布资格预审结果。具体如下:

资格预审合格供应商有效期自公告发布之日起生效,至2024年第一轮供应商资格预审结果发布之日终止。
资格预审结果通过南方电网公司供应链统一服务平台点对点的方式发布,供应商可登陆系统查询资格预审结果。
1、本公告在南方电网公司供应链统一服务平台、中国招标投标公共服务平台进行发布。
2、有意参加本年度后续轮次资格预审的供应商,请留意下一轮资格预审公告。
【来源】如侵权请联系删除
【编辑】转载须注明电服通
▼ 下方查看往期信息 ▼
备注:公司+姓名
爱岗敬业,任劳任怨
电网专业服务
1、国网/南网 一纸证明、资格预审
2、标书制作及培训
3、产品送样抽检咨询
4、企业推广
产品资质认证
1、三标体系认证
2、碳中和绿色认证
3、企业3A信用等级证书
4、人员资质证书
型式试验报告
1、高低压成套设备:环网箱/柜、高低压柜、箱变、变压器、断路器、配电箱、计量箱、电缆分支箱等
2、装置性材料:电缆、金具、铁附件、保护管、绝缘子等
3、零星物资:工器具、标识牌、五金等
关注我们

