电网供应商入网一站式服务平台,业务范围:国网/南网~资质能力核实(一纸证明)、资格预审,标书制作及培训,产品送样抽检咨询,企业产品认证,型式试验报告,银行保函,企业推广及技术开发业务,合作热线:19179190990(邓生)
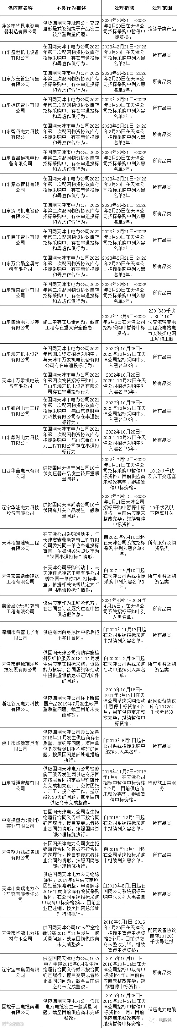
说明:处理措施须在处理期满后,供应商整改并经相关单位或部门验收合格后方可解除。

【来源】如侵权请联系删除
【编辑】转载须注明电服通
▼ 下方查看往期信息 ▼
备注:公司+姓名
爱岗敬业,任劳任怨
电网专业服务
1、国网/南网 一纸证明、资格预审
2、标书制作及培训
3、产品送样抽检咨询
4、企业推广
产品资质认证
1、三标体系认证
2、碳中和绿色认证
3、企业3A信用等级证书
4、人员资质证书
型式试验报告
1、高低压成套设备:环网箱/柜、高低压柜、箱变、变压器、断路器、配电箱、计量箱、电缆分支箱等
2、装置性材料:电缆、金具、铁附件、保护管、绝缘子等
3、零星物资:工器具、标识牌、五金等
关注我们

