电网供应商入网一站式服务平台,业务范围:国网/南网平台办理,标书制作及一对一培训,资质能力核实(一纸证明),资格预审,产品送样抽检咨询,企业产品认证,型式试验报告,企业推广及技术开发业务,合作热线:19179190990(邓经理)
截止目前,国家电网已有10个省市公司陆续发布了各品类资格预审(见下图):

今年的资格预审文件中的环保体系及智能制造要求,从去年的4条已增加至七条,增加了:产品碳足迹证书、绿色工厂评价、绿色设计产品评价(见下图);
资格预审绿色资质要求


除资格预审调整外,在今年的一纸证明、招标文件的评分标准方面也对绿色资质有所要求,可见国家在绿色环保方面越来越重视,对企业的绿色资质要求越来越高,以目前形式来看,后期的绿色资质应该会成为国网的硬性要求。





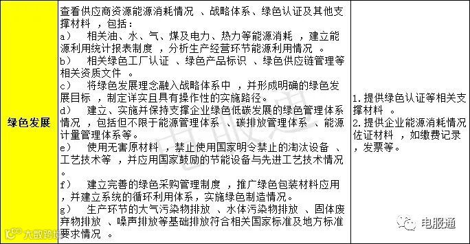
附图示例



附:申请资料清单

【来源】国网电子商务平台
【说明】如侵权请联系删除
▼ 下方查看往期信息 ▼
备注:公司+姓名
爱岗敬业,任劳任怨
电网专业服务
1、国网/南网 一纸证明、资格预审
2、标书制作及一对一培训
3、产品送样抽检咨询
4、企业推广
产品资质认证
1、三标体系认证
2、碳中和绿色认证
3、企业3A信用等级证书
4、人员资质证书
型式试验报告
1、高低压成套设备:环网箱/柜、高低压柜、箱变、变压器、断路器、配电箱、计量箱、电缆分支箱等
2、装置性材料:电缆、金具、铁附件、保护管、绝缘子等
3、零星物资:工器具、标识牌、五金等
关注我们



