电网供应商入网一站式服务平台,业务范围:国网/南网平台办理,标书制作及一对一培训,资质能力核实(一纸证明),资格预审,产品送样抽检咨询,企业产品认证,型式试验报告,企业推广及技术开发业务,合作热线:19179190990(邓经理)
2023年12月1日国家电网官方网站发布 “国家电网公司发布能源绿色低碳转型行动报告”的文章;

《行动报告》分为“把握绿色发展新趋势”“能源绿色低碳转型是全球绿色发展的共同选择”“国家电网推动能源绿色低碳转型行动”“携手共创清洁低碳的能源未来”四个部分。

国家电网表示:将积极应对全球气候变化、推动能源绿色低碳转型、加快构建新型电力系统,坚定不移走能源绿色低碳转型发展之路;
同理,南方电网在2023年10月17日发布了关于绿色低碳转型的报道;

南方电网发言:推进降碳、减污、扩绿、增长,推动能源绿色低碳转型,引领绿色用能方式,积极促进经济社会发展全面绿色转型。
结合以上来看,无论是国家电网还是南方电网,对绿色低碳的实施都将是坚定不移的!
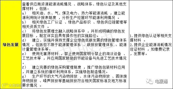
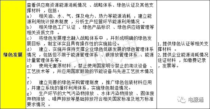
那么,电网对供应商有哪些要求呢?










▼ 下方查看往期信息 ▼
备注:公司+姓名
爱岗敬业,任劳任怨
电网专业服务
1、国网/南网 一纸证明、资格预审
2、标书制作及一对一培训
3、产品送样抽检咨询
4、企业推广
产品资质认证
1、三标体系认证
2、碳中和绿色认证
3、企业3A信用等级证书
4、人员资质证书
型式试验报告
1、高低压成套设备:环网箱/柜、高低压柜、箱变、变压器、断路器、配电箱、计量箱、电缆分支箱等
2、装置性材料:电缆、金具、铁附件、保护管、绝缘子等
3、零星物资:工器具、标识牌、五金等
关注我们



