

市场表现概要
8月新能源市场增长态势良好
8月新能源市场销量约为9.5万辆,环比增长8.8%,同比增长115%;2020年1-8月累计销量49.1万辆,累计同比下滑25.4%。8月,纯电动销量约7.7万辆,环比增长9.9%;插电混动销量约1.8万辆,环比增长4.2%。
纯电动A00小车继续发力
8月,宏光MINI EV销量翻番,晋升亚军,带动上汽通用五菱销量超越特斯拉(中国),夺得纯电动市场厂商销量排名榜首;欧拉黑猫表现不俗,带动长城汽车排位上升。
理想ONE销量再次登顶
8月,华晨宝马占据插电混动市场厂商销量首位,理想紧随其后;理想ONE月销量超越5系 Le ,再夺插电混动市场车型销量排名榜首,累计市场份额进一步扩大。
新能源市场价格指数
8月,新能源市场成交价小幅上涨;纯电动市场成交价环比上升0.2%,比去年同期低3.7%;插电混动市场成交价环比上升0.4%,比去年同期高2.2%。
销量前十城市表现
8月,前10城市销量占比为50.5%;限牌城市销量排名靠前,北上广深位列前四,上海销量破万继续领跑;青岛排名上升6位,跻身第八。
新能源用户行为分析
截至2020年8月,平台有269万台车辆可供研究。8月车辆在线率为60%;平台接入数据中,8月网约车占比有所上升,接近20%。
新能源乘用车市场整体表现
8月新能源市场销量约为9.5万辆,环比增长8.8%,同比增长115%;2020年1-8月累计销量49.1万辆,累计同比下滑25.4%。8月,纯电动销量约7.7万辆,环比增长9.9%;插电混动销量约1.8万辆,环比增长4.2%。

(可点击图片放大查看)
纯电动市场厂商销量排名
8月,纯电动市场前10厂商市场份额约为77.2%;上汽通用五菱销量超越特斯拉(中国) ,以小幅优势领先,夺得榜首;长城汽车排名上升至第五。

插电混动市场厂商销量排名
8月,插混市场销量前10厂商市场份额约89.8%。华晨宝马占据首位,理想紧随其后;上汽通用由于微蓝6 PHEV的带动,跻身榜单第七位。

新能源乘用车市场销量TOP 10城市
8月,前10城市销量占比为50.5%;限牌城市销量排名靠前,北上广深位列前四,上海销量破万继续领跑;青岛排名上升6位,跻身第八。

新能源技术大事件
Lucid Air配备900V充电架构
充电20分钟可增加483公里续航
当地时间8月19日,Lucid Motors宣布,Air车型将成为充电速度最快的电动车型,每充电一分钟可以为汽车增加20英里(32.19公里)的续航里程,相当于在真实环境下充电20分钟,就可恢复300英里(约合482.8公里)的续航。

新能源企业大事件
现代公布全新纯电品牌IONIQ
8月10日,现代汽车发布旗下纯电动汽车全新专属品牌IONIQ,计划到2024年将推出 IONIQ5、IONIQ6 和 IONIQ7 三款纯电动车型。

行业政策
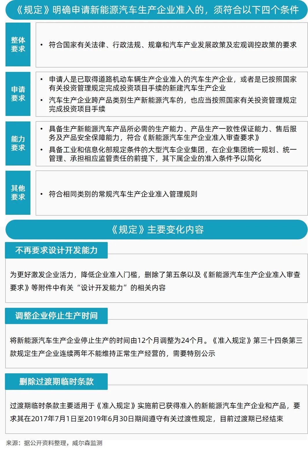
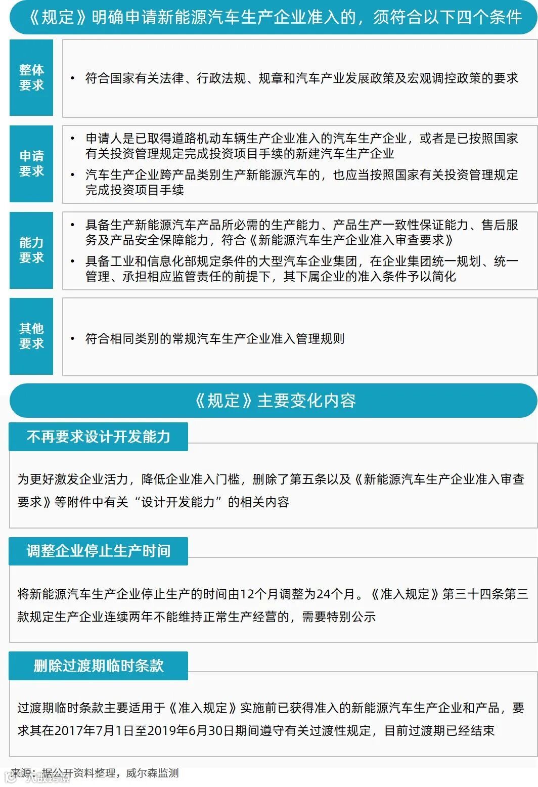
工信部:《新能源汽车生产企业及产品准入管理规定》
8月19日,工业和信息化部发布了《新能源汽车生产企业及产品准入管理规定》;与此前相比,本次《规定》大幅降低了行业准入门槛,有助于规范新能源汽车生产活动,促进新能源汽车产业持续健康发展;新政策于2020年9月1日起正式实施。

*附2020年10-11月
重点新能源新车上市预告
↓↓↓


以上内容节选自
《2020年8月新能源汽车行业月报》
(完整版月报涵盖更多分产地属性、车身形式、所有权、燃料类型、车型、重点城市等维度的销量及增速表现、价格表现、补贴情况;新车上市动态;新能源技术动态;国家地方政策等详细信息)
如对完整版月报感兴趣
欢迎咨询
↓↓↓

(长按识别二维码进入)

新能源综合分析系统好帮手
助您及时发现新能源市场新机遇
系统汇集市场分析、产业数据应用、行业政策分析、双积分跟踪等多个板块,实现一站式信息服务功能,清晰呈现新能源汽车市场发展特点,为您的决策提供有力的参考依据。
马上申请试用
经威尔森审核通过后方可试用
敬请耐心等候
↓↓↓

长按识别二维码进入

一秒找到每次精彩推送

如对我们的产品感兴趣,欢迎与我们联系:
客户中心
Cell phone: 86 18814118557
Tel: 020-83912326-8249
E-mail: cs@way-s.cn
微信号:ways-cs

*如需转载本文,欢迎后台勾搭小威君
先分享
再点赞
还在看

