电网供应商一站式服务平台,业务范围:国网/南网平台入驻,标书制作及一对一培训,资质能力核实(一纸证明),资格预审,产品送样抽检咨询,型式试验报告,绿色资质认证,企业推广及技术开发业务,合作热线:19179190990(邓经理)



国家电网有限公司
对供应商不良行为处理措施的公告
为进一步促进供应商诚实守信、保证质量,国家电网有限公司对《国家电网有限公司供应商不良行为处理管理细则》进行了修订,统一合并入《国家电网有限公司供应商关系管理办法》。新版办法对部分不良行为情形进行了修订,增加了结果应用时间节点等内容。新修订的《办法》自2023年11月10日起施行。
1.暂停中标资格是指在一定期限内,在部分类别的货物、工程、服务招标采购中停止供应商的中标资格。
2.列入黑名单是指在一定期限内,在所有类别的货物、工程、服务招标采购中停止供应商的中标资格。
属于总部实施招标采购范围的供应商不良行为,由总部做出处理决定,在公司系统内执行。
属各单位实施招标采购范围的供应商不良行为,由各单位做出处理决定,在本单位范围内执行,并将处理结果及相关情况报国网物资部备案。
各单位实施招标采购范围的供应商不良行为,在总部供应商不良行为处理信息公示之前6个月内(以各单位供应商不良行为处理公布日期为准),供应商被任何1家单位列入黑名单的,或同一供应商同类产品因质量问题被2家及以上单位暂停中标资格,由总部做出扩大处理决定,并在公司系统内执行。各单位自行制订抽检规范的产品,因抽检质量问题被暂停中标资格的,总部不做扩大处理。
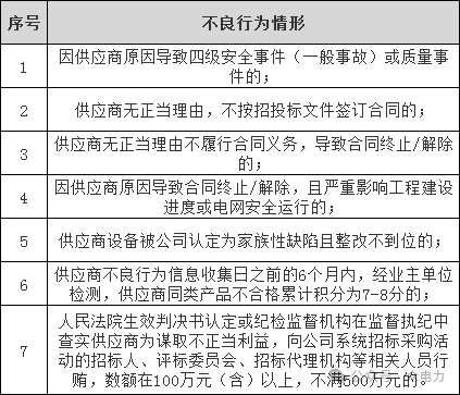
(一)供应商有下列情形之一的,暂停中标资格6个月


(二)供应商有下列情形之一的,暂停中标资格12个月

(三)供应商有下列情形之一的,列入黑名单1年

(四)供应商有下列情形之一的,列入黑名单

(五)供应商有下列情形之一的,列入黑名单3年

(六)供应商有下列情形之一的,列入长期黑名单

1.供应商同一生产批次(生产日期在一个月之内)的产品在同一单位发现多次质量问题的,合并计为一次,质量问题等级按照最严重的问题确定。供应商同时发生(一)至(六)中不同情形的,按照最严重的不良行为进行处理。
2.货物类供应商产品检测发现质量问题,实行积分制管理。
3.供应商在被暂停中标资格期间再次发生或发现暂停中标资格情况的,按照问题类别及处理措施,在下个处理批次中叠加延长相应处理期;达到黑名单情形的,立即列入黑名单进行处理。
供应商在被列入黑名单期间再次发生或发现列入黑名单情况的,在下个处理批次中叠加延长相应处理期;发生或发现暂停中标资格情况的,按正常流程处理,处理期被黑名单处理期完全覆盖的不再单独公告。
4.供应商投标/首次应答截止之日或中标公告/成交结果发布之日,任一日在不良行为处理期内的,均适用不良行为处理结果。
5.供应商应由法定代表人或携带法定代表人授权委托书的人员参加约谈。无论供应商是否参加约谈,参加约谈是否签字,均应在处理依据充分的前提下,按照本办法对供应商进行处理。
6.在提出处理建议前,通过电子商务平台向供应商进行不良行为事实确认。异议受理期为5个工作日,受理期内未收到供应商盖章书面异议的,视为供应商无异议;约谈记录中已确认的问题,不再接受异议;已答复的异议内容,不再重复答复。
7.供应商应根据以下要求进行整改:
(1)供应商应按照合同约定承担相应的违约责任。
(2)对于产品质量问题,供应商应向业主单位或专业部门提供有关的信息和数据,并积极配合业主单位进行质量调查和原因分析,制定整改措施,并经业主单位认可;对出现质量问题的产品进行免费处理或更换,且检测合格,赔偿由此引起的附加调试配合等费用,并对同类产品进行全面排查和整改;对于存在批量质量隐患或家族性缺陷的产品应全部免费召回或积极配合业主单位进行治理。
(3)对于交货问题,供应商应在与业主单位协商后约定的期限内完成交货。
(4)对于服务问题,供应商应制定整改措施,提供必要的证明材料,并做出不再发生类似问题的书面承诺。
(5)对于前期不履约或未能正常履约的,供应商应提供整改报告及能够正常履约的支撑材料。
(6)对于诚信、行贿等问题,供应商应做出不再发生类似问题的书面承诺。
8.供应商整改完毕后,向提出不良行为处理的单位或专业部门提交整改报告等材料。相关单位或专业部门组织验收,形成验收报告,根据整改情况提出解除处理或继续处理建议,发送物资管理部门。对验收合格的供应商,物资管理部门履行审批手续,处理期满后解除对供应商的不良行为处理;供应商不良行为处理期满,但整改验收不合格的,延长对供应商的处理期。延长期间验收通过的,解除对供应商的处理;延长期1年后验收仍未通过的,对该供应商在电子商务平台的账户进行冻结,不允许其参与平台上的招标采购工作。完成整改验收后,供应商方可申请解除账户冻结。
9.对于集成招标或EPC总承包项目的物资,集成商的外购外协厂家、分包商所供货物发生质量问题,且符合本办法规定处理情形的,集成商与外购外协厂家、总承包商与分包商均按本办法规定处理。
10.供应商不良行为处理不代替合同违约责任追究。
【来源】国网电子商务平台
【说明】如侵权请联系删除
▼ 下方查看往期信息 ▼
添加小编交流
备注:公司+姓名
爱岗敬业,任劳任怨
- 电网专业服务 -
1、国网/南网 一纸证明、资格预审
2、标书制作及一对一培训
3、产品送样抽检咨询
4、企业推广
- 资质体系认证 -
1、三标体系认证
2、碳中和绿色认证
3、企业3A信用等级证书
4、人员资质证书
- 型式试验报告 -
1、高低压成套设备:环网箱/柜、高低压柜、箱变、变压器、断路器、配电箱、计量箱、电缆分支箱等
2、装置性材料:电缆、金具、铁附件、保护管、绝缘子等
3、零星物资:工器具、标识牌、五金等

