电网供应商一站式服务平台:标书制作及一对一培训,资质能力信息核实(一纸证明),资格预审,型式试验报告/校准报告,绿色资质认证,产品送样抽检咨询,企业推广及技术开发业务,合作热线:19179190990(邓经理)
国网内蒙古东部电力有限公司
2025年第二次物资协议库存公开招标采购
招标公告/投标邀请书
招标编号:XZCG-0725AB
1.招标条件
项目建设单位为国网内蒙古东部电力有限公司或其所属单位(以下简称“项目单位”),项目资金来自企业自有资金,出资比例为100%,以上资金来源已落实,招标人为国网内蒙古东部电力有限公司,并委托内蒙古新正产业发展有限公司为招标代理机构。项目已具备招标条件,现对该项目进行公开招标。
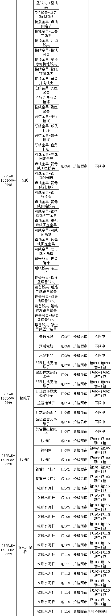
2.项目概况与招标范围
查:开标报价得分,查企业中标,查企业不良行为,用电服通平台。
3.招标文件的获取
凡有意参加投标者,请于2025年4月28日-2025年5月9日14:00时(北京时间,下同),登录招标人招投标交易平台信息系统(国家电网有限公司电子商务平台)获取招标文件。
4.投标文件的提交
投标文件提交的截止时间(投标截止时间)为2025年5月20日上午08:30。
【来源】国网电子商务平台
【说明】如侵权请联系删除
▼ 下方查看往期信息 ▼
添加小编交流
备注:公司+姓名
爱岗敬业,任劳任怨
- 电网专业服务 -
1、国网/南网 一纸证明、资格预审
2、标书制作及一对一培训
3、产品送样抽检咨询
4、企业推广
- 资质体系认证 -
1、三标体系认证
2、碳中和绿色认证
3、企业3A信用等级证书
4、人员资质证书
- 型式试验报告 -
1、高低压成套设备:环网箱/柜、高低压柜、箱变、变压器、断路器、配电箱、计量箱、电缆分支箱等
2、装置性材料:电缆、金具、铁附件、保护管、绝缘子等
3、零星物资:工器具、标识牌、五金等

