大家好,我是邓飞。
GWAS是比较有效的数据挖掘工具,在群体里面进行关联分析,找到候选基因,进而研究基因功能,或者在其它群里面进行验证。
常规的GWAS分析模型,比如二分类(0-1编码的性状)用logistic模型,连续性状用LMM模型。
用到的软件有:
二分类性状:plink,GCTA,asreml
连续性状:gcta,gemma,GAPIT,rMVP,asreml
相关的分析:admixture群体结构,LDblockshow绘制block,PopLDdecay绘制LD衰减图,Haploview绘制block,plink检测block,vcftools质控数据,plink质控数据,Beagle填充基因型,PRsice多基因评分等等。
为何要推荐Linux系统:
Linux系统,是绕不过去的,windows下可以使用TASSEL,或者R语言的GAPIT和rMVP,但是你要做填充,要做LD衰减,要做群体结构admixture,基因注释bedtools等,必须要Linux系统。Linux安装相关软件,就是妥妥的劝退,最方便的是建立虚拟机,然后将配置好的Linux系统放进去,一劳永逸。
进阶的分析有哪些呢?
比如考虑加性效应(kinship)的logistic分析,可以考虑亲缘关系矩阵
比如考虑多个随机因子的GWAS分析,比如窝别、永久环境效应、母体效应
比如考虑多地点GWAS分析,设置地点间残差异质
比如考虑显性矩阵、上位矩阵的GWAS分析
比如考虑多个性状的GWAS分析
比如考虑……
进阶分析的软件和方法,更需要Linux系统,所以Linux系统是必学的。
这里推荐的GWAS培训班,全程使用Linux系统,内容丰富,有理论,有实践,最重要的是有一年的技术支持,包学包会,适合零基础的学员,确保能入门,能学会,能使用。
培训使用虚拟机安装Linux系统,里面配置完整的软件,包括:R语言,Python,GAPIT,GCTA,GEMMA,admixture,LDblockshow,PopLDdecay,Haploview,Beagle,bedtools,vcftools,PRsice等软件包,还有网页版的Rstudio软件,应有尽有,一个虚拟机的Linux系统,解决常用生信分析环境。
扫描飞哥专属的二维码,报名参加吧!(报名成功后私信飞哥领取福利)
一、培训方式
-
时间:2024年04月13~14日(周六日),上午9:00~12:00,下午2:00~5:30 方式:腾讯会议直播 -
技术服务:提供免费一年的技术支持(包括GWAS相关内容答疑和咨询) -
提供回放:提供一年的免费视频录播回放 -
提供发票类型:数据分析费、培训费、会议费 -
培训使用个人windows电脑,配置Linux虚拟机镜像。也可以协助服务器软件安装配置。
二、课程内容
具体课程安排如下:

(点击图片,放大查看)
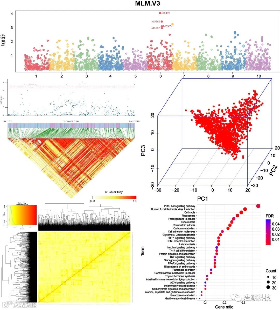
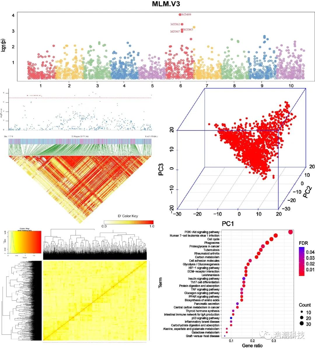
三、课程图片展示

四、报名方式及费用

-
培训费用:个人报名2200元/人, 2024年04月10日之前报名1980元/人;三人及以上成团报名1800元/人。 报名时间:即日起至2024年04月12日。
报名方法:直接扫码填写信息,工作人员会与您联系。


