大家好,gwas分析目前已经很普及,很多育种群体非常适合gwas的数据挖掘,很多人类群体也非常适合gwas的位点挖掘。
动植物群体的位点挖掘,可以用于分子标记辅助选择(MAS)、基因功能研究、转基因、基因编辑……
人类数据的gwas位点挖掘,可以做多基因评分(PRS)、孟德尔随机化分析(MR)……
下面介绍一篇24年4月份在《BMC Plant Biology》上刚刚发表的关于花生产量和品质的gwas文章:《Genome-wide association study and molecular markers development for yield and quality traits in Peanut (Arachis hypogaea L.)》
文章中,GWAS分析涉及的分析方法,非常具有代表性:
多年多点遗传力计算
LD衰减图分析
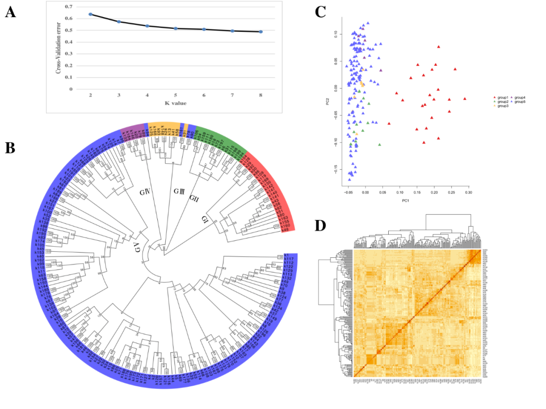
admixture群体结构分析
PCA分析
系统进化树分析
亲缘关系热图分析
LD block分析
KASP验证分析
显著性为点箱线图分析
相关的分析方法,之前都进行过介绍,想要系统性学习的小伙伴,可以看一下这个直播培训:掌握GWAS最快的方法是先学会跑
下文是引用的新闻稿:

近日,开封市农林科学研究院任丽研究员团队联合河南省农业科学院张新友院士团队在《BMC Plant Biology》在线发表了题为“Genome-wide association study and molecular markers development for yield and quality traits in Peanut (Arachis hypogaea L.)”的研究论文。该研究成功挖掘了控制花生产量和品质性状的SNP位点,开发了功能性分子标记,旨在揭示花生产量和品质性状的遗传基础,整合现代育种技术,为高产优质花生分子育种提供重要的技术支撑。
花生是重要的经济和油料作物,广泛种植在亚洲、非洲以及北美和南美的100多个国家。随着生活水平的提高和消费结构的升级,人们对包括花生油在内的优质植物油的需求不断增加,选育高产优质品种成为了花生产业发展的主导方向。
该研究利用199份开农系列花生材料对7个产量性状、2个品质性状进行三年两点的田间鉴定,结合二代重测序数据开展全基因组关联分析,挖掘控制花生产量和品质性状相关的重要功能基因位点,探索其遗传基础。研究表明,9个表型性状的广义遗传力范围为88.09~98.08%,基因型-环境互作效应显著。蛋白含量与脂肪含量之间存在极显著负相关。重测序共获得了631,988个高质量SNPs,关联到了374个显著性SNP位点,其中66个可以在多个环境中检测到,48个与多个性状相关。位于Chr16的5个位点对产量性状表现多效性,能解释表型变异的17.64~32.61%,位于Chr08上的2个位点与蛋白、脂肪含量密切相关,分别解释表型变异的13.81%和 14.06%。对以上7个位点进行LD-block分析鉴定出1个与产量相关的候选基因和2个与品质相关的候选基因。开发KASP标记,验证了这些候选基因的表型变异和SNP位点之间的关联性。
河南省农业科学院张新友院士、开封市农林科学研究院任丽研究员为论文的通讯作者。开封市农林科学研究院花生所郭敏杰、邓丽、谷建中为论文的共同第一作者。该研究得到了河南省重大科技专项、国家花生产业技术体系、河南省良种攻关专项、开封市重点研发专项的资助。
https://doi.org/10.1186/s12870-024-04937-5
推荐阅读:
掌握GWAS最快的方法是先学会跑