电网供应商一站式服务平台:国网/南网资质能力信息核实,资格预审,标书制作及一对一培训,型式试验报告、投标评审的证书报告,企业品牌推广及技术开发业务。
1.设备类物资特殊试验要求:箱式变电站、电容器、避雷器等设备类物资,在物资到货阶段,国网河南省电力公司将对每个中标供应商的每类产品,随机抽取到货设备(或部分组部件)进行试验检测验证,部分试验项目会对设备产生损坏,检测合格的损坏设备不计入本次中标数量,由此产生的成本(含样品及运输成本),请投标人在本次投标中予以考虑;检测不合格的,中标供应商按照双方合同约定执行。其中,每年度每个中标供应商每类产品将按照三个百分百(供应商、品类、供货批次)全覆盖要求,随机开展A级、B级、C级试验,各物资品类试验项目和试验所需样品数量见下表。因个别样品检测需要中标人提供试验所需配件或安装制样服务以满足试验条件,中标人在供货履约时应提供配合。
查:开标报价得分、查企业中标、查企业投标资质,就用电服通小程序。
对自己的标书进行评分,查资格预审否决要求,就用电服通小程序。
掌握最新开标项目报价得分,您可以:一健订阅开标通知。
特别注明:请将配电变压器的雷电冲击耐受试验纳入出厂试验必做项目。
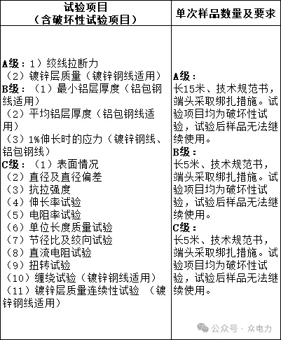
2.材料类物资试验要求:绝缘子、金具、电力电缆、水泥杆等材料类物资,在物资到货阶段,国网河南省电力公司将对每个中标供应商的每类产品,随机抽取必要长度或一定数量样品进行试验检测验证,因样品检测后无法继续使用,检测合格的,抽取的长度或一定数量样品不计入本次中标数量,由此产生的成本(含样品及运输成本),请投标人在本次投标中予以考虑;检测不合格的,中标人按照双方合同约定执行。其中,每年度每个中标供应商每类产品将按照三个百分百(供应商、品类、供货批次)全覆盖要求,随机开展A级、B级、C级试验,各物资品类试验项目和试验所需样品数量见下表。因个别样品检测需要中标人提供试验所需配件或安装制样服务以满足试验条件,中标人在供货履约时应提供配合。
查企业拥有哪些产品的投标资质,就用电服通小程序。
查:开标报价得分、查企业中标、查企业投标资质,就用电服通小程序。
(未标注电压等级时,适用于35kV及以下电压等级物资)
对自己的标书进行评分,查资格预审否决要求,就用电服通小程序。
【来源】国网电子商务平台
【说明】如侵权请联系删除
▼ 下方查看往期信息 ▼


