一、外贸CRM系统是什么?
外贸CRM系统是一种专为外贸企业设计的客户关系管理软件,旨在帮助企业高效管理客户信息、跟踪销售线索和优化销售流程。该系统通常集成了客户数据分析、邮件营销、订单管理、业务自动化等功能,以便企业更好地维护客户关系、提升销售转化率,并增强对跨境业务的支持。外贸CRM系统能够应对不同国家的客户需求,适用于需要在全球市场拓展业务的公司。
一、外贸CRM系统有什么用?

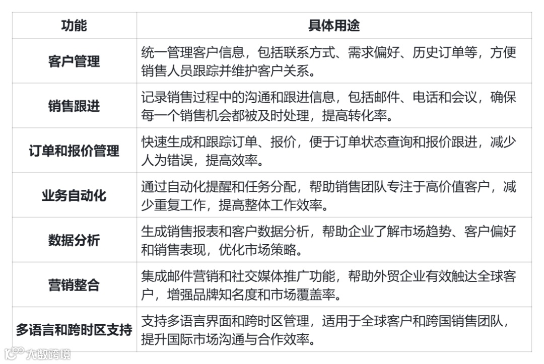
外贸CRM系统通过集中管理客户资料、跟踪销售进展和自动化业务流程,帮助外贸企业有效提升客户管理效率和销售转化率。系统可以自动生成数据分析报表,让企业洞察市场趋势、优化销售策略。同时,它支持多语言界面和跨时区沟通,适用于国际化业务,助力企业在全球范围内维护和扩展客户关系,增强市场竞争力。
二、SaaS点评网外贸CRM系统合集
注:以上排序根据产品评分、站内外热度综合计算得出,会不断发生变化,截取日期为2024年11月15日。


南北软件成立于1994年,一直专注于外贸行业,为企业用户提供 "外贸ERP系统" 、 "外贸CRM系】+统" 及信息化服务,作为国内专业的 "外贸ERP系统" 软件开发商,在外贸行业中高端市场企业用户五万余家。

富通天下成立于2002年,是国内领先的外贸管理软件供应商、外贸营销管理SaaS服务商、跨境贸易系统服务商。创立伊始就确定了“用富通天下,做天下生意”的公司使命。
产品和服务涵盖了外贸CRM、外贸ERP、外贸建站、外贸营销、外贸管理、跨境电商ERP、跨境培训等,为外贸企业和跨境商家打造全链条、可持续的业务解决方案与产品服务体系。
孚盟软件(上海孚盟软件有限公司)于2006年在上海成立,为国家高新技术企业,是国内知名的外贸SaaS服务提供商,也是专业的外贸行业解决方案提供商。
孚盟M8-外贸ERP管理平台为外贸企业提供出口、订单、采购、库存、财务、出运单证等外贸业务管理以及运营决策孚盟一体化外贸ERP深度管理全端解决方案,让外贸企业通过精细化管理实现效率最大化。

如果需要采购外贸CRM软件,都可以通过我们企服商城购买,这边是软件超市,代理合作了睿贝软件、孚盟软件、南北软件、网易外贸通等多款外贸CRM系统,我们会有专业选型顾问帮您介绍推荐匹配的产品/版本,还有选型资料和专属优惠福利可以领取~

如有需求,请联系顾问。扫码添加选型顾问可一对一免费咨询~
也可直接搜索添加微信号 Buysaas和手机号 15073104040,进行一对一咨询~
选型采购群仅限甲方企业加入,谢绝软件厂商业务人员进群推销,禁止无关内容和各类广告。

企业买软件,来明点企服商城。多快好省,一站满足!

点击阅读原文查看榜单!
本文首次发布时间为2024年11月,部分内容来源于网络搜集整理,信息可能不够全面或有过时,所涉用户评价不代表SaaS点评网立场。如对内容有补充建议,请留言或联系我们。

