电网供应商一站式服务平台:国网/南网资质能力信息核实,资格预审,标书制作及一对一培训,型式试验报告、投标评审的证书报告,企业品牌推广及技术开发业务。
国家电网有限公司
2026年度配网电能计量箱物资采购联合资格预审
资格预审公告
项目编号:GWXY-ZGYS-2601-JLX
1.招标条件
项目建设单位为国家电网有限公司所属各省(市、自治区)公司(见附表1)(以下简称“项目单位”),项目资金来自自有资金,并委托国网辽宁招标有限公司为招标代理机构。
2.项目与招标范围
2.1资格预审的物资类别
掌握最新开标项目报价得分,您可以:一健订阅开标通知。
3.高质量发展清单
3.1专有资质业绩条件
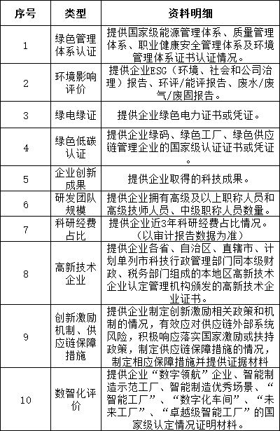
3.2环保体系及智能制造
查企业拥有哪些产品的投标资质,就用电服通小程序。
4.资格预审文件的获取
凡有意参加的申请人,请于资格预审公告发布之日起至2025年12月1日17时(北京时间,下同),登陆招标人招投标交易平台信息系统(国家电网有限公司电子商务平台(以下简称电子商务平台)下载资格预审文件。
5.资格预审申请文件的递交
资格预审申请文件递交(提交)的截止时间为:2025年12月9日10:00时。申请人应在截止时间前通过招标人招投标交易平台信息系统递交电子申请文件,本次预审项目不接受其他形式的申请文件。
【来源】国网电子商务平台
【说明】如侵权请联系删除
▼ 下方查看往期信息 ▼


