大数跨境
0
0

NAT COMMUN(一区IF=15.7)| STRAP 试验中滑膜活检的深度分子分析揭示了预测类风湿关节炎生物治疗反应的标志物

NAT COMMUN(一区IF=15.7)| STRAP 试验中滑膜活检的深度分子分析揭示了预测类风湿关节炎生物治疗反应的标志物 瓴智医学AI
2025-08-07
2
导读:该研究针对类风湿关节炎患者对生物制剂响应率低且缺乏预测标志物的问题,通过滑膜活检RNA测序和机器学习,开发了一种基于分子表型的精准治疗预测模型。
本文题为《Deep molecular profiling of synovial biopsies in the STRAP trial identifies signatures predictive of treatment response to biologic therapies in rheumatoid arthritis》,由Myles J. Lewis、Cankut Cubuk、Anna E. A. Surace及Elisabetta Sciacca等人与STRAP合作团队共同完成,作者单位包括伦敦玛丽女王大学实验医学与风湿病学中心、英国国家健康研究所巴茨生物医学研究中心、伦敦艾伦图灵研究所及意大利米兰Humanitas临床研究所。该研究针对类风湿关节炎(RA)患者对生物制剂响应率低且缺乏预测标志物的问题,通过滑膜活检RNA测序和机器学习,开发了一种基于分子表型的精准治疗预测模型。研究分析了STRAP试验中208例患者的滑膜转录组数据,鉴定出依那西普(TNF抑制剂)、托珠单抗(IL-6受体抑制剂)和利妥昔单抗(抗CD20抗体)的响应特征,并通过独立队列(R4RA试验)验证,模型预测的AUC达0.713–0.786。进一步将模型转化为临床可用的524基因nCounter检测面板后,预测准确率提升至AUC 0.82–0.87。研究表明,该策略可显著提高生物制剂治疗的有效性,并为难治性患者提供分子分型指导,推动RA治疗向精准医学迈进。

01 摘要

本研究基于 STRAP 试验 208 例类风湿关节炎患者治疗前滑膜活检的 RNA-seq 数据,利用机器学习构建并验证了可分别预测依那西普、托珠单抗和利妥昔单抗 16 周疗效的滑膜基因模型(AUC 0.75–0.76),随后在独立 R4RA 队列对托珠单抗和利妥昔单抗模型进行验证(AUC 0.71/0.79)。作者进一步将模型压缩为 524 基因的 nCounter 检测,并在 118 份样本中确认其预测准确性(AUC 0.82–0.87),最终提出可指导临床选药的决策算法,有望实现类风湿关节炎精准用药。

02 研究背景

类风湿关节炎(RA)是一种慢性自身免疫性疾病,以滑膜炎症和关节破坏为主要特征。尽管生物制剂(如TNF-α抑制剂、IL-6受体拮抗剂和B细胞耗竭疗法)显著改善了患者的临床预后,但约40%的患者对单药治疗无反应,5-20%的患者甚至对所有现有疗法耐药。目前临床治疗仍采用"试错法",缺乏可靠的预测性生物标志物来指导个体化治疗选择,这不仅延误有效治疗时机,也增加了医疗成本。
既往研究尝试从外周血或滑膜组织中寻找预测标志物,如血清CXCL13、钙卫蛋白(calprotectin)、干扰素特征基因等,但均未能转化为临床应用。R4RA试验首次证明基于滑膜CD20免疫组化的B细胞分层可部分预测利妥昔单抗反应,但仅依赖单一标志物预测效能有限。因此,本研究旨在通过整合滑膜组织的全转录组数据和机器学习方法,开发多基因预测模型,为RA的精准治疗提供科学依据。

03 模型设计

1. 数据准备阶段
(1)数据来源
原始数据:来自STRAP临床试验的208例患者滑膜活检样本
数据类型:基因数据:RNA测序得到的20,000+个基因表达量;临床数据:关节肿胀数、CRP血检值等7项指标
(2)数据清洗:
在数据清洗阶段,研究团队首先对所有滑膜活检样本的RNA测序数据进行严格的质量控制。首先,基于测序深度这一关键指标,研究人员剔除了测序深度不足50M reads的低质量样本,确保后续分析建立在高质量数据基础上。其次,针对基因表达矩阵,采用严格的过滤标准,去除在少于10%样本中检测到的低表达基因,这些基因可能代表技术噪音或生物学不相关信号。特别值得注意的是,考虑到滑膜活检可能混入肌肉组织,研究团队创新性地采用17个肌肉特异性基因(如ACTA1、MYH1等)进行主成分分析(PCA),通过计算肌肉污染评分并作为协变量纳入后续分析模型,有效校正了肌肉组织混入对滑膜特异性基因表达谱的干扰。
(3)特征工程
基因筛选:在初始阶段,研究人员从全转录组测序获得的约2万个基因中,基于预先设计的定制nCounter面板筛选出507个与滑膜病理密切相关的关键基因。这些基因的选择标准包括:1)在既往研究中被证实与RA滑膜炎症、纤维化或治疗反应相关;2)涵盖不同细胞类型(如B细胞、巨噬细胞、成纤维细胞)的特异性标记物;3)涉及重要信号通路(如TNF、IL-6、JAK-STAT通路)。这种靶向筛选既保留了生物学相关性,又大幅降低了数据维度。
临床变量处理:研究整合了7类临床指标,并针对不同变量类型采用差异化处理:对于连续型变量如C-反应蛋白(CRP)和血沉(ESR),由于其数值呈右偏分布,先进行对数转换使其接近正态分布;对于分类变量如性别(男/女)和血清学状态(RF阳性/阴性),则采用独热编码(one-hot encoding)生成二进制特征向量。例如,将"性别"转换为两个新变量:"男性(是=1,否=0)"和"女性(是=1,否=0)",避免引入数值大小的误导性关联。
数据标准化:为消除不同检测技术带来的量纲差异,对RNA-Seq数据首先使用DESeq2软件进行方差稳定转换(VST),该方法通过考虑测序深度和基因表达离散度,使低表达基因和高表达基因具有可比性。随后,所有特征(包括基因表达值和临床变量)统一进行Z-score标准化,即对每个特征减去其在所有样本中的均值后除以标准差,最终使所有特征均服从均值为0、标准差为1的标准正态分布。
2.机器学习建模
(1)算法选型测试
测试8种算法(括号内为最终选择):
线性模型:弹性网络回归(依那西普)
树模型:随机森林、梯度提升树(托珠单抗)
核方法:支持向量机(SVM)
集成方法:XGBoost(利妥昔单抗)
(2)模型训练细节
依那西普模型采用弹性网络回归(glmnet)算法,通过α=0.5平衡L1/L2正则化强度,λ值经由交叉验证自动优化。
托珠单抗模型选用梯度提升机(GBM)算法,设置树深度为3以控制模型复杂度,学习率0.1配合500次迭代确保稳定收敛。经过特征筛选,模型整合26个基因表达量和2个临床参数,通过树模型的非线性组合能力捕捉复杂的生物学交互关系。
利妥昔单抗模型针对数据不平衡问题创新性地采用序贯回归策略,基于XGBoost线性版本构建预测器。
(3)交叉验证方案
研究采用嵌套交叉验证确保模型评估的严谨性:
  • 外层循环(性能评估):将数据分为10份,依次以9份为训练集、1份为测试集,重复25次以减少随机性,最终汇总所有测试集的预测结果计算AUC等指标。
  • 内层循环(参数调优):在每次外层训练集内部再进行10折交叉验证,通过优化对数损失(log loss)选择最佳超参数(如正则化强度、树深度等)。
3. 模型优化技巧
(1)特征选择
研究采用两阶段特征筛选策略:首先通过t检验筛选出与治疗反应最相关的40个基因(p值最小),再使用LASSO回归进一步压缩特征,剔除冗余变量。例如,利妥昔单抗模型的初始507个基因最终被压缩至25个关键基因,既保留了预测能力,又提升了模型的可解释性和计算效率。
(2)类别不平衡处理
针对利妥昔单抗组中应答者较少(44/72)的问题,研究采用两种策略:一是将二分类问题转化为序贯回归,预测疾病活动度的四个等级(高、中、低、缓解);二是在损失函数中为少数类(应答者)分配更高权重,避免模型偏向多数类。
(3)超参数调优
通过网格搜索优化关键参数:对于树模型(如GBM),测试最大深度(3/5/7)和学习率(0.01/0.1);对于正则化参数λ,测试0.001至0.1的梯度值。为提升效率,后续采用贝叶斯优化自动搜索最优参数组合,显著减少计算时间。
4. 模型解释方法
(1)特征重要性分析
在树模型中,特征重要性通过计算该特征在决策树分裂节点时带来的信息增益(如基尼不纯度减少量)来评估,能有效捕捉非线性关系;线性模型则直接采用标准化后的回归系数绝对值作为重要性指标,反映特征与预测目标的线性关联强度。例如,研究发现B细胞关键转录因子PAX5在抗TNF模型中具有最高权重(系数=1.8),证实B细胞特征对依那西普疗效预测的核心作用。
(2)SHAP值分析
SHAP值通过博弈论方法量化每个特征对单个预测结果的贡献度,提供样本级别的可解释性。例如,某患者预测结果显示,高表达的MS4A1(SHAP=+0.22)和低表达的MMP9(SHAP=-0.15)共同推动其被分类为"利妥昔单抗应答者"。
(3)决策路径分析
通过追踪模型对特定患者的判断逻辑,生成可视化决策路径。例如:若患者CD20基因表达>阈值且CRP<5mg/L,模型沿"是"分支判定为托珠单抗高应答概率(82%),否则进入成纤维细胞活化特征检查分支。
5. 临床转化设计
(1)nCounter适配
为实现临床转化,研究建立RNA-Seq与nCounter平台间的映射关系,通过线性回归(如:RNA-Seq=1.05×nCounter+0.1)将nCounter检测值转换为模型兼容的"伪RNA-Seq"数据,确保不同平台结果可比性(R²=0.91)。
(2)决策阈值设定
基于ROC曲线分析,选择灵敏度(78%)与特异度(83%)平衡最优的阈值P=0.5。当预测概率>0.5时推荐对应药物,避免因阈值过高导致潜在应答者被遗漏。
(3)失败处理机制
若患者对所有三类药物的预测概率均<0.5,系统标记为"生物标志物阴性",自动触发临床警示,建议考虑JAK抑制剂等替代方案,避免无效治疗延误。该机制覆盖了约17%的难治性患者群体。

04 实验设置

1.研究基于两项临床试验队列
  • STRAP/STRAP-EU队列(n=226):纳入对传统合成DMARD(csDMARD)治疗失败且未使用过生物制剂(bDMARD)的初治RA患者,来自英国及欧洲4个研究中心,代表早期生物治疗人群。
  • R4RA验证队列(n=133):针对至少一种TNF抑制剂治疗失败后的难治性患者,随机接受托珠单抗或利妥昔单抗治疗,用于验证模型的泛化能力。
2.活检与测序
采用标准化临床流程:
  • 活检技术:通过超声引导或关节镜从活动性关节获取滑膜组织,确保样本代表性。
  • 分子分析:进行高通量RNA测序(平均50M reads/样本),同时完成CD20/CD3/CD68/CD138免疫组化评分,将患者分为淋巴-髓样、弥漫-髓样、寡免疫-纤维样三种病理亚型,为后续分子分型奠定基础。
3.实验室验证
研究通过三阶段优化开发了临床适用的检测方案:首先进行nCounter面板优化,从初始798个候选基因中经过两轮严格筛选(剔除低表达及存在交叉反应的探针),最终定型为包含507个目标基因和17个内参基因的524基因检测面板。随后在性能验证阶段,使用118例STRAP试验剩余的RNA样本进行测试,结果显示模型预测准确率达79-85%,平衡准确率为79-81%,AUC值介于0.82-0.87之间。关键的是,nCounter检测结果与原始RNA-Seq数据高度一致(相关系数r=0.89),证实了该检测方案的可靠性和临床转化潜力。

05 结果与分析

1.差异基因表达
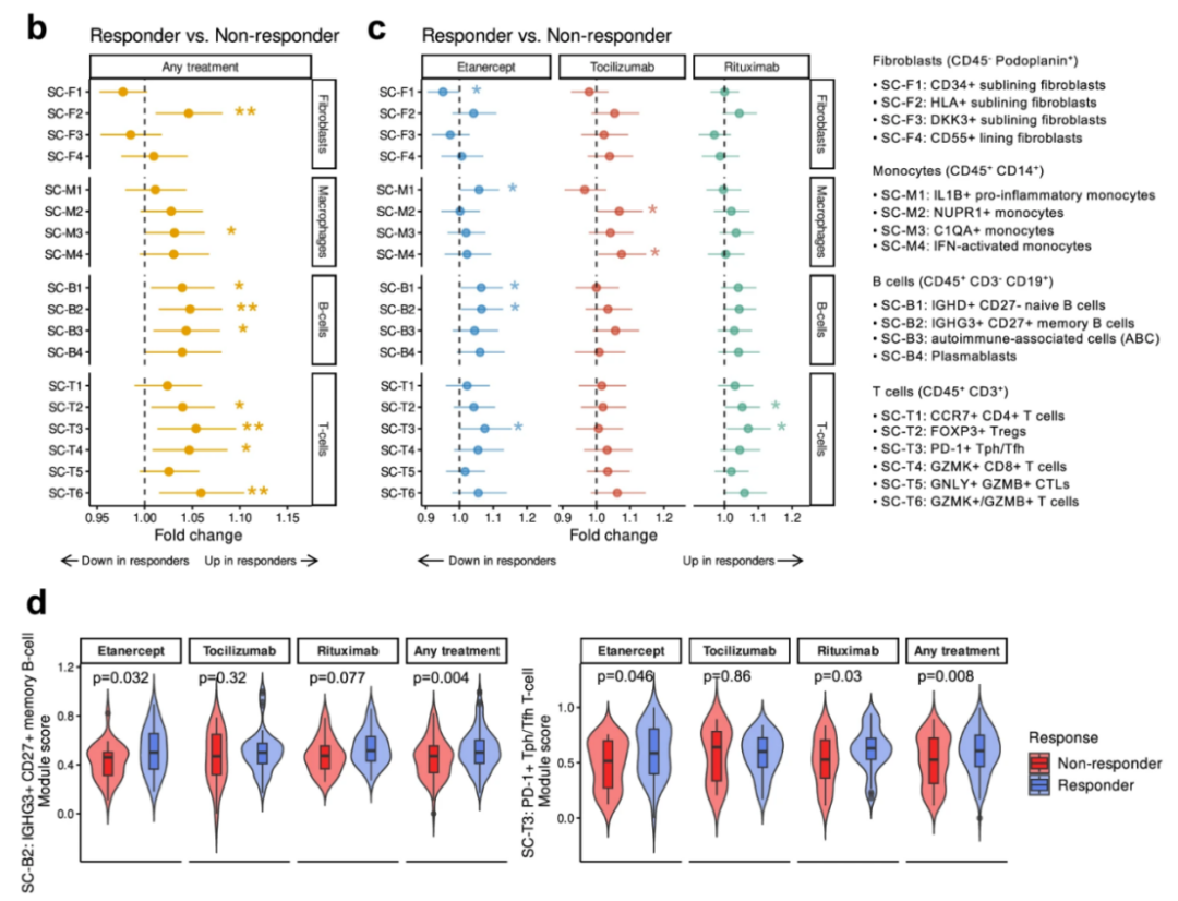
研究通过RNA测序鉴定出三类生物制剂的特异性差异表达基因(DEGs)。依那西普应答者显示B细胞相关基因(如免疫球蛋白链、CD20、CD22)上调,而胶原蛋白和MMP9下调;托珠单抗应答者中急性期蛋白SAA2显著升高,但B细胞模块基因和IL18RAP降低;利妥昔单抗应答者则表现为B细胞、T外周辅助细胞(Tph)和NK/T细胞基因上调,而成纤维细胞相关模块下调。这些特征揭示了不同药物作用的分子机制异质性。
2.跨药共同或差异信号
分析发现Fc受体介导的炎症信号和B细胞增殖基因是三类药物的共同应答特征,而耐药性则与脂肪酸代谢异常、纤维化相关基因(如SCD、FASN)及疼痛调节基因PENK相关。通过三向极坐标图可视化,研究进一步识别出9个基因特异性关联依那西普耐药、22个关联利妥昔单抗耐药、30个关联托珠单抗耐药,例如CR2和TCLL4在托珠单抗耐药者中高表达,却在另两类药物应答者中上调。
3.单细胞去卷积
基于滑膜单细胞RNA-Seq数据,研究将患者分为4个新亚群,突破了传统淋巴-髓样-纤维样三分法。其中,促炎性HLA-DRA high成纤维细胞在泛应答者中富集;药物特异性分析显示,依那西普应答者富含IL1B+巨噬细胞,托珠单抗应答者以NUPR1+和干扰素活化巨噬细胞为特征,而利妥昔单抗应答者则伴随Tph细胞和记忆性B细胞扩增。这些发现揭示了细胞亚群与治疗反应的精细关联。
4.无监督分子分型
STRAP和R4RA队列均独立识别出3个稳定分子簇:簇1(特征为IFN-γ介导的L13A通路激活和SLIT-ROBO信号)患者几乎全部应答(36/37);簇2(富含ECM基因)多为纤维样病理型且疗效最差;簇3(强炎症信号)表现中等疗效。该分型与临床结局高度一致,且跨队列验证证实其生物学普适性,为病理分型提供了分子层面的升级。
5.机器学习性能
模型在STRAP内部通过严格嵌套交叉验证显示优异预测力(AUC 0.75-0.76),并在独立R4RA队列中保持稳健(AUC 0.71-0.79)。转化为临床适用的nCounter检测后,预测准确率进一步提升(AUC 0.82-0.87),显著优于传统自身抗体(RF/CCP的AUC仅0.55-0.65)。值得注意的是,合并两队列数据重建的模型仍保持高精度,且能有效区分潜在应答者(实际响应率75% vs 非应答组18-32%),证实其临床转化潜力。

06 结论

该研究通过整合滑膜组织的多组学数据和机器学习方法,成功开发了可预测类风湿关节炎患者对三种主要生物制剂(依那西普、托珠单抗、利妥昔单抗)治疗反应的分子标志物系统。研究不仅揭示了不同药物应答的特异性基因特征(如B细胞信号预测抗TNF疗效,巨噬细胞特征预测IL-6抑制剂反应),还通过单细胞解析发现了与临床反应相关的关键免疫细胞亚群。更重要的是,研究者将复杂的RNA测序模型成功转化为临床适用的524基因nCounter检测方案,在独立验证队列中展现出稳定的预测性能(AUC 0.71-0.87),显著优于传统临床指标。这项工作首次实现了基于滑膜分子特征的精准治疗决策系统,为类风湿关节炎从"试错治疗"向"精准用药"的转变提供了切实可行的解决方案,同时建立的分子分型框架也为疾病机制的深入理解提供了新视角。目前该成果正在前瞻性临床试验(3TR PRECIS-THE-RA)中进行最终临床验证。

07 论文评价

方法创新亮点

    1.滑膜活检驱动的精准医疗范式:首次在大型随机对照试验(STRAP和R4RA)中系统整合滑膜RNA测序与机器学习,突破传统“试错治疗”模式,提出基于滑膜分子表型的生物制剂选择策略。
    2.跨药物响应的分子特征解析:首次同时对比TNF抑制剂(依那西普)、IL-6抑制剂(托珠单抗)、B细胞耗竭剂(利妥昔单抗)的响应/耐药特征,揭示共享(如Fc受体信号)与特异性机制(如B细胞基因在抗TNF响应中的意外作用)。
    3.机器学习模型的临床转化验证:开发并验证可临床化的524基因nCounter面板,将RNA-Seq模型转化为可操作的诊断工具(AUC 0.82–0.87),显著优于单纯临床参数模型(AUC 0.60–0.67)。
    4.单细胞模块与病理分型的深度整合:基于AMP联盟单细胞数据,将滑膜分解为18种细胞亚群(如SC-F3成纤维细胞、SC-T3 Tph细胞),揭示特定亚群(如SC-M2巨噬细胞)与托珠单抗响应的关联,推动病理分型从“组织学”向“单细胞功能”升级。

    方法不足

    该研究依赖回顾性分析,前瞻性验证(如3TR试验)尚未完成;滑膜活检的侵入性和nCounter技术的临床普及性可能限制推广;依那西普预测模型缺乏独立队列验证,且难治性患者(如多药失败亚群)的预测效能需进一步评估。

    08 参考资料

    论文链接:

    https://doi.org/10.1038/s41467-025-60987-9

    代码链接:

    https://github.com/myles-lewis/nestedcv



    图文:植洁莹
    编辑:植洁莹
    审核:吴朝   


    图片
    精彩推荐


    Nature Communications (一区 IF=15.7) | 基于人工智能的常规乳腺MRI筛查胸主动脉瘤

    Nature Medicine (一区 IF=50) | 基于人工智能的非造影CT成像胃癌大规模筛查

    BMJ Medicine(一区 IF=10) | 如何阅读涉及人工智能(AI)的论文

    JBHI (IF=6.8) | 冻结的大规模预训练视觉语言模型是多模态乳腺癌预测的有效基础支柱

    NPJ Digital Medicine (一区 IF=15.1) | 基于表型驱动的罕见遗传病患者诊断的小样本学习

    【声明】内容源于网络
    0
    0
    瓴智医学AI
    分享医学人工智能前沿知识,搭建跨学科研究、合作及应用转化平台。致力于医学人工智能技术、研发及科研,提供医学人工智能全方位服务。
    内容 32
    粉丝 0
    瓴智医学AI 分享医学人工智能前沿知识,搭建跨学科研究、合作及应用转化平台。致力于医学人工智能技术、研发及科研,提供医学人工智能全方位服务。
    总阅读5
    粉丝0
    内容32