在过去很长一段时间里,传统机器人多采用预编程规则执行模式——不论是扫地机器人、工业机械臂,还是巡检机器人:
传感器负责输入,预设规则匹配流程,再调用一段早已写好的动作脚本。
这些机器人很少“思考”,更谈不上“理解”。它们只能在设定好的轨道内运行,稍有变化就容易卡壳、宕机或者偏航。
这正是具身智能一直难以攻克的问题核心:
如何让一个AI体不只是简单执行规则,而是拥有面向物理世界的“主动决策”能力?
VLA(Vision-Language-Action),是原力无限给出的答案。
什么是真正的VLA?
不是模块拼接,而是端到端统一架构
VLA不是视觉、语言、动作三个模块的简单拼接组合,而是一种端到端的统一多模态架构重构。
VLA的核心逻辑是:
Vision(看懂世界):不仅识别图像,而是实时感知空间几何、动态障碍、结构信号,构建语义级环境模型。
Language(理解任务):不仅要听懂自然语言,更要将“任务意图”、“状态反馈”、“系统目标”等抽象为可计算的语义向量,用于行为决策模型的推理输入。
Action(生成策略):不是调用固定动作,而是基于目标和实时环境,动态生成“动作链”,包括路径、交互、避障、抓取、甚至任务中断处理。
用一句话来总结:
VLA,让机器人基于环境感知和任务理解,自主生成适应性执行策略。
技术底座:原力无限的具身智能中枢架构
为了实现VLA,原力无限自研了一套“具身智能中枢架构”。它的核心不是“模块对接”,而是打通以下关键能力:
01 多模态统一模型
一个融合图像、结构化传感、任务语言的Transformer 架构,输入支持视觉流、结构化数值、语义任务说明,输出直接生成可执行的策略序列。
02 嵌套式行为规划
区别于传统“感知—规划—控制”割裂式三段模型,原力无限采用统一策略网络,支持感知结果直接反馈动作生成,实现即时反应与链路闭环。
03 自我进化机制
每一个执行后的状态变化都会作为强化反馈回流模型,结合仿真环境+实际部署进行自监督学习,使每台机器都在“越跑越懂场景”。
FORCE系列机器人,打通物理闭环
原力无限的FORCE系列智能充电机器人,是VLA路径的首个大规模商业化验证场景。
它打通了从自动驾驶→自动泊车→自动充电的完整链路。
机器人实时感知车位位置、车辆边缘状态和障碍物分布,同时“理解”任务目标(为哪辆车充电、哪类接口),并规划出包括调头、躲避、对位、操控在内的一整套行动路径。
——而这就是在“懂场景”的基础之上实现的“具备自主问题解决能力”。
新一代轮式巡检机器人,VLA的动态决策进化
相较于充电机器人,巡检机器人面临的环境更复杂、路径更不确定,任务更多样。
原力无限正在研发的下一代轮式具身智能巡检机器人,部署于工厂、园区、能源场站等多变场景,是对VLA能力的又一次进化挑战。
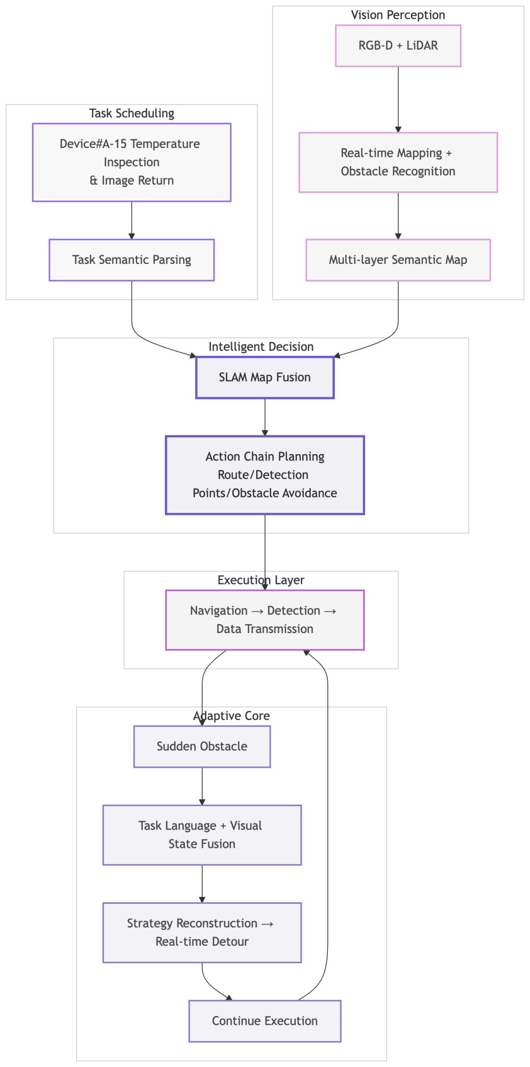
*巡检机器人的自主决策闭环
——视觉部分:结合RGB-D相机与激光雷达,机器人可实时建图、识别通道宽度、管线结构、动态障碍;支持多层语义地图生成,用于多点任务分发。
——任务语言理解:巡检调度系统以“任务块”方式下发说明,如“设备#A-15温度巡检并回传图像”,机器人需解析语义并匹配执行条件(时间、顺序、环境状态)。
——动作策略生成:机器人结合SLAM地图、目标语义与已知限制(如限宽、温度阈值),通过策略网络自动生成动作链,包括路线、检测点、避障决策、顺序调整。
同时,在遇到突发障碍的时候,不再等待人工,而是结合“任务语言+视觉状态”重构策略、实时绕行。
这意味着,它已然具备了超越传统预编程模式的自主决策能力。
对原力无限来说,VLA是支撑具身智能持续进化的技术路径。
在它的支持下,机器人不再是简单重复动作的机械体,而是具备理解力、策略感与适应性的AI Agent。
从轮式巡检,到桌面服务,再到未来的空间导览与协作型智能体,VLA正逐步成为具身智能的“底层通用能力”。当机器人真正具备基于环境理解的自主策略生成能力,而不是“等你告诉它怎么做”,具身智能的下一个发展阶段,正在加速到来。

