简洁!简洁!简洁!!!
成本!成本!成本!!!
体积!体积!体积!!!重要的事情说三遍!!!
PoE供电:PD,DCDC,Transformer,TL431,Opto-coupler一个都不能少,这么低的预算,这么高的要求,工程师只想说:“老板,臣妾做不到啊!!!”

PoE供电是一种通过网线给电子设备提供电源的供电方案。目前传统的解决方案需要PD接口,DCDC转换器,Transformer,TL431,Opto-coupler。电路繁琐复杂且成本高,一块高集成的PoE供电芯片让工程师们望眼欲穿。
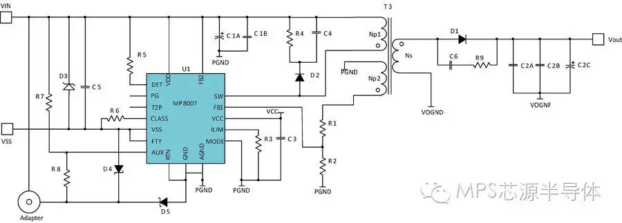
MP8007集成PoE协议和 DCDC电压转换功能于一身。它采用原边电压反馈方式,它不需要TL431, 它不需要Opto-coupler,它不需要外部补偿,它还支持适配器兼容供电,它就是这么完美!
图1: MP8007应用原理图
图2:MP8007参考设计电路板
产品特点:
高度集成PD和DCDC转换器
支持802.3af供电及适配器供电
采用原边反馈,无需隔离光耦和TL431
集成过压,过流,过温等完善的保护机制
应用领域:
网络摄像头
VOIP网络电话
路由器
物联网设备

感谢您的阅读!如果您觉得本文还不错,请轻戳右上角“…”分享此篇文章,让更多人了解MPS!

微信号:MPS_Semi
www.monolithicpower.com
深圳办事处:
Tel:+86-755-3688-5818
Email: china-sz@monolithicpower.com
上海办事处:
Tel:+86-21-2225-1700
Email: china-sh@monolithicpower.com

