MPS车载产品线又有大动作啦!!!真正的全集成!真正的大功率!真正的简易高效!啥是佩奇?MPS的MPQ4230 --- 降压升压稳压器产品,这就是“配齐”!


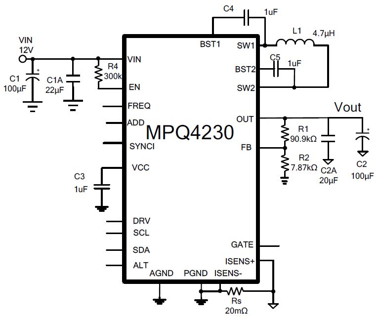
图1: MPQ4230典型应用电路图
近年来,国内外各大车厂均推出带有无线充电功能的车型,如奔驰E级、雷克萨斯NX、凯迪拉克ATS-L、广汽传祺GS4、标致5008、众泰T500、汉腾X5等。同时,市面上也涌现了一大批倍思、飞利浦、圆盾等无线充电产品。作为专业电源IC厂商和车载市场领域后起新星的MPS当然有一整套针对于车载无线充的电源管理解决方案。

图2: MPS车载无线充电发射端电源管理系统
目前,国内市场上主流车载无线充方案是以NXP发射控制器为平台,采用符合Qi标准,效率较高的磁感应式进行能量传输,那么作为从车载电池取电的系统,必须采用Buck-boost电路调节线圈两端电压。
相比于传统电源IC厂商所采用的Buck-boost控制器 + MOSFET分立元器件的方案,
搭配MPS家的其他产品(MPQ6541、MPQ4558和MPQ8904),MPS推出了应用于车载无线充的完整电源管理解决方案(如上图2所示)。此方案极大地降低车载无线充电源管理的成本和空间。
下面,小编为大家详细介绍下这款方案中的全集成Buck-boost 稳压器明星产品 --- MPQ4230。
作为MPS车载电源管理IC领域的最新力作,MPQ4230真正做到了大功率,高集成度,带I²C协议的单芯片方案。
MPQ4230内部集成的4个MOS管交替导通,使其工作在Buck,Boost和Buck-boost模式。当Vin大于110%Vout时,工作在Buck模式;Vin小于90%Vout时,工作在Boost模式;Vin与Vout接近时,工作在Buck-boost模式。


图3: Buck-boost工作原理
MPQ4230的主要特性如下:
支持60W buck-boost和最大5A电流输出。
最大输入耐压40V,抗得住恶劣的车载环境。
输出范围3.6V-20.5V,最小分辨率10mV。
可选频率并带SYNC PIN同步频率。
展频功能有助于EMC。
I²C可配置PFM/PWM 模式,电流限,输出电压,展频功能和线补等。
DRV PIN配置有可调5.5V-6.5V LDO输出。
符合AEC-Q100 标准。
正可谓是需要什么,全部“配齐”!
结语
MPQ4230产品,作为MPS公司车载无线充的当家C位明星,这些简单的介绍当然不能代表它强大的性性能。MPQ4230还有很多更加优异的特性等待你来发现,快来通过如下方式联系MPS的销售团队,感受它精悍的能力吧!
MPS联系方式
深圳办事处:
Tel:+86-755-3688-5818
Email: china-sz@monolithicpower.com
上海办事处:
Tel:+86-21-2225-1700
Email: china-sh@monolithicpower.com
感谢您的阅读!如果您觉得本文还不错,请轻戳右上角“…”分享此篇文章,让更多人了解MPS!

