现在市场上WLED驱动芯片,种类越来越多,为了应对各种应用场景,功能也越来越多。因此,带着数字控制接口的芯片也是层出不穷。可在诸多应用场景里,WLED驱动芯片并不需要那么多功能,比如台灯,中端手机的背光系统等。需要这些应用的客户只是要求WLED驱动芯片最常用的功能(调光,保护等),他们希望芯片能应用在更宽的输入范围内,获得更高的效率,以及灵活便捷的调光功能,具备丰富有效的保护。
这就是我们MPS公司推出朴实却有才华的MPQ3362/63的原因。它是一款输入范围宽(1.8V-36V)的升压(boost)/ 恒流(CC)WLED驱动芯片。
MPQ3362/63虽然没有那么多花哨的功能,但着力于输入范围的拓宽,调光功能的便捷性设计,以及效率的优化,在这些方面的表现都是个十足的实力派,而且应用在背光和照明上都很优秀 。

笃-笃-笃-敲黑板,注意了,接下来和小编一起见识这位朴实却有才华的实力派吧。
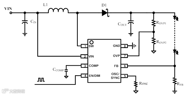
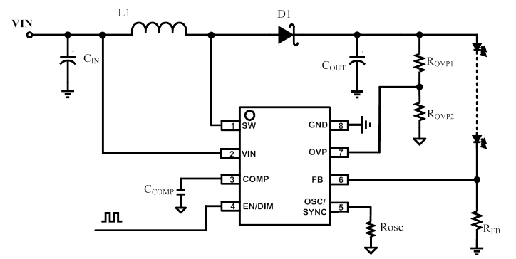
MPQ3362/63应用FCTSOT23-8 封装,面积2.8mm*2.6mm,整体简小。典型的boost拓扑设计,内置峰值电流控制模式。

图注:MPQ3362的封装

图注:典型的boost拓扑设计
MPQ3362/63中的MPQ3362与MP3363属于pin to pin,只区别于Vin UVLO,Current Limit,以及OCP值。
元件 |
Vin UVLO (V) |
IL Current Limit (A) |
OCP (A) |
AEC-100 |
MPQ3362 |
2.5 |
4 |
6.5 |
YES |
MP3363 |
1.6 |
1 |
2.5 |
NO |
因为效率、热表现、以及内置管子的阈值电压的缘故,超低的输入电压一直是一件可怕的事情。MP3363输入电压可低至1.8V(两颗干电池应用),而且热和效率的表现都很好,不得不说是个朴实的大能力者。
在很多电子产品中,WLED的驱动模块总是耗能的大头,所以效率对于WLED驱动芯片来说当然是至关重要的。
MPQ3362/63针对效率进行了改善,将Rds-on减小到80mOhm。 同时可调节的开关频率,也为各种SPEC的效率优化提供空间。

图注: MPQ3362效率曲线
调光功能决定了一个背光或照明系统的“颜值”,好的调光功能才不会让背光或照明系统长得“歪瓜裂枣”(屏闪,水波纹,色飘,灯闪等)。
市场上很多能实现PWM调光与Analog调光的芯片都需要两个管脚来分别实现。如下图所示:

图注:市面上常见两个管脚实现PWM和Analog调光的芯片
MPQ3362/63可实现灵活便捷的调光功能,在同一个管脚就可选择性地实现 PWM dimming 和 PWM 输入的Analog Dimming,同时EN功能也复用在这个管脚上。这样的设计不仅节省了管脚资源,还使调光功能变得十分灵活,只需要改变输入的PWM信号的频率,即可切换调光模式。
想象一下,如果是上位机的一个I/O口在输出这个PWM信号,只要控制好这个PWM信号的频率和占空比,就能任性地按照需求来设计调光功能。

图注:MPQ3362/63在同一个管脚可选择性地实现 PWM和Analog调光
所有电子元件要“上车”,即进入汽车的原装系统,都需要“过五关斩六将”,因为要过各种严苛的车载电子标准,这对于各类元器件是一大难关。
MPQ3362符合AEC-100车规标准,已经为 “上车” 做了充足准备,随时待命。

安全,是必须的!作为实力派,MPQ3362/63当然也很安全。
MPQ3362/63具备齐全的电路保护功能:输入欠压保护(UVLO),OVP pin的欠压保护(OVP pin UVLO),开路保护(OVP),负载短路保护(SLP), 电感/二极管的短路保护(OCP), 以及过温保护,为背光电源的安全提供充足的保障。

作为一个实力派,我们不仅基础扎实,还在细节上有自我要求。
结语
MPS在背光和照明领域已经推出了很多优秀的芯片,MPQ3362/63继承了之前的优点,同时在输入电压(1.8V-36V)和调光功能上做了精心设计。我们相信它会为相应的应用场景提供优秀的解决方案,做好那个 “有光亮” 的实力派。
MPS联系方式
深圳办事处:
Tel:+86-755-3688-5818
Email: china-sz@monolithicpower.com
上海办事处:
Tel:+86-21-2225-1700
Email: china-sh@monolithicpower.com
感谢您的阅读!如果您觉得本文还不错,请轻戳右上角“…”分享此篇文章,让更多人了解MPS!
点击“阅读原文”,了解更多背光产品

