随着WLAN、VoIP、网络视频监控等新业务的飞速发展,大量的Wireless LAN AP、IP Phone、IP Camera等基于IP的终端出现在我们生活周围。这些设备通常数量众多、位置特殊、数据\电源线布线复杂、设备取电困难,因而PoE(Power Over Ethernet)供电技术应运而生。尤其是伴随着网路视频监控系统的发展以及未来5G小基站和CPE设备的普及,POE供电也将迎来新的发展机遇。

为了规范PoE供电设备,目前业界普遍采用IEEE802.3af/IEEE802.3at作为以太网供电系统的国际标准,协议定义了网口的供电模式。
Alternative A:利用信号线(1,2,3,6)同时传递数据信号和48V电源;
Alternative B:利用空闲线(4,5,7,8)传递48V电源;


MPS公司作为电源芯片和供电方案提供商,深耕安防和网通行业多年,深刻理解工程师对POE供电方案的实际需求和技术难度后,开发了包含PSE和PD的全套POE解决方案。
Part 1
PSE控制器

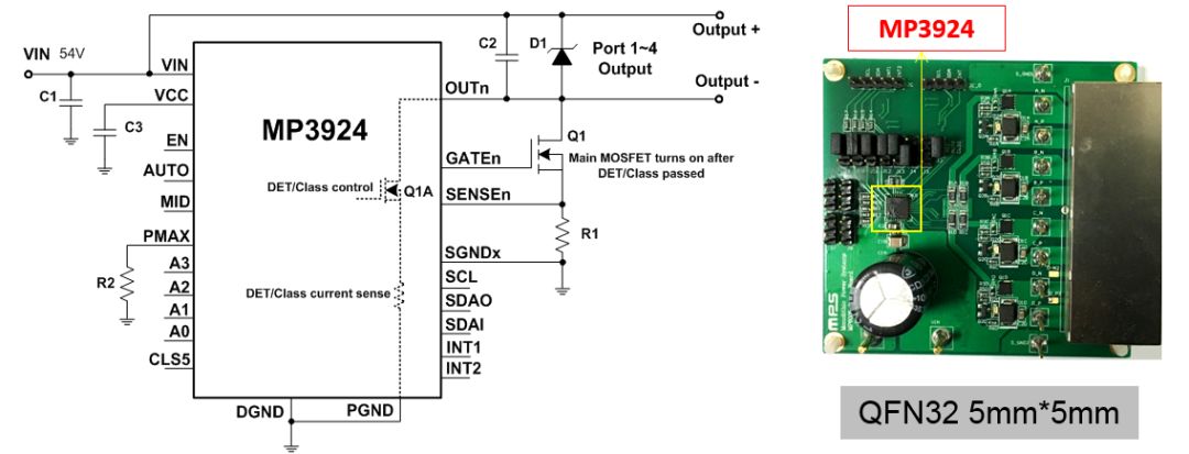
MP3924是MPS新推出数字PSE控制器,灵活参数配置方便客户实现功率分配和过功率保护。
支持四端口,每个端口配0.25Ω电流采样电阻且每端口最大输出功率高达40W
四端口对应4位可编程I2C地址,可以通过I2C精确分配和监控每端口的电流和电压
自带每个端口功率分类,并且可以通过PMAX管脚设置总功率的过功率点
带直流断开检测功能,可以通过I2C或者外部AUTO管脚使能或关断该功能
测试条件: Vin=48V,端口1,2,4连接到PD,端口3浮空。

端口1,2,4 连接到PD,因而经历正常协议握手后上电成功
端口3未连入PD,一直处于检测PD的状
Part 2
PD控制器
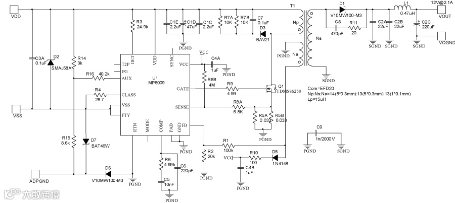
12W MP8009有源钳位原边反馈反激方案
应用规格: Vin=36V-57V,Vout=12V/1A


MP8009负载调整率<1%(50mA~1A) ,效率高达91%
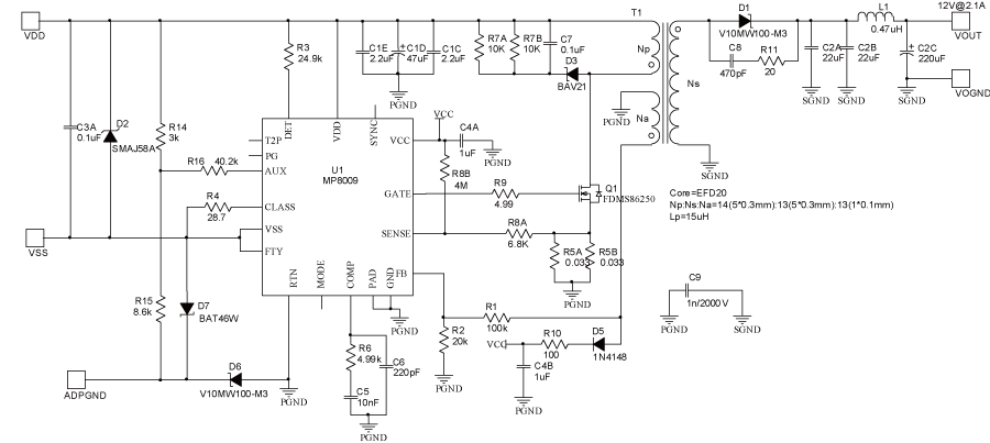
25W MP8009 原边反馈反激方案
应用规格: Vin=9V-57V,Vout=12V/2.1A



MP8009支持原边反馈和副边反馈,工程师可以根据产品需求选择反馈方式
最低开关频率限制在30KHz以上,避免了变压器轻载啸叫问题;MP8009H最高频率可以到450KHz,帮助工程师优化变压器体积
同时支持有源钳位正激方案,在5V/5A条件下,效率高达92%
运用抖频技术,帮助工程师优化EMI
POE技术具有易安装,易管理,安全稳定等优势,具有巨大的应用前景。就未来发展趋势而言,供电功率会越来越大,支持的终端设备也会越来越多,因而对POE设备的效率要求也会越来越高。
MPS凭借自身优势,并伴随着与安防和网通行业的深入合作,并将成为POE供电架构的领航者。
MPS联系方式
深圳办事处:
Tel:+86-755-3688-5818
Email: china-sz@monolithicpower.com
上海办事处:
Tel:+86-21-2225-1700
Email: china-sh@monolithicpower.com
感谢您的阅读!如果您觉得本文还不错,请轻戳右上角“…”分享此篇文章,让更多人了解MPS!
点击“阅读原文”,了解更多模块产品

