点击上方蓝字“MPS芯源系统”,关注我们,了解更多。
热烈
庆祝
热烈祝贺MPS公司的Buck-Boost产品:MP28167-A,在ASPENCORE主办的2020年全球电子成就奖中,荣获“年度最佳电源管理器”称号!


另外再次热烈祝贺MP28167-A, 在21IC(中国电子网)主办的“2020年度TOP-10电源产品奖”评选中也成功入围,并最终获奖!

喜报
MP28167-A同时获得两个奖项,小编真是激动到热泪盈眶,自家的孩子得到大家的肯定,不用去羡慕别人家的孩子,这是每一位MPS优秀的工程师们付出努力的回报。请小伙伴们相信MPS,在开发和生产芯片产品上,我们是专业的,努力的,脚步永不停歇的!
在电子产品高度集成化的今天,一个产品留给电源部分的空间越来越小,而产品对电源输入输出电压范围却有着越来越多的要求。
2020年PD快充产品迅速占领市场,极度火热的PD充电器拥有着非常宽的输出电压范围;另外,当下无线充电也是异常火热,无线充电器的输入端电压通常会在5-20V,输出电压在2-15V等,这就不得不寻找一款高效率的Buck-Boost;再有,各类锂电池供电的产品,如点烟器、相机、镜头马达、热成像仪等等,都需要在锂电池电压发生变化时也有非常稳定的输出;最后,显卡、VR设备、无线充电、SSD等,也都需要Buck-Boost的大显身手。
相信各位工程师们一直期待着一款应用简单、体积超小,同时拥有着宽电压输入,宽电压输出,高效率,动态响应好的Buck-Boost芯片来轻松完成产品设计。
MPS公司的MP28167-A正是这样一颗急工程师之所急的Buck-Boost芯片。
图注:MP28167-A的热门应用
上图简单列举了MP28167-A的应用场景,再来看看它的工作机制。
MP28167-A 采用集成四个MOSFET加一个电感的结构,可以在Vin>Vo, Vin=Vo 或者Vin<Vo 的场景下工作。如下图所示,当Vin>Vo时,MP28167-A 工作在降压模式,SWA和SWB开关,SWD保持常开,SWC常关;当Vin<Vo时,工作在升压模式,SWA常开,SWB常关,SWC和SWD开关;当Vin≈Vo时,工作在升降压模式,SWA至SWD同时开关。

图注:Buck-Boost 拓扑
当下最为热门的无线充电就是一个典型例子。
无线快充的输入电压通常是5V到20V,输出1V到15V,这就要求无线充电的供电IC必须支持输入电压大于、等于或者小于输出电压。

图注:无线充电结构图
MP28167-A是一颗适应宽输入输出电压,并且能够通过I2C灵活改变参数的Buck-Boost芯片,能够满足输出3A。方便的I2C 调整功能,确保各位工程师们可以在多场景下轻松使用,提升工作效率:
支持3-22V宽输入电压, 满足1-20.47V的宽输出电压需求,调压分辨率小至10mV/step。
具备PWM和auto PFM/PWM两种模式可供选择,取决于您的应用是更关心轻载效率还是轻载纹波。
-
可编程输出电流限功能,50mA的Step,无需外部加额外的采样电阻,让PPS的设计来的更容易。 -
0mV/60mV/120mV/200mV可编程的线补,USB充电设计不用担心线长了。 -
过压过流保护可以选择Hiccup和Latch Off两种模式。 -
通过I2C,还可以查看芯片时候触发保护,输出电压是否正常。
等等,您说您的项目里没有I2C 接口?没关系!MP28167-A同时具有FB 引脚,照样能轻松调整输出电压和输出电流限制。
MP28167-A无需额外的采样电阻,即可实现高精度的平均电流限功能,轻松在恒流模式和恒压模式工作。
特别要介绍下,MP28167-A 的平均电流限可以在1A-6.5A 范围内在线修改,50mA的步进分辨率,轻松应对PPS设计。也可以通过OC pin脚设置电流保护,丰富了工程师的选择。
除此之外,MP28167-A还整合了过流保护,过压保护,短路保护,过热保护等全面的保护机制,为优秀产品提供了一座强而有利的堡垒。
得益于MPS先进的半导体工艺,小小的芯片,却有着不错的转换效率。
当输入12V,输出电压为9V/1.5A时,效率高达97%,绝对是同类芯片中的佼佼者。
MP28167-A卓越的转换效率,让它的温升表现也非常好。MPS 的评估板上,输入12V,输出12V、3A时,芯片的壳温仅上升了30℃。

图注:效率曲线

图注:温升曲线
MP28167-A 拥有着极宽的输出范围,同时拥有非常不错的负载调整率,满载输出的条件下,负载调整率在±0.15%之间。可以说很稳了!

图注:负载调整率曲线
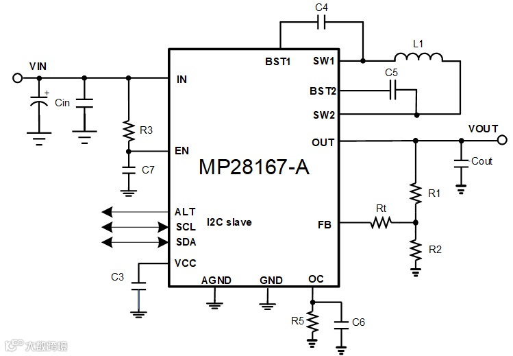
拥有强大性能的MP28167-A,在仅仅3mmx3mm的QFN-16封装中集成四个低导通阻抗的N-Chanel MOSFET,无需外部MOSFET,它的应用电路变得非常简单,PCB 布局也超级简单。
同时,MP28167-A 集成了高精度的平均电流限功能,但是不需要在外部额外增加采样电阻,为简单的外围设计锦上添花。

图注:MP28167-A 典型应用原理图

图注:MP28167-A 评估板
因此,正在寻找高效率、小体积、宽输入输出电压、带Feedback引脚的Buck-Boost芯片的工程师们,可以联系MPS,亲自体验这款获奖芯片。
MPS联系方式
深圳办事处:
Tel:+86-755-3688-5818
Email: china-sz@monolithicpower.com
上海办事处:
Tel:+86-21-2225-1700
Email: china-sh@monolithicpower.com
感谢您的阅读!如果您觉得本文还不错,请轻戳右上角“…”分享此篇文章,让更多人了解MPS!
点击"阅读原文", 了解更多MP28167-A

