点击上方蓝字“MPS芯源系统”,关注我们,了解更多。
随着快充功率的不断提高,现在百瓦级别的大功率适配器已经逐渐成为市场主流需求之一。
面对这样的全新需求,传统的适配器电源方案显然已经不能够适用。
而当整个市场还在进行各种各样的探索和尝试的时候,已经有人给出了优选方案:
基于MPS公司数字PFC+LLC集成控制器HR1211方案的,100W 3C1A氮化镓适配器即将面世。
这也是idmix在业界首批推出的百瓦级别的数字氮化镓适配器,开创了氮化镓充电器的数字时代。

图注:基于MPS公司HR1211产品方案的100W 3C1A快充适配器
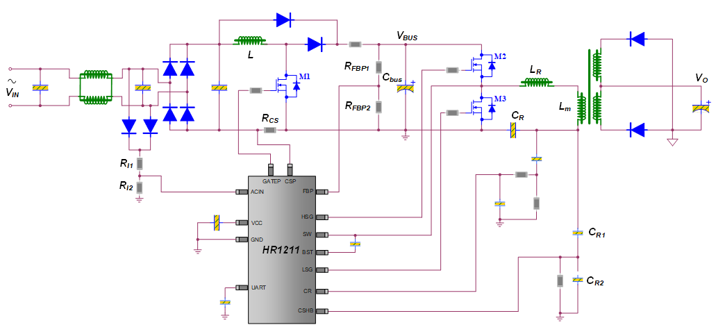
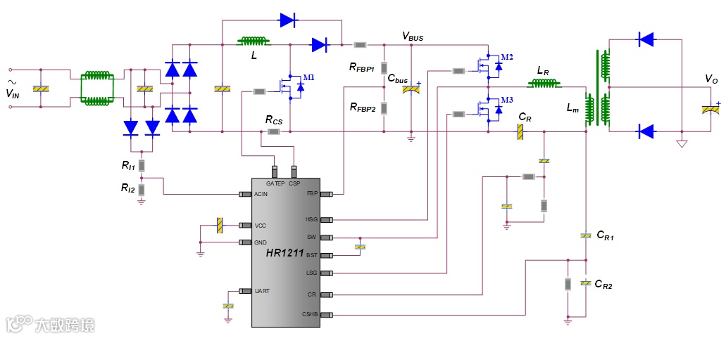
MPS公司的HR1211,是一款集成多模式PFC和电流型LLC的二合一控制器。芯片集成了高压电流源、安规认证的X电容放电电路、PFC和LLC的高压驱动电路,从而实现了非常简洁的外围电路。

图注:MPS公司HR1211的典型应用电路
HR1211的数字控制内核结合可重复编辑的存储单元,赋予了整个方案强大的灵活性。PFC和LLC两级电路之间的配合;不同控制模式之间的切换;关键工作点的开关频率;保护功能的阈值、时间以及恢复方式;所有这些主要的功能都可以通过UART的通讯口进行自由配置,并能够在图形化操作界面上完成。这使得基于HR1211的电源设计能够灵活的适应不同应用在不同设计中的性能要求,尤其适合快充适配器市场日新月异的发展速度。

图注:MPS公司HR1211的图形化操作界面
纳微半导体副总裁兼中国区总经理查莹杰表示:
idmix 公司 CEO Seaman表示:
想要了解更多关于这个方案的设计细节和技术干货,敬请关注1月29日MPS、纳威、idmix的三方联合直播活动。

MPS联系方式
深圳办事处:
Tel:+86-755-3688-5818
Email: china-sz@monolithicpower.com
上海办事处:
Tel:+86-21-2225-1700
Email: china-sh@monolithicpower.com
感谢您的阅读!如果您觉得本文还不错,请轻戳右上角“…”分享此篇文章,让更多人了解MPS!
点击“阅读原文”,了解更多HR1211产品信息

