那么在实际应用中,我们到底应该调节哪些参数以及如何调节从而实现这几个目标呢?
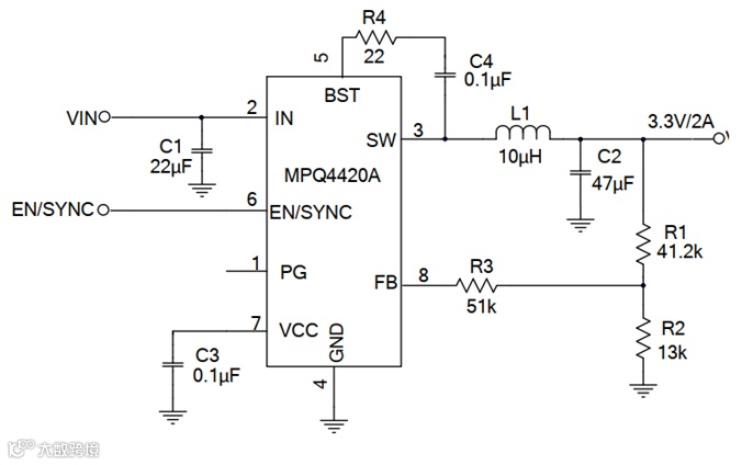
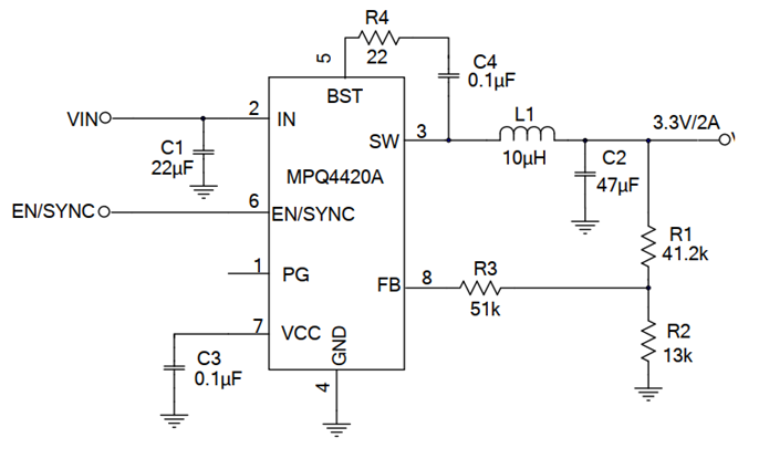
本期电源小课堂,我们将以MPS公司通用降压芯片MPQ4420A为例来进行具体的分析。
在实际应用中,我们到底应该调节哪些参数以及如何调节从而实现这几个目标呢?
图1: MPQ4420A典型电路图

图2: MPQ4420A内部控制框图
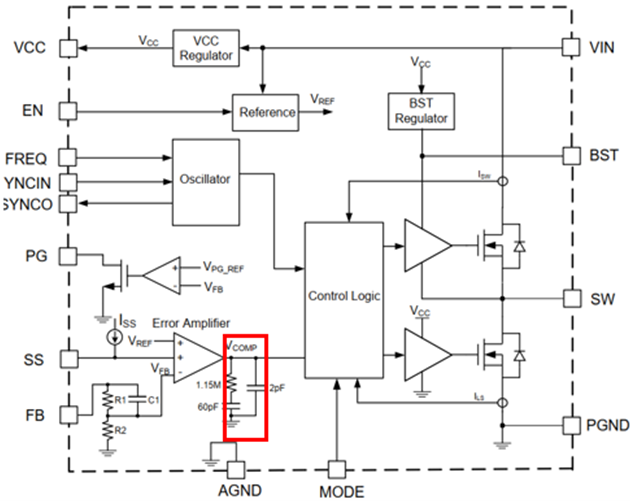
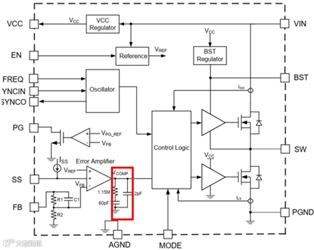
简化后的MPQ4420A系统控制框图如图3所示,我们可以将它分为两个部分。

图3:简化后的MPQ4420A系统控制框图
其中,蓝色框圈出的为系统的功率级,可以推导出其对应的传递函数及主要变量的关系式。

这一部分通常是系统固有的传递函数,与采用的电源拓扑(Buck)、控制方式(峰值电流控制)、工作模式(CCM),滤波参数(L/C)以及负载电流等有关。当系统的输入\输出电压及负载电流等条件确定后,所采用的拓扑、控制方式、工作模式及负载电流也相应确定,而基于CCM控制模式,功率电感对环路影响较小,所以功率级通常调整的主要参数是输出电容。
绿色框圈出的则是系统的反馈及补偿环节,该部分主要包括反馈分压电阻、Rt电阻以及补偿网络,其中补偿网络顾名思义就是通过引入额外的零极点来补偿环路的不足,从而实现更优的动态和稳态性能。同样推导出整个环节对应的传递函数及主要变量的关系式:

可以看出环路的性能与反馈回路的分压电阻、Rt电阻以及补偿网络参数有关,这几个参数都可以在实际设计中进行灵活地配置,是环路调节的重要组成部分。
那么明确了调节哪些参数之后,我们到底该如何去调节呢?
我们选取了MPQ4420A的一个典型工况,在12V输入,3.3V输出,2A负载条件下得到系统的伯德图如图4所示:

图4:MPQ4420A系统伯德图
(12V输入,3.3V输出,2A负载)
由于伯德图在推导及绘制时已将相频特性曲线整体抬升180°,故蓝色的相频特性曲线在截止频率下距离0°线的距离,即为系统的相位裕度。通过伯德图可以看出其相角裕度和幅值裕度均能满足环路稳定性的需求。
下面我们将通过伯德图比较的方式,直观地分析不同参数的调节对系统的影响。
根据前面推导的公式可以看出,输出电容的大小会影响功率级低频极点和高频零点的位置。由于电容的ESR通常较小,因此带来的高频零点的频率通常较高,所以对环路影响更大的主要是低频极点的位置。随着输出电容的增大,低频极点左移,系统的截止频率将逐渐降低,相角裕度逐渐增大,系统的稳定性更好。因此,通常我们在电路设计时除了考虑输出电压纹波的大小外,还需兼顾系统的稳定性,不能把输出电容选的过小。同时,输出电容的ESR也不宜过大,否则除了增加输出的纹波电压及额外的损耗,还会使得高频的零点前移,影响系统的稳定性。

图5:不同输出电容大小对系统伯德图的影响
下面我们继续分析反馈网络。
随着两者阻值之和的增大,系统的增益减小,根据得到的伯德图6可以看出,整个幅频曲线下移,系统的截止频率减小,相角裕度会相应增大。在实际应用中,上分压电阻受到于输出分压比例的限制。
因此,我们可以通过调节Rt电阻来灵活地调节系统的增益。
需注意,增益跟RT和上分压电阻乘积有关,只需要改动较小的RT电阻就可以获得比较明显的增益改变,对实际环路调节帮助显著。

图6:不同Rt电阻对系统伯德图的影响
在上分压电阻上并联一个前馈电容可以在截止频率附近额外引入一对零极点,零点在前,极点在后,因此在不影响高频衰减速度的情况下可以有效地在截止频率增大的同时保证足够的相角裕度,从而提高环路的动态性能。但前馈电容通常不宜加的过大,除了影响系统启动时输出电压的建立速度,还会使得引入的零极点位置过于靠前,对系统的稳定性产生较大的影响,通常推荐前馈电容为pF级别。

图7:不同前馈电容对系统伯德图的影响
最后我们再来看一下补偿网络。通常二型补偿网络主要给系统引入了两个极点和一个零点,其中原点处的极点主要用于增大系统的直流增益,减小稳态误差。通常CHF电容远小于CCOMP电容,因此CHF电容带来的高频极点主要用于补偿电容ESR带来的高频零点,而CCOMP带来的低频零点则主要是补偿功率级的低频极点所带来的中频段衰减,提高系统的抗干扰能力。
针对不同的零极点和增益调节,需要调整不同的补偿网络参数来实现。
COMP电阻的大小主要影响高频极点和低频零点的位置。随着COMP电阻的增大,高频极点和低频零点都将前移,由于低频零点对系统的影响占主要地位,因此系统的截止频率增大,但与此同时系统中频段的相角由于零点的前移而有所增大,因此系统整体的相角裕度也相应增大,系统的稳定性更好。但COMP电阻不宜过大,否则低频零点的前移会使得系统的截止频率不断增大,使得相角裕度反之减小,从而影响系统的稳定性。

图8 不同COMP电阻对系统伯德图的影响
COMP电容的大小会同时影响低频零点的位置及增益,随着Ccomp电容的增大,低频零点前移但与此同时系统的增益减小,因此总体来看系统的截止频率相应减小,相角裕度增大,系统的稳定性更好。

图9:不同COMP电容对系统伯德图的影响
CHF电容的大小会同时影响高频极点的位置及增益,随着CHF电容的增大,高频极点前移同时系统的增益减小,因此系统的截止频率减小,但由于高频极点前移会导致截止频率附近的相角明显减小,因此整体的相角裕度相应减小,系统的稳定性会变差。

图10:不同CHF电容对系统伯德图的影响
前面我们分析的MPQ4420A的补偿网络通常称之为电压型补偿,除此以外还有另一种电流型补偿,例如MPS通用buck芯片MPQ4436A内部电压环即采用这种补偿方式。

图11:MPQ4436A内部控制框图

电压型补偿的增益受到上分压电阻的影响。而电流型补偿的增益则与反馈分压电阻比例相关,因此在固定输出电压的条件下反馈分压电阻将不会影响系统的增益,至于补偿网络零极点与网络参数的关系及调节方式与电压型一致,因此这边不再展开讲述。
根据芯片的内部框图也可以看出在实际应用中,为了实现更高的集成度和更简单的外围电路,很多芯片都把补偿网络集成在了芯片内部,那么就需要通过调节芯片外部的其他参数对环路进一步优化。
▼
往期精彩回顾
▼


