在国家教育部高等教育司的指导下,MPS 公司开展的“产学合作协同育人项目” 已进行了四年。四年来,MPS 公司汇聚行业资源,围绕产业的最新技术和解决方案,支持全国高校人才培养和专业综合改革,深化产教融合、产学合作、协同育人,共同推进科技前沿创新,联合培养了一流创新型和实践型的人才,产出了一系列优秀的项目成果。
本篇为大家展示的是福州大学张艺明老师的项目成果。
在DC/DC变换器中,多个开关器件的辅助电源需要各自独立的隔离电源。以全桥变换器为例,桥臂的上管和下管需要隔离的门级驱动电路的供电电源。传统方案采用自举电路这样一个巧妙的设计实现供电,采用一个独立电源,就可以为多路串联管子实现辅助电源供电。该方案简单、可靠和成本低。
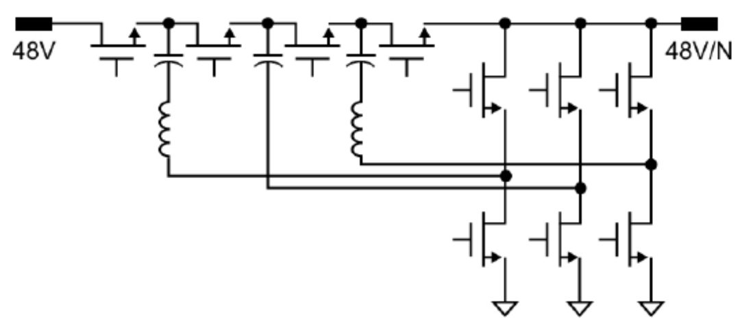
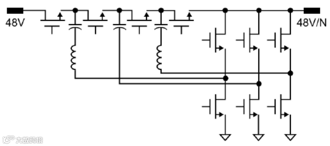
但是,当桥臂有多个开关管串联时,需要多路自举电路进行供电,带来了成本的问题。同时,自举电路中,上管的供电电压小于下管的供电电压,相差一个二极管的压降,两管的开通状态并不完全对称。以STC变换器为例,如图1所示,对于右侧三个下管,可以共用一路辅助电源,三个上管可以使用自举电路进行供电,而对于左侧的四个管子,需要相应的辅助电源。采用自举电路,会使得每一级自举电路均带来一定的压降,造成器件导通状态的不一致。采用多路独立电源,又带来了额外的成本。

图1:STC变换器
在模块化多电平变换器(Modular Multi-level Converter,MMC)中,由于模块数众多,需要非常多路的独立电源,为门级驱动电路进行供电。这带来了成本和复杂度等问题。因此,需要HR1211研究新型的辅助电源供电方式,为电力电子变换器提供相互隔离、可靠的多路独立电源。
采用无线供电的方式,利用发射端的一路独立电源,通过多个解耦接收线圈,提供多路磁隔离的独立辅助电源。研究方案如图2所示,将深度与MPS公司合作,采用MPS公司的多种芯片,包含PFC/LLC组合控制器HR1211,MOSFET驱动器MP1907A,和LDO芯片MPQ2013A-AEC1等相关芯片,完成多路独立辅助电源的设计任务,充分结合MPS在电源芯片方面的优势,基于MPS相应的芯片,探索利用无线电能传输系统实现多路磁隔离的独立辅助电源方案,并为可能的新型芯片设计提供解决方案。

图2:具体研究方案和使用的MPS芯片
隔离的独立辅助电源无线充电系统拓扑如图3所示,VINV为逆变器直流输入电压,LT为发射线圈,LF为补偿电感,LRN (N=1,2,3,4)为接收线圈,CT、CF和CRN为补偿电容,MN为发射和接收线圈LRN之间的互感,VRECN为N路整流器直流输出电压,RLN为N路负载电阻。

图3:四接收无线充电系统拓扑
基于有限元仿真软件建立线圈结构模型模型如图4(a)所示,4个接收线圈之间相互解耦,绘制的相应PCB线圈如图4(b)所示。

图4:(a) 耦合机构设计 (b) 发射和接收线圈PCB图
同时,利用该新型供电方式的研究项目,打造依托于科研项目的电力电子方向研究生科研训练流程和评价指标,丰富科研训练方法,开发设计型、甚至探索型的科研训练实践,让学生不再停留在传统的学习-考试的学习模式,以及依葫芦画瓢式接线的实验实践模式。通过与MPS充分的合作,引入产业界的导师,在研究生的培训中发挥积极作用,探索新型的产学研合作模式。
该方案简单、可靠,并且自然满足了电气的隔离和绝缘的等级要求。在PFC+LCC、逆变电路、LDO等方面都会用到MPS芯片,下面详细介绍MPS芯片在多路隔离的辅助电源新型供电方式中的应用。
1. PFC+LLC
功率因数校正(PFC)将来自电网的交流电转换为直流电,直流电通过逆变器转化为交流电,经过发射线圈将能量从发射侧传到接收侧。
HR1211 是一款多模式 PFC 和电流模式 LLC 数字组合控制器,可通过 UART 接口配置。其集成的节能技术有助于在整个工作电压范围内优化效率。PFC控制器采用获得专利的数字平均电流控制方案,以实现连续导通 (CCM) 和断续导通 (DCM) 混合工作模式。
在重载下,CCM可以降低 MOSFET 的峰值电流,扩大控制器的负载范围。在轻载下,DCM可降低开关频率,以实现更高效率。突发模式采用可配置的数字软切换,可改善轻载效率,降低音频噪声。
LLC级采用电流控制模式,可以实现出色的稳定性和快速响应。根据不同的负载条件,可执行三种不同的运行模式:稳态模式、跳频模式和突发模式。通过这种方法,可以分别优化不同负载条件下的效率。在轻载下,采用由频率控制的数字突发模式来降低开关功率损耗和音频噪声。 此外,还采用自适应死区时间调节(ADTA)和容性模式保护(CMP)来确保零电压开关(ZVS),无需采用容性模式。
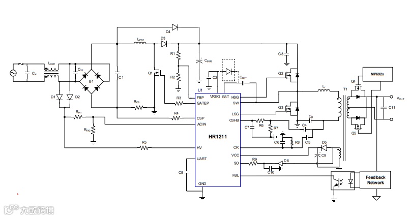
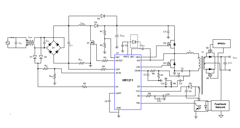
HR1211 可以采用内部高压电流源来上电,因此无需使用传统的上电电阻或外部电路。当 AC 信号丢失时,高压(HV)电流源可充当X电容放电器,因此无需使用电容电阻。提供多种保护,包括过温关断保护(TSD)、PFC开环保护(OLP)、过压保护(OVP)、过流限值(OCL)和 LLC过流保护(OCP)、SO 引脚保护以及过功率保护(OPP)。如下图5为MPS公司的HR1211典型应用电路图。

图5:HR1211用于PFC+LLC
2. 逆变模块
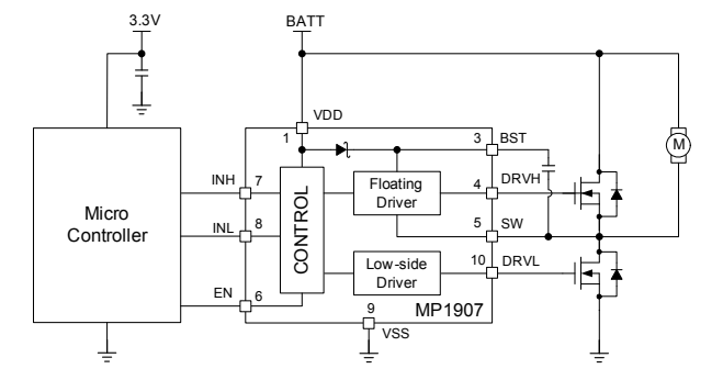
逆变器将直流电压转变为交流电压,逆变频率常采用85kHZ,MOSFET管要有良好的耐压和散热性能,通过DSP产生PWM信号给驱动电路,驱动电路控制MOSFET管导通,MOSFET驱动器MP1907A采用MPS公司芯片,MP1907A 是一款高频 100V 半桥 N-通道功率 MOSFET 驱动器。其低端和高端驱动通道分别独立控制,且匹配时间延迟小于 5ns。高低两端驱动电压的欠压锁定保护(UVLO),在供电不足时强制低输出。两个输出保持低电平直到检测到任意输入上升沿时。集成自举二极管减少了外部部件的使用。
MP1907A 采用 QFN-10封装。如图6所示为MP1907A的典型应用电路。逆变电路设计原理图如图7所示。

图6:MP1907A典型应用电路

图7:逆变电路原理图
3. LDO
LDO是一种直流降压型的线性稳压器,其在输入电压或者负载电流发生变化的情况下仍然可以保持稳定的输出电压。如今的LDO电路具有体积小,噪声低,功耗低,价格低廉,使用方便等特点。
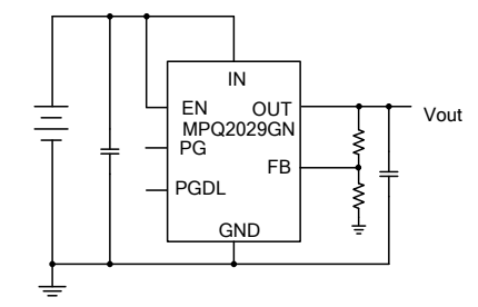
项目合作期间引入了MPS公司MPQ2029-AEC1芯片,MPQ2029-AEC1是一款低功耗线性稳压器,使用高压电池为系统供电。MPQ2029-AEC1具有3V至40V输入范围、低压差电压和低静态输入电流。低静态电流和低压差电压允许在极低功率水平下运行,使MPQ2029-AEC1成为低功率微控制器和电池供电设备的理想选择。
MPQ2029-AEC1提供1.25V至15V的可调输出范围。调节器的输出电流受到内部限制,并且该设备受到短路、过载和过热条件的保护。MPQ2029-AEC1采用SOIC8 EP封装。如图8所示为采用MPQ2029-AEC1实现LDO。

图8:MPQ2029用于LDO
结合MPS在电源芯片方面的优势,采用MPS公司的多种芯片,包含PFC/LLC组合控制器HR1211,MOSFET驱动器MP1907A,和LDO芯片MPQ2013A-AEC1等相关芯片,完成了多路独立辅助电源的设计任务,探索了利用无线电能传输系统实现多路磁隔离的独立辅助电源方案。同时,利用该新型供电方式的研究项目,打造了依托于科研项目的电力电子方向研究生科研训练流程和评价指标,丰富了科研训练方法。
欢迎各大高校师生加入MPS产学合作协同育人项目,校企共发展、协作育新人!
END

扫码关注我们
www.monolithicpower.cn
MPS 深圳:0755-36885818,
china-sz@monolithicpower.com
MPS 上海:021-22251700,
china-sh@monolithicpower.com
戳“阅读原文”,了解MPS




