吹呀吹呀~座椅风扇的
“骄傲放纵”
汽车座椅通风
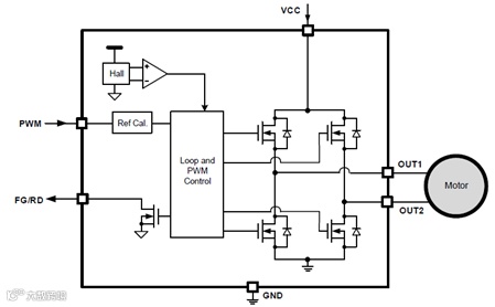
单相座椅风扇的“骄傲之选”:MPQ6653A-AEC1

在控制方面,MPQ6653A支持 50Hz-100kHz 的 PWM 信号或者 0-3V 的直流信号控制电机转速,提供了开环控制和闭环控制两种模式。无需外置 MCU 及 PWM 控制芯片,即可实现精准控制转速。此外,MPQ6653A还提供了四个编程点,实现多样的曲线编程功能。在此基础上还可根据应用场合的需求,设置高/低输入信号下的风扇起停功能。

通过配置寄存器,MPQ6653A 可以修改起动转矩、起动时间、Hall 角度,Soft-on/ Soft-off 换相角度等各种参数,满足不同应用场合下的风扇运行需求。无需外部器件,调试配置更加简单灵活。同时,MPQ6653A 还提供了过流、过压、欠压、过温、短路、转子死锁等多种故障诊断及保护功能,确保了产品的可靠性和稳定性。
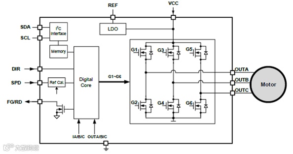
三相座椅风扇的“放纵之选”:MPQ6634-AEC1
MPQ6634则是一款集成了功率 MOSFET 和无位置矢量控制算法的三相无刷直流电机驱动芯片。矢量控制算法使得 MPQ6634 能够精确地控制磁场的大小和方向,从而减小损耗、提高效率、降低转矩脉动和噪声。因此 MPQ6634 具有高效的动态响应和控制精度。同时,无位置算法让芯片的安装位置更加灵活,避免了安装精度对电机运行性能的影响,降低了生产安装的工艺难度,扩展了芯片的应用场合。

MPQ6634 的输入电压范围同样为 4.5V-35V,适用于12V/24V 的应用场景。加之 2A 的输出峰值电流和 TQFN-12 (3mmx4mm)Wettable Flank 封装形式,使得 MPQ6634 在三相座椅风扇领域具有更强的竞争力。同时,MPQ6634 提供了独立的转向控制引脚和I²C通信引脚,能够配合 MCU 进行实时控制和状态监测。
在控制方面,MPQ6634支持 50Hz-20kHz 的 PWM 信号或者 0-3.3V 的直流信号控制电机转速,提供开环控制和闭环控制两种模式。同时,MPQ6634 还提供了六个点进行曲线编程,还可根据需求设置高/低输入信号下的风扇起停功能。

通过 I²C 通信配置寄存器,MPQ6634可以设定定位时间、起动速度、起动转矩、起动时间等参数满足不同应用场合下的风扇运行需求。此外,MPQ6634 同样提供了过流、过压、欠压、过温、短路、转子死锁、缺相等多种故障诊断及保护功能,确保了产品的可靠性和稳定性。
图形交互界面 GUI 说明
MPS为了便利客户的开发流程,特别提供 MPS BLDC Fan Driver Virtual Bench 这一图形交互界面以及相应的通信套件用于对我司产品进行配置。其支持包含 MPQ6653A 和 MPQ6634 在内的多款电机驱动芯片的参数设置和测试,兼容性强。客户可以在统一的平台完成 MPS 的多款芯片的配置,无需频繁切换工具,提升了产品的开发效率。
MPS BLDC Fan Driver Virtual Bench 支持在线更新功能,当芯片或软件有新版本发布时,客户可以即时获取并应用这些更新,确保其开发环境始终与 MPS 的最新技术保持同步。
在使用方面,MPS BLDC Fan Driver Virtual Bench 能够实现进出 IC 测试模式、读写寄存器、配置运行参数、实时监测运行状态、导入/导出配置文件和固化配置等功能,为客户提供全方位的开发支持。此外,MPS BLDC Fan Driver Virtual Bench 开发界面简洁易懂,配合对应的 IC GUI 使用手册,即使是初次接触的工程师也能迅速上手,极大降低了学习成本。
如您对上述方案感兴趣,想进一步了解,
欢迎扫描下方二维码进行在线咨询:

扫码即可获取一对一技术支持
相关精彩阅读


