作为具身智能的核心载体,2025 年人形机器人领域迎来了历史性的转折,正从实验室走向工业制造、仓储物流、家庭服务和医疗护理等具体应用场景,标志着全球人形机器人产业进入规模化落地的新纪元。
根据 GGII 发布的《2025 年人形机器人产业发展蓝皮书》,2025 年全球人形机器人市场销量预计达到 1.24 万台,市场规模达 63.39 亿元;到 2035 年,这一数字将飙升至 500 万台以上,市场规模突破 4000 亿元。
图源:《2025年人形机器人产业发展蓝皮书》
在政策支持、企业投入与市场需求的多维驱动下,人形机器人正成为继新能源汽车后的下一个万亿级产业。然而,产业爆发的同时也面临着严峻的技术挑战。特别是在硬件层面,续航能力不足、空间布局受限和运动精度欠佳三大挑战,已成为制约产品落地的关键瓶颈。为助力开发者构建行业领先的人形机器人系统,全球领先的半导体公司 Monolithic Power Systems, Inc. (MPS) 推出人形机器人全栈式解决方案,覆盖运动控制、电池管理系统(BMS)、高效电源和灵巧手等设计环节,缩短人形机器人研发上市周期。
人形机器人系统是融合多学科技术的复杂体系,其基本构成涵盖机械结构、驱动系统、感知系统、控制系统、能源系统、人机交互系统、软件系统等核心模块。每个核心模块又包含更为具体的细分组件,例如驱动系统主要为关节提供动力以实现机械运动,其主要结构包括驱动电机、减速器、连接件和传感器等。
从产品形态来看,人形机器人区别于机械臂、轮式机器人等传统机器人,大量引入仿生学设计,力求在形态上模拟人类,具备四肢、头部和灵活的双手。此外,得益于 AI 大模型技术的持续发展,人形机器人的人机交互性能显著提升,能够更自然地与人类交流协作,有效提高工作效率和用户体验。尽管在人机交互和环境适应性方面具有天然优势,但类人形态也给人形机器人设计带来了一系列复杂的技术挑战。
首先,人体自然结构精巧,能够自如地改变各种形态并保持平衡。为达到这种效果,人形机器人采用多自由度设计,若不算灵巧手,上一代人形机器人全身自由度约为 20 - 30 个,而最新亮相的部分人形机器人全身自由度已达 40 - 60 个。对于开发者而言,更高的自由度意味着需要在狭小空间内集成更多电机驱动系统,同时还需更高精度的产品来应对双足行走和高难度动作时的动态平衡问题。
多自由度设计要求人形机器人全身关节需同时满足高力矩输出与低惯量的要求。以双足行走为例,此时人形机器人需在单腿支撑的 “动态平衡” 状态下完成重心转移,这就需要高精度的电机驱动系统配合复杂的零力矩点(ZMP)控制、步态规划等算法,实时调整关节的力矩和位置。当人形机器人进行空翻、回旋踢等高难度动作时,对关节驱动设计的精度要求进一步提升。
同时,多自由度使得肩部、肘部等主要关节部位需要集成更多电机,对电机方案的集成化和小型化提出了更高要求。目前,行业主流方案是在一个关节模组里集成 RV 减速器、驱动电机、FOC 驱动控制器和高精度磁编码器等元件,这种方案整体性更好,能有效应对部署空间狭小的挑战。
相较于躯体设计,同样具备多自由度的灵巧手在精度和小型化方面有着更为艰巨的挑战。灵巧手模仿人手设计,人手共有 24 个自由度,包括拇指 5 个自由度,其余 4 指各 4 个自由度,以及腕的外展、腕的弯曲和手掌的弧度 3 个自由度。为使灵巧手尽可能灵活,目前主流方案多采用 17 - 24 个自由度设计以实现多自由度运动,而这些关节电机需在指尖至手掌的狭小空间内密集排布,这也是体型小巧的空心杯电机在灵巧手方案中被广泛应用的主要原因。
除了空间和精度挑战,人形机器人面临的第三个共性难题是续航。在 2025 年 4 月于北京举办的全球首个人形机器人半程马拉松赛事中,为解决续航问题,允许参赛机器人在比赛过程中更换电池,但换电池时间会计入总用时。通用性和环境适应性的高要求让人形机器人多采用搭载电池的方式,然而人形机器人躯体空间有限,导致搭载的电池容量受限。当前大部分人形机器人产品的标称续航仅为 2 - 6 小时。为进一步提升续航能力,一方面需要研发更高能量密度的电池,提升BMS的管理水平;另一方面提高人形机器人的能效水平也至关重要。
芯片是人形机器人系统的核心硬件之一,其性能直接决定了机器人的运动精度、环境适应能力和智能化水平。为帮助开发者应对上述关键挑战,MPS 公司推出一系列兼具小体积和高性能、高效率的芯片方案,涵盖用于智能大脑的多相电源、高效的 DC/DC 电源方案、运动控制方案以及 BMS 方案等。
如前文所述,目前市场前沿的人形机器人全身已具备数十个自由度,重点关节需集成多个电机,每个电机系统需实现高效率、高精度的电流环、速度环、位置环控制,并满足小型化要求。为此,MPS 公司推出了100V 半桥驱动器 MP6539 、栅极驱动器 IC MP1918 、TMR 磁角度传感器 MA600A 和线性霍尔效应电流传感器 MCS1823 等产品。
MP6539 专为三相无刷直流电机驱动器应用设计,能够驱动由六个 100V N-通道功率 MOSFET 组成的三个半桥。它支持 100V 工作电压、120V VBST 最大电压,具备 0.8A/1A 驱动和灌电流能力;支持电池供电应用的低功率休眠模式,Isleep 休眠电流 ≤1μA;拥有可调节的死区时间控制、可编程过流保护(OCP)、故障指示输出等关键功能;提供 TSSOP-28(9.7mmx6.4mm)和QFN-28(4mmx5mm)两种封装形式可供选择。
MP6539 应用框图,图源:MPS
MP1918 用于在半桥或同步应用中驱动具有低栅极阈值电压的增强型氮化镓(GaN)FET 或 N 通道 MOSFET。其工作电压范围为 3.7V 至 5.5V VCC,提供独立的上管(HS)和下管(LS)TTL 输入以及两个独立栅极输出,可实现可调导通 / 关断功能。MP1918的Sink/Source 电流能力出色,分别达到 1.6A 和 5A,能够更好地匹配负载以维持驱动信号稳定。该器件采用侧面镀锡的 QFN - 14(3mmx3mm)封装。
MP1918 应用框图,图源:MPS
MA600A 是一款高精度、高带宽的 TMR 磁角度传感器,可助力驱动电机精准检测角度和位置。该器件经过工厂校准,在全温工作范围内误差(INL)低于 0.6°,若使用片上 32 点查找表进行用户校准后,误差可小于 0.1°。MA600A 支持多种磁场强度和装配方式,包括轴端(同轴)和侧轴(离轴)安装,可通过串行外设接口(SPI)和同步串行接口(SSI)进行通信,并支持菊花链配置。该器件采用超小型 QFN - 16(3mmx3mm)封装。
MA600A 应用框图,图源:MPS
MCS1823 是一款超小尺寸封装、带有过流检测功能的线性霍尔效应电流传感器,支持 3.3V 或 5V 单电源供电,最大额定电流为 50A,0.6mΩ 的低电阻原边导体允许大电流在包含高精度霍尔传感器的 IC 附近流动。同时,MCS1823 具有快速过流检测(OCD,1μs 响应时间)特性,可轻松监测系统的过流事件。超小尺寸的 TQFN - 12(3mmx3mm)封装使其能够轻松应对各种空间受限应用。
MCS1823 应用框图,图源:MPS
借助这些器件,开发者能够实现高精度、高可靠、小尺寸的运动控制方案,使人形机器人的运动更加平稳、灵活。
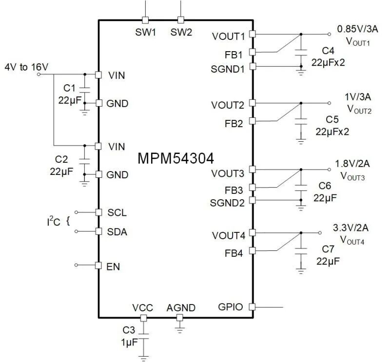
除高精度和小型化外,人形机器人的续航水平也亟待提升,主要可通过两条途径实现:一是提升全身、智能大脑等方面的电源效率;二是增强电池管理系统(BMS)的管理水平。MPS 公司依托先进的半导体工艺实现的低功耗、高功率密度电源方案,从机器人所需外设辅助供电模块 MPM54304、关节驱动供电同步降压变换器 MP4583,到机器人大脑SOC多相电源控制器 MPQ2967 和 DrMOS MPQ86960 等产品,可有效帮助提升人形机器人全身的电源效率。
MPM54304 电源管理模块集成了降压 DC/DC 变换器、电感和逻辑接口,最大限度减少了外部元器件的使用数量。该模块支持 3V - 16V 的宽输入范围和 0.55V - 5V 的宽输出范围,输出电压可通过 I2C 总线进行调节。MPM54304 的通道 1 和 2 可提供 3A 连续电流,支持并联;通道 3 和 4 可提供 2A 连续电流,支持并联。该器件采用节省空间的 LGA(7mmx7mmx2mm)封装。
MPM54304 应用框图,图源:MPS
MP4583 具有 8μA 的静态电流(IQ),支持 4.5V 至 100V 的输入电压(VIN)范围,以及 0.8V 至 35V 的输出电压(VOUT)范围,适用于 2A/3A 负载的降压设计。该器件提供可选的节能模式(PSM)或强制连续导通模式(FCCM),其中强制连续导通模式可助力实现轻载条件下的小输出纹波。该器件采用 QFN - 19(3mmx5mm)的超小型封装。
MP4583 应用框图,图源:MPS
智能大脑是人形机器人的核心控制系统,包含处理器、传感器、通信模块和算法决策单元等关键部件,这些组件对电源的稳定性、可靠性和能效要求极高。面向人形机器人智能大脑的多相电源应用,MPS 公司推出带串行接口的数字 4 相控制器 MPQ2967 、50A 单片半桥Intelli - Phase™ 解决方案MPQ86960,以及 6 通道 ASIL - D 电压监测器 MPQ79500等方案,特征性能如下:
MPQ2967 最多可配置为 4 相以双轨运行,可与 MPS Intelli - Phase™ 产品配合使用,以最少的外部组件实现多相稳压器(VR)解决方案,同时具备欠压锁定(UVLO)保护、过压保护(OVP)、欠压保护(UVP)、过流保护(OCP)、过温保护(OTP)、反向电压保护(RVP)等功能。
MPQ86960 内置功率 MOSFET 和栅极驱动,可优化死区时间(DT)并降低寄生电感,从而实现高效率,同时该器件可在宽输入电压(VIN)范围内实现高达 50A 的连续输出电流(IOUT),由于采用 LGA - 38(5mmx6mm)小体积封装,可实现高功率密度方案设计。
MPQ79500 专为需要监测电压轨以确保安全的应用而设计,输入电压(VIN)范围为 2.7V 至 5.5V,6 个电压监测器输入可分为 4 个单端输入和 2 个差分输入,每个电压监测器输入都具有可配置的过压(OV)阈值和欠压(UV)阈值。该器件的封装尺寸为 QFN - 16(3mmx3mm)。
在电池管理系统(BMS)方面,MPS 公司的高性能模拟前端(AFE) MP2793、高精度多节电芯电量计MPF4278X等器件,可助力开发者实现方案创新。
MP2793 具有高达 50mA 的内部电池均衡功能,支持 7 - 16 节电池包监测及全方位保护,支持 FET 软启动放电控制以消除预充电电路,其双 ADC 架构可实现严格同步的电流/电压测量,用于测量阻抗。MP2793 可与MP4278X 配合使用,后者可兼容任何 AFE 实现精准的电量预估,支持 2s 到 16s 电芯(最高支持 112s 版本),可对每节电芯实现 SOC计算以及整个 PACK SOC 计算,提升 SOH、SOC、峰值功率、电池内阻的估算精度。
MP2793 应用框图,图源:MPS
灵巧手是模拟人类手部功能的高自由度机械装置,不仅是人形机器人系统的重要组成部分,其应用也不局限于人形机器人。根据中商产业研究院的数据,2024 年全球机器人灵巧手出货量约 76 万只,市场规模为 17 亿美元;预计到 2030 年出货量将突破 141 万只,市场规模达 30 亿美元。
目前灵巧手的自由度超过20个,过多的自由度给机械设计、驱动和控制方案带来了极大的设计难度。为此,MPS 推出空心杯电机驱动 MP6540H、角度传感器 MA900、一体化方案MMP1RH-XXXX-XXXX 和 100V 同步 buck 降压控制器 MP993x 等产品。
MP6540H 为 3 相直流无刷电机驱动器,集成了由 6 个 N - 沟道功率 MOSFET 组成的三个半桥、预驱动器、栅极驱动电源和电流采样放大器。该器件可提供高达 6A 的峰值电流和 5A 连续输出电流,使用内部电荷泵为上管 MOSFET 生成栅极驱动电源电压,并采用涓流充电电路维持足够的栅极驱动电压,以实现 100%占空比操作。该器件采用QFN-26(5mmx5mm)封装。
MP6540H 应用框图,图源:MPS
MA900 可为灵巧手的关节电机提供高精度的位置检测,其角度数据从传感器 IC 上多个位置的磁场差异中提取,这种差分法消除了寄生磁场的影响,对超过 4kA/m DC 或 5mT 的寄生杂散磁场不敏感,可提供零滞后的结果输出。MA900 通过片上非易失性存储器(NVM)存储设置参数,如参考零角度位置、ABZ 编码器设置和 UVW 仿真配置,其中 ABZ 正交编码器接口可配置每圈脉冲数(PPT),UVW 接口支持 1 到 8 极对仿真。该器件采用 QFN- 16(3mmx3mm)封装。
MA900 应用框图,图源:MPS
一体化方案 MMP1RH-XXXX-XXXX 作为灵巧手一体化空心杯电机驱动模组,集成 FOC 算法、编码器,整体方案直径仅 9mm,满足灵巧手的小型化要求,并可通过 RS485 通信接口进行信息传输。
MP993X 是可广泛用于 GPU 供电、灵巧手、外设等辅源的 100V 同步 buck 降压控制器,具有 100k - 1Mhz 可调工作频率和 USM/PSM/CCM 可选工作模式,支持 0.8V - 80V 输出,适用于 1W - 300W 降压电源设计,并提供可调节斜波补偿和电流限引脚功能。该器件采用 QFN - 23(4mmx4mm)的超小封装。
在人形机器人从概念迈向现实应用的进程中,MPS 推出的全栈式解决方案精准突破了人形机器人设计的物理限制。这些高性能、高效率、小体积的芯片产品,为人形机器人的高效运动控制、高功率密度电源设计、充分的能量利用以及领先的灵巧手设计提供了坚实保障,帮助开发者应对空间与精度挑战,并攻克续航难题,推动人形机器人产业朝着规模化落地大步迈进,使其在更多领域绽放光彩。

