作者:前几天,一则“多家App因为刷榜被苹果下架”的新闻激起了我的表达欲,在我看来这则内容其实说了两点:第一,很多创业公司不顾风险,为了“榜单”和“流量”,冒着极大的风险挑战应用市场规则,因为有流量,就有投资,有投资就可以继续做流量,周而复始;第二,被下架的其中几家公司哭诉无奈,因为其实自己并没有刷榜,而是被竞品“借刀杀人”,也就是被竞品刷了自己的榜单,于是也报复性刷竞品,你来我往,甚至导致了某些分类App被苹果“全行业下架”。一转眼,大姨吗也创业6年了,我们也曾经以用户量融过资,我们也被刷过榜单被攻击过(说不定未来还会继续被刷被黑),但是最终,在不断反省和发展中,我们还是选择将目光放在商业本质上,不再纠结于虚拟数据,而是通过为用户创造价值,做一家盈利企业。

下文是我结合最近的一些阅读以及这几年泡在互联网的实践反思总结而成,希望各位看官自取自用。先来说说我前一段读的一个故事,这是我在耶路撒冷大学的尤瓦尔·赫拉利(Yuval Harari)教授写的《人类简史》一书中总结的:
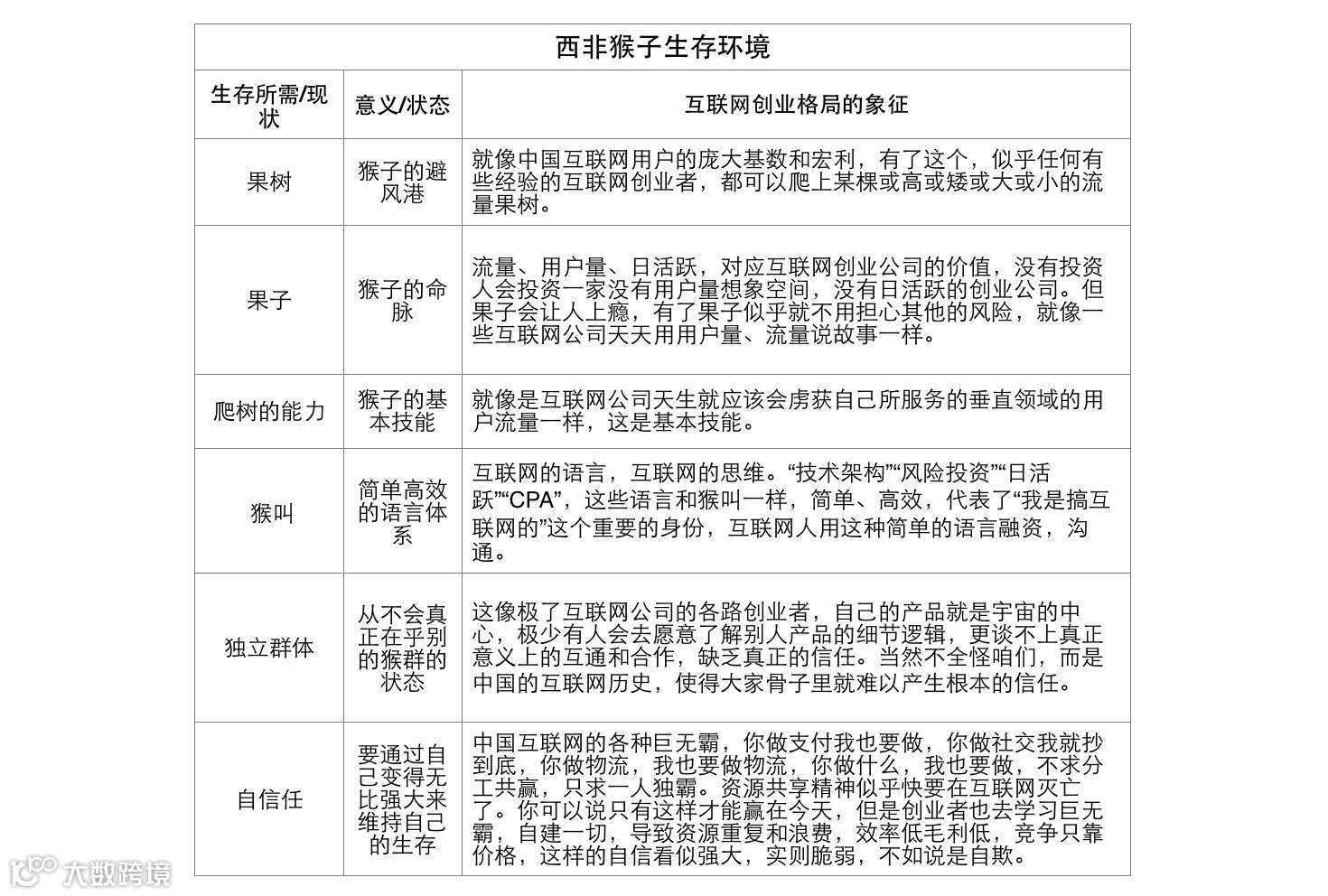
数十万年前,富饶的非洲大陆的平原上,孕育了一群快乐的猴子,他们无忧无虑地生活在果树群中,吃喝不愁。正因如此,猴子们平时不需太多合作,也无需复杂的语言来沟通,它们只需要学会爬上果树,就能生存。每一个独立猴群猴数不用太多,这样关系简单易于维护,更不需要和其他族群互动,毕竟…谁的树上没有果子呢?
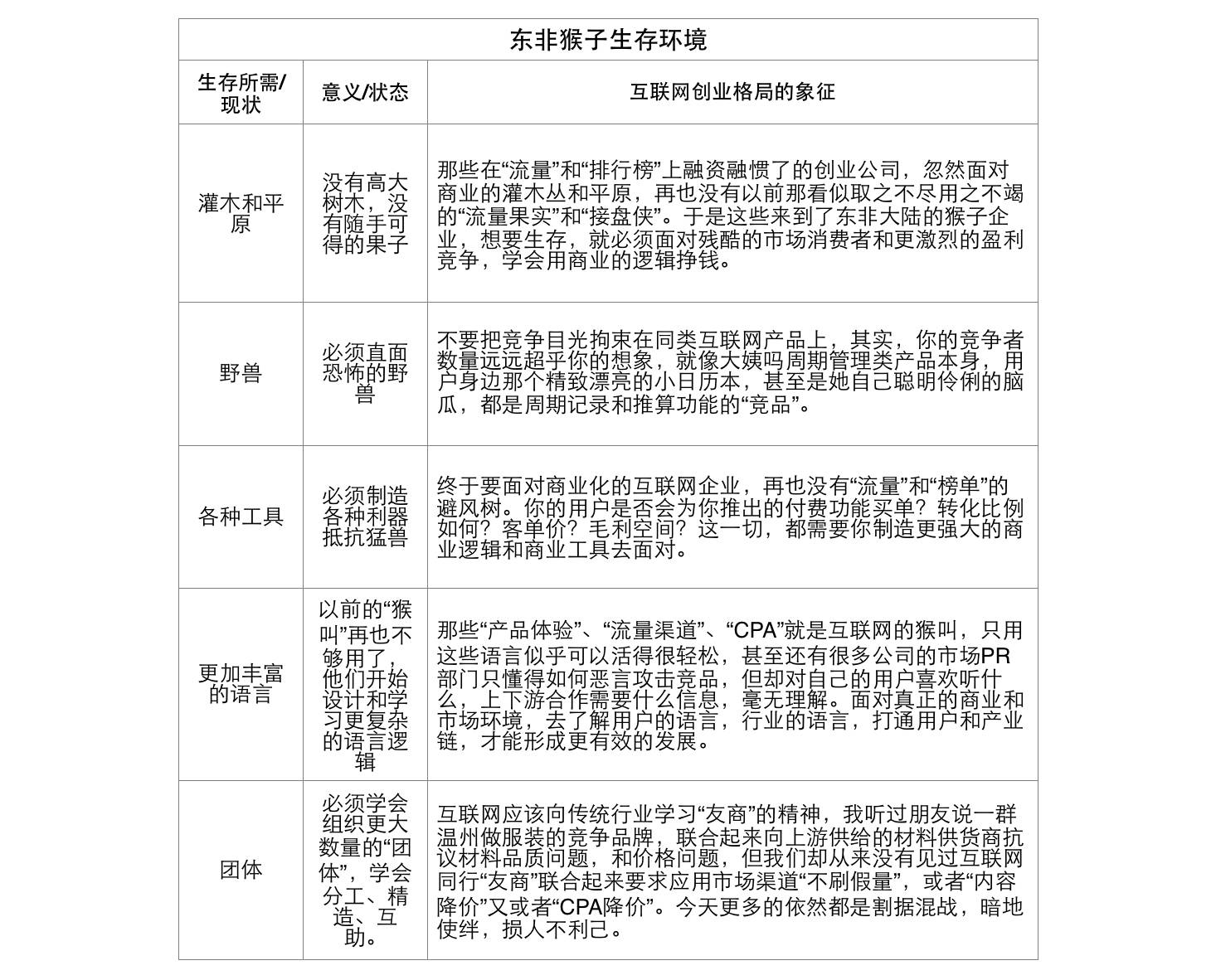
突然一天,非洲大陆轰然地震,大陆一分为二,从此有了东非大陆和西非大陆,形成了著名的“东非大裂谷”。这次突然的地壳运动,使得一部分猴子再也无法再回到果树林立的西非大陆,只得面对东非大陆残酷的平原环境。在这里,猴群们必须改变才能生存。比如:没了随手可得的果子,要想在更复杂的环境中争夺食物,猴群必须学会用更复杂的语言来交流,协作。为了抵御敌人,猴群们必须学会制造武器和建立更庞大的族群。他们还要学会分工,学会信任和帮助,合理分配多余的资源,一同度过难关。
纵观今天的互联网创业格局,就像极了正在分裂的非洲大陆,里面充斥着西非和东非的猴子。
我们先来看看西非的猴子:

见过无数的中国互联网创业者,很多就像那西非的猴子,用流量果子来融资,我有流量,就能融资,然后融来资本继续投入到所谓的“榜单”和“流量”上,然后再用数据融资,周而复始,美其名曰“一切为了市场占有率”,但是心里都清楚,只要有“VC接盘侠”,只要有流量,就不会死。这点像极了西非的猴子,慵懒地抱着那天生就有的救命果子,最终呢,他们永远都是舒适的猴子,死于安乐的猴子。
当然,不是所有的互联网企业都愿意当西非的猴子,东非的猴子克服了种种困难,最后变成了人,变成了真正成熟的企业,东非的猴子是这样的:

东非的猴子,后来变成了人,而西非的猴子,到今天还是猴子,一方面是舒适的环境使得它们不思进取。就像互联网创业者不能总想着用“流量”“用户数”和“榜单”周而复始地换取投资,但是却永远不去挑战变现盈利。流量果子是简单的,有限的,“下树”直面商业和市场的本质,才能变成东非的猴子,进化成人。学会“不盯着竞品打,而盯着用户追”,学会正视真正的用户服务,用虔诚的心制造盈利的工具,服务用户、挣取利润。
庆幸的是,有些猴子已经逐渐找到了进化的方向:比如下厨房的“市集”,小红书的“福利社”,又或者大姨吗的“美月购”,利用自己的提点、优势和积淀,借力成熟的电商环境,找自己的新果子。
最后,真诚希望互联网创业者们可以反思,回归商业的本质,不要退化成猴子了,咱们都已经是人了。
结语:看中国的诸多首富宝座已经向互联网倾斜,再看今天互联网+下的创业大潮此起彼伏,我认为,互联网于商业之根本来看,还是非常初级的阶段,就像教育新生儿尊老爱幼一样,从商业的道德、商业逻辑、和商业分工合作、行业共赢的层面来看,互联网企业学的还远远不够,我们还必须要向传统企业学习的,向真实的商业逻辑学习。今天我能看见无数一分一元积累起来的传统企业,卑躬屈膝地向互联网企业学习,尽显谦诚;而在互联网,咱们有多少次用鼻孔看人,各个都像救世主一样高尚伟大,而背地里埋藏的更多却是狂妄和无知。
谨以此文与自己和身边的创业者共勉,冷静,虔诚,反思,坚强,不作恶。

