
01
虚拟电厂的定义
虚拟电厂是一种运用先进通信、计算、调度和市场等手段聚合大量的分布式能源并进行统一管理和协调优化的控制系统。该系统对上可以接受电网调度或者面向电力市场参与各种交易,为电网提供快速爬坡的灵活性;对下可以针对分布式电源、可控负荷、充电桩和工商业储能等配网级分布式资源实现监测和控制,给予海量且分散和多元的分布式能源资源参与系统调节和市场交易且获利的机会。
虚拟电厂本质是一种轻资产模式下的协调管理系统,仅利用软件系统平台和通讯技术整合分布式电力资源并把控运行核心和控制要点,并不需要自持或投资分布式资源。
02
虚拟电厂的发展背景
首先,现阶段新能源接入比例和居民及三产负荷快速增长,电力系统于源荷两端波动性大,于尖峰时刻的供需出现失衡矛盾,故电力系统对于灵活性调节资源以支撑系统的需求愈发强烈,且对于灵活性资源的功能需求和内涵定义正逐步外延。
表 1 两峰电力供需局势

图1 数据来源:中电联,信达证券,EESA数据库
其次,传统煤电调节难以满足新型电力系统对源荷波动调节的需求。当前电力系统对于短时间尺度的灵活性需求不断增强,其要求系统调节侧可更快速且频繁匹配供需平衡,而煤电不适合提供短时颗粒度的灵活性,同时频繁调节出力和启停会使得煤电机组出现损坏。
再次,抽蓄和电化学储能虽然可满足电力系统调节需求,但建设周期长和运行成本高的弊端仍存。抽蓄是拥有调峰调频调相和黑启动等多种功能的灵活性资源,但受限于建设工期长、建设条件要求高且建设情况复杂,短期内难有较大增量;电化学储能是拥有响应速度快可接受秒级/分钟级调度指令的灵活性资源,但度电调峰成本远高于火电灵活性改造和抽蓄。
最后,需求侧响应用以提升系统灵活性具有高性价比。源侧火电灵活性改造单位容量改造投入成本约0.6-0.7元/W,源侧抽蓄建设成本约6.3-7.2元/W,储能投入成本约1.5元/Wh,而需求侧响应一般规模可达到最大负荷3%-5%,推广费加设备费及运维费用攻击约0.2-0.4元/W,较源储两侧性价比更高。
综上,以需求响应为主的虚拟电厂在当下亟须灵活性资源助力的新型电力系统中逐步走向了大众的视野,叠加各省发布政策用以鼓励虚拟电厂的建设,我国虚拟电厂正加速发展。
03
虚拟电厂可调节资源
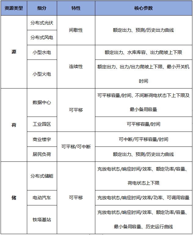
一切在配电层级和可灵活调节自身负荷与出力的资源均可参与虚拟电厂调度,主要分为“源、荷、储”。源类主要有分布式光伏、风电、小型的水电及火电机组等。荷类主要有商业楼宇、工商业园区和冷热负荷,储类主要有独立储能、工商业储能、其他形式储能和电动汽车。
表 2 虚拟电厂可聚合资源特性及参数
从整体运行环节分析,一方面虚拟电厂根据对下聚合的分布式能源特性(分布式电源的出力与爬坡曲线,储能的充放电功率及电量水平,负荷侧调节/中断的容量和响应时间)完成数学建模刻画,得出虚拟电厂的响应能力。另一方面在调度机构下达调节功率曲线时,虚拟电厂根据依据调用成本最优原则拆解功率曲线至各资源,通过远程终端检测或直接控制资源完成出力和调节。
04
虚拟电厂构成要素
虚拟电厂主要由中央系统、通信网络和远程终端三大架构要素组成。
中央系统为虚拟电厂主站,是虚拟电厂的大脑。用户的数据采集与分析、电力市场预测估计、资源建模与集合和市场优化交易策略是主站运行的四大模块,其运行逻辑为汇集远程控制终端所采集的用户用电数据,结合内置电力市场预测模块的预测结果,基于运行效益最优的原则开展优化计算从而参与电力市场交易或执行调度指令。
通信网络为虚拟电厂面向调度机构/市场机构和远程终端的信息交互与控制通道,其主要方式分为对上和对下两种,对上采用光纤接入调度控制系统(省调控中心→切负荷中心站→大用户就近变电站→大用户10kV配电站/智能负荷控制终端),对下采用无线公网接入交易平台和营销需求响应平台及分布式资源(电力交易平台→虚拟电厂平台→无线公网→分布式资源计量点)。
远程终端为虚拟电厂控制终端资源的手段,一般以“边端结合”的形式(设置即插即用的边缘智能网关)实现边缘计算等功能,同时也完成对调节资源的状态监测和柔性控制。
05
商业模式
5.1需求侧响应
需求侧响应是以经济激励为主的措施,鼓励具有负荷调节能力的用户在预定时段主动调减(增加)虚拟电厂的出力和用电负荷,缓解电力供需矛盾。虚拟电厂参与共分为两步,其一为每年年初自愿申报参与需求响应,其二为省调度中心对申报成功的虚拟电厂进行阶段响应邀约(一般为迎峰度夏、度冬时期),虚拟电厂应邀后可提供需求响应资源(原则上1天不多于2次、每次不超过2小时),同时参与约定需量响应的数据采集周期为15分钟,参与实时需求响应的速度应达到分钟级,数据采集周期为30秒。
表 3 2023年部分地区需求响应政策
数据来源:EESA数据库
5.2调峰辅助服务
调峰服务指在电网调峰能力不足时段调整自身用电曲线达到缓解电网负荷高峰资源不足的效果。目前我国华北、华中、上海、山东、浙江和甘肃等地已颁布相关法规对虚拟电厂参与调峰市场进行了准入、报价与出清和结算方式等方面的规定。
表 4 部分地区虚拟电厂调峰政策
数据来源:EESA数据库
5.3调频辅助服务
调频服务主要包括一次调频和二次调频,目前仅江苏和浙江两省明确了虚拟电厂可分别作为第三方独立主体、综合能源服务商的身份参与调频辅助服务市场。
表 5 江浙地区虚拟电厂调频政策
数据来源:EESA数据库
5.4电力现货市场
虚拟电厂可根据当地电力现货市场相关规定在日前聚合计算并申报自身出力和调节能力,并根据日前现货市场中标情况和调度指令实时调减(增加)分布式资源的出力和负荷,从而以电力现货市场结算规则获得收益。
06
我国虚拟电厂运行现状
6.1我国虚拟电厂发展所处阶段
虚拟电厂发展分为邀约型、市场化和自主调度型三个阶段。邀约型阶段是在没有电力市场的情况下由政府部门或者调度部门发出邀约信号,各个虚拟电厂以可控资源参与响应与调度,完成邀约至响应至激励的闭环流程,我国目前处于邀约型发展初期;市场化阶段最大变化就是电力市场建设完成,虚拟电厂以实体电厂模式参与电力现货市场、辅助服务市场和容量市场并获得收益,德国和美国等地区正向市场化阶段迈进;自主调度型阶段的变化是虚拟电厂区域范围扩大,不仅有分布式能源资源,更聚合了微电网等组合形态,收益模式也更丰富。
6.2我国虚拟电厂项目运行现状
我国虚拟电厂主要以试点项目为主,项目收益尚不可观,仍处前期聚合控制技术验证和参与系统响应阶段。当前已运行项目的控制功能已完成技术验证且可接入现行调度安全系统接收调度指令并完成相应调峰调频功能,但因规模较小和补偿水平较低的原因,虚拟电厂收益并不可观。
表 6 我国部分在运虚拟电厂运行情况
数据来源:中国电力科学研究院,EESA数据库
07
虚拟电厂产业链分析
7.1 产业链全景
虚拟电厂产业链可划分为上游资源层、中游设备和运营层、下游交易层,目前参与虚拟电厂的企业多以提供通信和自动化控制系统、预测及优化等软件模块和提供远程终端和智能电表等设备提供商和服务商。
7.2行业壁垒
企业入局虚拟电厂赛道并非易事,该行业存在资质壁垒和技术壁垒。一方面,虚拟电厂的注册需要电力行业相应资质及一定技术能力,虚拟电厂需要国家电网管理,并由各地能源局和监管机构对参与虚拟电厂工作的电力用户进行资质审批,电力资质是参与虚拟电厂的入门壁垒;另一方面,通信系统是虚拟电厂的核心,主控系统的技术水平决定了虚拟电厂的技术天花板,主控系统的多元化调节能力和优化的调度方式以及精准地实时报价是参与虚拟电厂的技术壁垒。
08
虚拟电厂发展瓶颈
首先,我国虚拟电厂仍处于早期探索阶段,发展路线较为模糊,顶设仍欠缺。当前,虚拟电厂的建设主体、运营主体、监管主体、参与主体、系统设计、定价机制、技术标准和收益分成等问题尚未明确,这将导致行业发展阻力巨大。同时国内现行试点项目差异较大,并未形成区域性或全国性统一范式,将不利于虚拟电厂软硬件技术发展。
其次,传统调度机构尚未形成调度负荷侧资源的习惯。因传统电力系统运行较为注重系统安全,仍主要依赖于可靠性较高的源测资源,而当前虚拟电厂聚合资源规模较小且分散,同时采用无线公网进行通信控制,故存在控制失灵等风险,继而调度部门未能完全形成调度负荷侧资源的习惯。
再次,我国电力市场化改革仍未成熟,虚拟电厂商业模式尚未确定。我国当前电力市场并非完全市场化交易,在“计划电价”的牵制下虚拟电厂盈利困难,商业化运作难度大,商业模式仍需探索和印证。
最后,虚拟电厂参与电力现货市场和辅助服务市场时,好的投标策略如何制定是市场化交易中所面临的挑战。虚拟电厂在投标过程中,如何平衡所聚合资源特性,如何满足辅助服务性能需求的前提下最大优化潜在利润,如何充分处理各类市场间的耦合关系,直接决定现阶段收益和未来发展。
更多行业报告分析查看📖
①电脑端:https://i-report.eesaenergy.com
②手机端:点击【掌上储能】小程序查看




