
前 言
2024.3.1
2022年四川省在《四川省电力发展规划(2022-2025年)》中提出要新增风电装机量至1000万千瓦,同时四川省通过推出税收优惠、财政补贴等政策加速风电开发,鼓励发展分散式风电,旨在实现“十四五”期间风电总装机容量达到1000万千瓦的目标。同时,四川强调风电与储能系统的结合,以应对风电的间歇性,确保电力供应稳定。
政策利好助力风电项目加速落地 ■
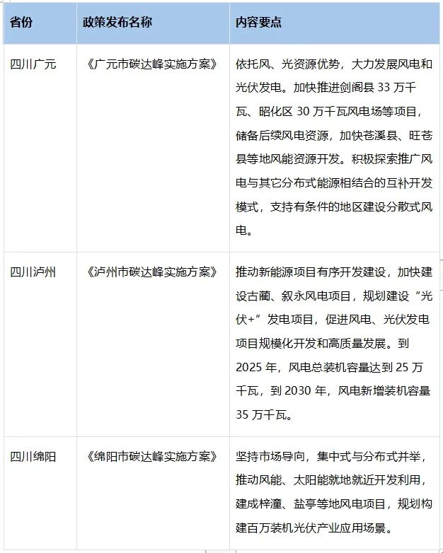
2024年1月,四川省绵阳、广元等地相继出台政策鼓励风电开发,通过税收优惠、财政补贴和土地使用政策,以及简化审批流程等措施积极支持分散式风电的建设,探索风电与其他分布式能源相结合的互补开发模式,此前四川省还在《“十四五”电力发展规划》中提到“十四五”期间,四川省风电总装机容量将达到1000万千瓦。
结合四川省在《2022-2025年电源电网发展规划》与《关于加快推动四川省新型储能示范项目建设的实施意见》中指出,对新增风电、光伏发电项目,原则上按不低于装机容量10%、储能时长2小时以上规划建设“新能源+储能”设施,同时大力支持已有的新能源发电项目增设储能设施。四川省强制配储的政策随着增长迅速的风电装机会推动四川省的储能市场进一步发展。
表1:2024年1月四川省风电建设促进政策
风电配储政策推动四川省储能市场发展 ■
四川省发展风电重点在于利用其与光伏、水电的天然互补性,提高电力系统效率和可靠性。面对中低风速及地形复杂的挑战,四川优先发展分散式风电,以应对山地区域电力短缺问题,并借助低风速技术的进步,实现中低风速资源的有效利用。风电在季节性和日内电力供应上与水电和光伏形成互补,尤其在水电出力减少的冬春季节以及光伏日间出力降低的夜间,风电发挥关键作用,因此四川省大力发展风电能促进能源结构优化,增强电力系统稳定性。
图1:2022年全国70米高度层年平均风速分布图(单位:m/s)

(图1源自中国气象局风能太阳能中心)
四川省推进风电发展的同时显著加强了对储能系统的应用,以应对风电的间歇性和不可预测性,确保电力供应稳定。
根据《2022-2025年电源电网发展规划》以及2023年11月开始实施的《关于加快推动四川省新型储能示范项目建设的实施意见》,新建的风力和太阳能发电项目必须配置至少相当于10%装机容量的储能设施。
此外,这些政策还大力支持已有的新能源发电项目增设储能设施。考虑到四川省风电市场的发展基于资源禀赋和地理特性,且风电装机和配储需求主要由政策推动,2021年四川省风电装机为527万千瓦,2023年为740万千瓦,按照年增长率约为17.4%计算,预计到2025年,风力发电的总装机容量将超过1000万千瓦,这意味着储能容量有望达到或超过100万千瓦时。
展望未来:
四川省风电与储能的协同发展 ■
四川省在发展风电方面面临独特的挑战。与光伏发电不同,风电受到的主要影响来自于风速的变化,具体而言,四川省可能会面临连续几天强风或几乎无风的情况,这对电网的稳定运行构成挑战。
为应对这一挑战,风电与储能的结合应用成为了关键解决方案。通过合理配置储能容量和采取适当的运行策略,可以有效地缓解风电产出的波动性和间歇性,保证电力供应的连续性和稳定性。
四川省利用其丰富的清洁能源资源和特殊的地理条件,积极发展风电,并通过风电与储能的结合,深度挖掘了省内的能源潜力。这不仅有助于提高电力系统的效率和可靠性,而且促进了多能互补,为四川省的绿色发展贡献了力量。
为最大化风能资源利用并确保电网稳定,四川省应对分散式风电项目采取综合配储措施。首先,建议动态调整储能系统容量与配置,以适应风能的波动性和不确定性。其次,制定灵活运行策略,既可优化风能消纳,又保障电网稳定。
参考国家电投江苏电力有限公司“一机一储”方案,通过在风机变流器直流母线配置储能,既避免额外设备投入,又提高风机运行性能。此外,分散式储能设计应因地制宜,利用现有设施,减少改造需求,通过降低风机负载、支持调频、优化功率调节等增强系统稳定性。
最终,结合分布式储能和电压源风机,四川省可朝向建立自同步电压源运行模式,提升电网安全性与风电效率。
参考资料:
1. 国家电投集团江苏新能源有限公司,上海明华电力科技有限公司.王日成等.分散式储能在新能源风电场站的应用
2. 国家发改委能源研究所.《中国 2030 年风电发展展望—风电满足10%电力需求的可行性研究》
3. 中国能源产业发展网.解析四川风电发展重点:侧重多能互补,电价逐渐转向“保量保补不保价”
更多行业分析/报告查看📖
①电脑端:https://i-report.eesaenergy.com
②手机端:点击【掌上储能】小程序查看





