sklearn模块中的一些函数方法,今天小编来和大家聊一下该模块中那些不那么为人所知的API,可能知道的人不多,但是十分的好用。极值检测
sklearn中的EllipticalEnvelope算法值得一试,它特别擅长在满足正态分布的数据集当中检测极值,代码如下
import numpy as np
from sklearn.covariance import EllipticEnvelope
# 随机生成一些假数据
X = np.random.normal(loc=5, scale=2, size=100).reshape(-1, 1)
# 拟合数据
ee = EllipticEnvelope(random_state=0)
_ = ee.fit(X)
# 新建测试集
test = np.array([6, 8, 30, 4, 5, 6, 10, 15, 30, 3]).reshape(-1, 1)
# 预测哪些是极值
ee.predict(test)
output
array([ 1, 1, -1, 1, 1, 1, -1, -1, -1, 1])
特征筛选(RFE)
Sklearn模块当中递归式特征消除的算法(RFE)可以非常有效地实现上述的目的,它的主要思想是通过学习器返回的coef_属性或者是feature_importance_属性来获得每个特征的重要程度。然后从当前的特征集合中移除最不重要的特征。在剩下的特征集合中不断地重复递归这个步骤,直到最终达到所需要的特征数量为止。
我们来看一下下面这段示例代码
from sklearn.datasets import make_regression
from sklearn.feature_selection import RFECV
from sklearn.linear_model import Ridge
# 随机生成一些假数据
X, y = make_regression(n_samples=10000, n_features=20, n_informative=10)
# 新建学习器
rfecv = RFECV(estimator=Ridge(), cv=5)
_ = rfecv.fit(X, y)
rfecv.transform(X).shape
output
(10000, 10)
Ridge()回归算法为学习器,通过交叉验证的方式在数据集中去掉了10个冗余的特征,将其他重要的特征保留了下来。
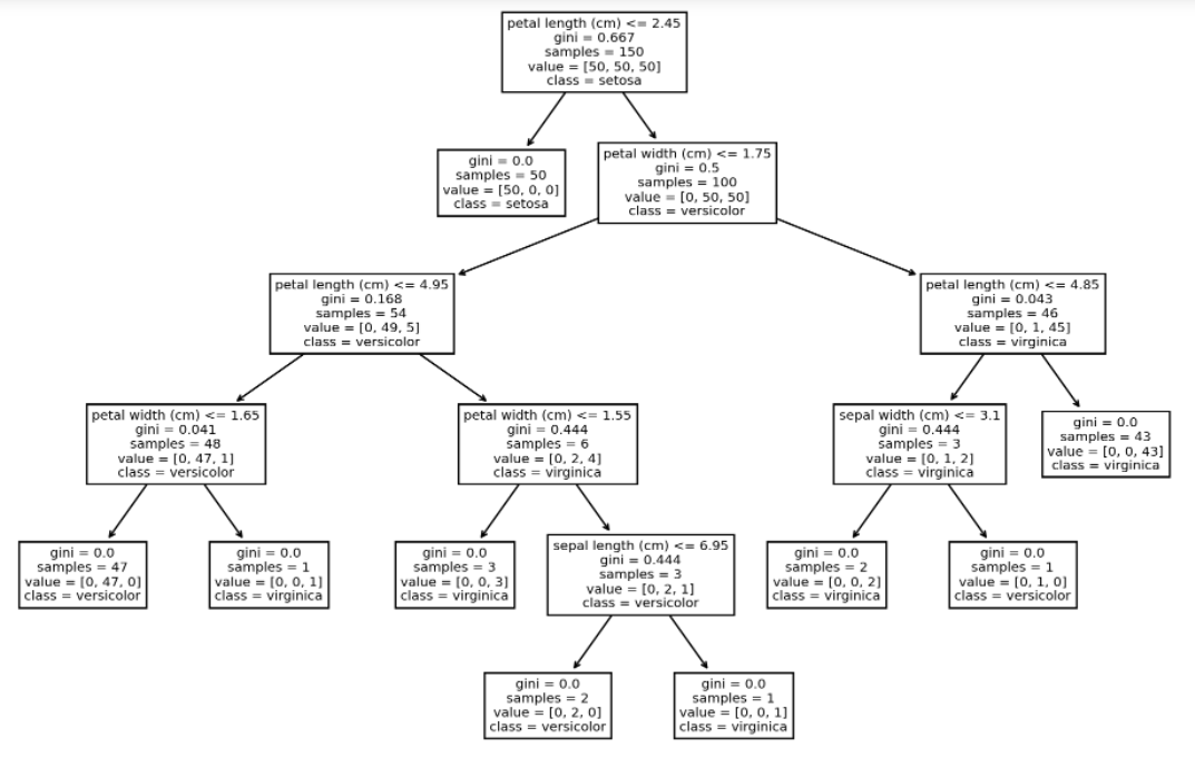
决策树的绘制
from sklearn.datasets import load_iris
from sklearn.tree import DecisionTreeClassifier, plot_tree
import matplotlib.pyplot as plt
%matplotlib inline
# 新建数据集,用决策树算法来进行拟合训练
df = load_iris()
X, y = iris.data, iris.target
clf = DecisionTreeClassifier()
clf = clf.fit(X, y)
# 绘制图表
plt.figure(figsize=(12, 8), dpi=200)
plot_tree(clf, feature_names=df.feature_names,
class_names=df.target_names);
output

HuberRegressor回归
数据集当中要是存在极值会大大降低最后训练出来模型的性能,大多数的情况下,我们是通过可以通过一些算法来找到这些极值然后将其去除掉,当然这里还有介绍的HuberRegressor回归算法给我们提供了另外一个思路,它对于极值的处理方式是在训练拟合的时候给予这些极值较少的权重,当中的epsilon参数来控制应当是被视为是极值的数量,值越小说明对极值的鲁棒性就越强。具体请看下图

当epsilon的值等于1.35、1.5以及1.75的时候,受到极值的干扰都比较小。该算法具体的使用方法以及参数的说明可以参照其官方文档。
https://scikit-learn.org/stable/modules/generated/sklearn.linear_model.HuberRegressor.html
特征筛选 SelectFromModel
SelectFromModel,和上述提到的递归式特征消除法来筛选特征不同的是,它在数据量较大的情况下应用的比较多因为它有更低的计算成本,只要模型中带有feature_importance_属性或者是coef_属性都可以和SelectFromModel算法兼容,示例代码如下
from sklearn.feature_selection import SelectFromModel
from sklearn.ensemble import ExtraTreesRegressor
# 随机生成一些假数据
X, y = make_regression(n_samples=int(1e4), n_features=50, n_informative=15)
# 初始化模型
selector = SelectFromModel(estimator=ExtraTreesRegressor()).fit(X, y)
# 筛选出重要的模型
selector.transform(X).shape
output
(10000, 9)

