
7月1日,《汽车销售管理办法》(以下简称新《办法》)正式实行。终端市场的实际反响如何?新《办法》将会给消费者以及4S店带来怎么样的实质影响?
威尔森终端小分队响应各大吃瓜群众的呼声,马上出动!下面我们先来看看新《办法》到底修改了哪些重点内容:

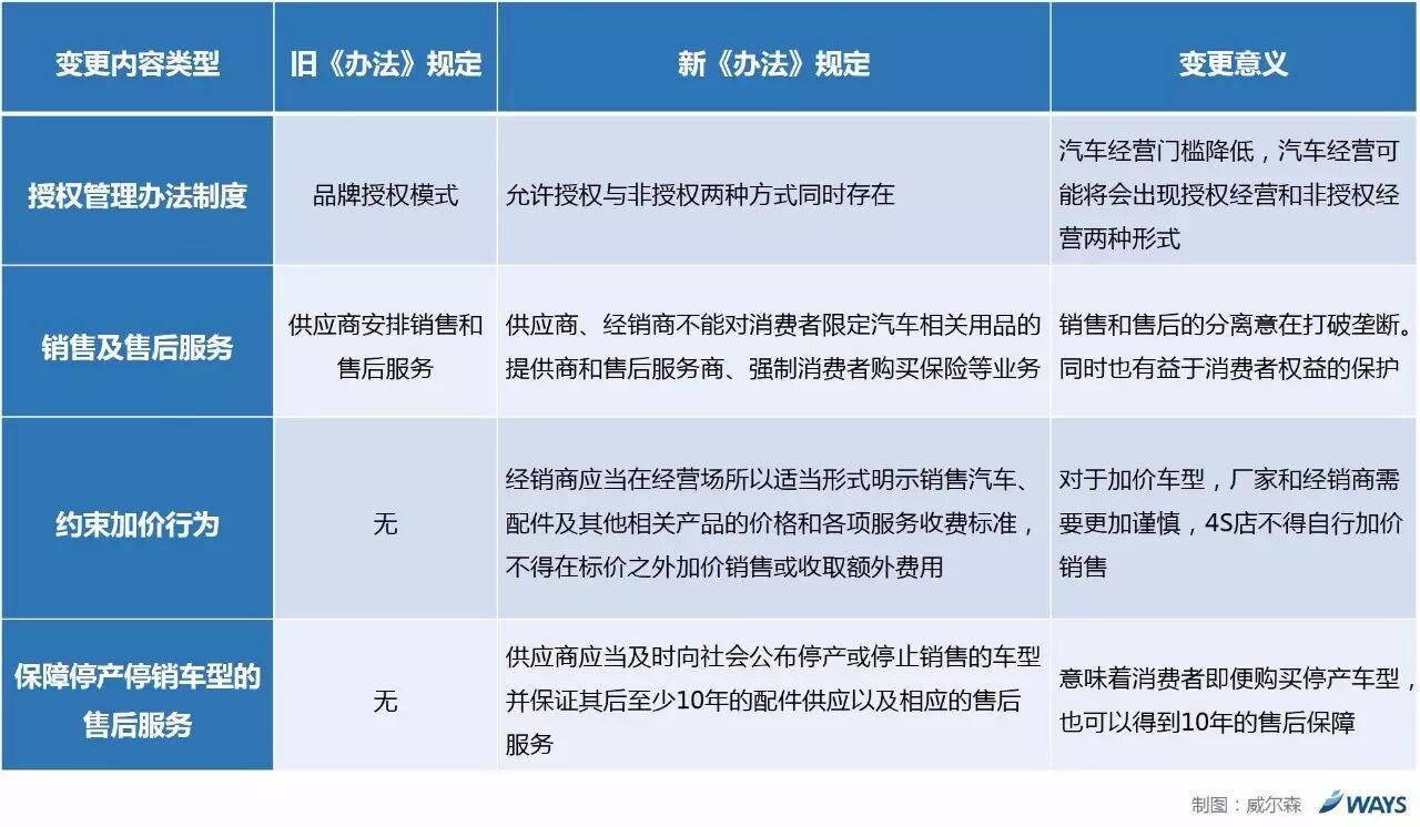
(图片横屏查看更清晰哦)
简单点,说话的方式简单点,这意味着:
以后买车不再只能去4S店!
2
以后售后不再只能去4S店!
3
以后可以不用再忍受4S店动不动就加价卖车!
4
以后购买停产停销车型的话,将有10年的售后保障!
这一看,新《办法》似乎对广大购车老百姓照顾不少呀,购车群众的春天要来了吗?另外,威尔森终端小分队开展“暴风行动”,对覆盖豪华、合资、自主在内的7大品牌,北上广深在内的8大主要城市的4S店进行了采访调查。(*8大城市包括:北京、上海、广州、深圳、郑州、石家庄、成都、南京)
威尔森
终端小分队
请问你们会不会引入其他品牌汽车在店内一同销售?
50%的4S店:
不考虑引入,希望能够保持原有品牌的专业性,引入多个品牌成本将大幅提高,相信客户还是倾向于有授权的店,且客户选择越多,购车周期就会越长。
42%的4S店:
会考虑引入,准备成立新的展厅,以汽车超市的形式销售多品牌车型,以增大客流量。

威尔森
终端小分队
未来消费者购车渠道将有更多的选择,这对未来汽车价格趋势有何影响?
71%的4S店:
价格应该会比较平稳。相信大部分客户还是比较青睐传统4S店的购车渠道和模式,因为有自身的优势和专业度。不管市场如何变化,还是需要保证该有的销售利润。即使出现价格战,也只会是暂时的,新《办法》实施效果其实非常有限。
21%的4S店:
将降价适应市场变化。渠道增多必然带来更激烈的竞争,会考虑加大优惠参与价格战适应市场竞争。

威尔森
终端小分队
车主不再限定在4S店进行售后服务,这对优惠额度,特别是新车,会有怎样的影响?
54%的4S店:
相信优惠额度变化不大,价格将保持平稳,消费者应该会更愿意选择专业的4S店进行售后,这样保障程度也更高。
46%的4S店:
失去售后利润增长点,将考虑通过回收优惠以增长利润,价格会相应提高。

威尔森
终端小分队
会在店内增加其他品牌的售后服务吗?
54%的4S店:
将不会增加其他品牌的售后服务。4S店售后容纳进厂量有限,会优先考虑原有品牌,保证和加强品牌专业性。
33%的4S店:
考虑增加其他品牌的售后服务。这样一来适应政策,二来可以以此增加利润点。

威尔森
终端小分队
新《办法》要求不能加价销售,针对原来加价销售的畅销车型,请问你们店有怎样的对策?
63%的4S店:
将会采取变相加价措施,如加装饰可优先提车、提供针对不同客户的原厂选装包等。
29%的4S店:
暂时保持观望态度,大部分4S店还没有作出相应对策,新《办法》短期内实施性应该不强,还在等待厂家下发指示。

以上调查结果显示,面对新《办法》,大部分4S店短期内的大基调将会是按兵不动:
1. 不考虑引入其他品牌汽车一同销售;
2. 尽管消费者购车渠道增多,相信未来汽车价格趋势仍将保持平稳;
3. 尽管不限定车主在店内进行售后服务,相信优惠额度变化不大,价格将保持平稳;
4. 将不会在店内增加其他品牌的售后服务;
5. 尽管禁止自行加价销售,但仍会采取变相加价措施。
另外,威尔森终端小分队还侦查到,一汽大众、上汽大众等巨头厂家已经紧锣密鼓地根据新《办法》要求下发文件重签经销商合同,对不合理收费项目进行明确公示。但诸如要求不能加价销售、稳定售后价格等真正关乎消费者权益的消息,还没有任何风吹草动。
那新《办法》对汽车市场、厂家以及经销商会不会只是一阵过眼云烟呢?
结 语
威尔森终端小分队认为,汽车买卖市场现状已维持了相当长的一段时间。在目前行业的格局下,整体市场还是会按照原有的规则进行。新《办法》将规则的天平向消费者倾斜,而这样的改变就意味着对原来利益既得者带来挑战。
短期内,整体车市虽然不会有太大的变化,厂家和经销商也许不会百分之百按照新《办法》执行,但改革的号角显然已经吹响,可以肯定的是,消费者在购车、售后的体验和权益方面将会有更多的话语权和选择权。
威尔森终端小分队还将持续关注
新《办法》为终端带来的影响
有什么想知道的可尽情私信小威君哦~
厂商那边的情况又如何?
给你一个传送门

下期话题您做主:
关于下期话题,请问您比较想了解哪方面的终端情况?
快来告诉我们吧~
↓↓↓

(长按识别二维码进入反馈页面)
欲了解权威、科学、实效的汽车数据及咨询,欢迎垂询威尔森客服中心:86-20-83912326
---------------------------------------
*如需转载本文,欢迎后台勾搭小威君
这里也可以进入反馈页面哦~
↓↓↓

