今天有人问到了下面这幅图应该如何实现,自己还真没有思路
去找了找 ggplot2 做弦图(chord plot)的资料,没有找到。猜测这个图可能是借助 circlize 包 实现的,比如这个链接里的代码 https://www.r-graph-gallery.com/122-a-circular-plot-with-the-circlize-package.html 最终的效果是
这个图的外面两圈和推文开头的就有点像了。circlize这个R包还得好好学一下
找资料的时候发现了另外一个比较有用的函数,是
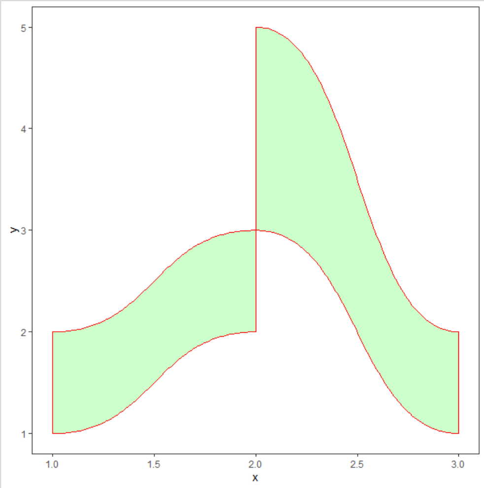
ggforce这个包里的geom_diagonal_wide()函数 ,感觉如果用来展示共线性分析的结果非常合适,它最终的效果是
代码
library(ggforce)
data <- data.frame(
x = c(1, 2, 2, 1, 2, 3, 3, 2),
y = c(1, 2, 3, 2, 3, 1, 2, 5),
group = c(1, 1, 1, 1, 2, 2, 2, 2)
)
ggplot(data) +
geom_diagonal_wide(aes(x, y, group = group),
color="red",
fill="green",
alpha=0.2)+
theme_bw()+
theme(panel.grid = element_blank())
画两个矩形当做染色体
df1 <- data.frame(
x = c(1,156123,156123,1,1,156342,156342,1),
y = c(5.8,5.8,6,6,1,1,1.2,1.2),
group = c(rep("Chr01",4),rep("Chr02",4))
)
df1
ggplot() +
geom_diagonal_wide(data=df1,
aes(x, y, group = group,fill=group),
alpha=0.5,color="black")+
theme_bw()+
theme(panel.grid = element_blank())
如果有一个共线性区域的话
df1 <- data.frame(
x = c(1,156123,156123,1,1,156342,156342,1),
y = c(5.8,5.8,6,6,1,1,1.2,1.2),
group = c(rep("Chr01",4),rep("Chr02",4))
)
df1
df2 <- data.frame(
x = c(1000,11000,5000,90000),
y = c(5.8,5.8,1.2,1.2),
group = "A"
)
ggplot() +
geom_diagonal_wide(data=df1,
aes(x, y, group = group,fill=group),
alpha=0.5,color="black")+
geom_diagonal_wide(data=df2,
aes(x, y, group = group),
alpha=0.2,color="black",
fill="blue")+
theme_minimal()+
theme(panel.grid = element_blank(),
axis.title = element_blank(),
axis.text = element_blank())
好了,今天的内容就先到这里,后面有想法再来记录
欢迎大家关注我的公众号
小明的数据分析笔记本
小明的数据分析笔记本 公众号 主要分享:1、R语言和python做数据分析和数据可视化的简单小例子;2、园艺植物相关转录组学、基因组学、群体遗传学文献阅读笔记;3、生物信息学入门学习资料及自己的学习笔记!

