关注“蛋白质组”公众号,了解更多科研干货

生科云网址:https://www.bioincloud.tech/
R是一个自由、免费、开放的计算机语言。其具有强大的文本数据处理、统计及作图处理能力,已经被广泛应用于各种大数据分析与结果可视化,在生物、医学、生态、环境等领域有着广泛的应用。已有越来越多的科研工作者开始使用R语言挖掘自己的实验大数据,发表高质量文章。科研工作者应具备一定的生物信息学基础,才能很好地分析(个性化分析)自己的实验数据,特别是(多)组学大数据。这给R语言“零基础学员”们带了不小的挑战。
为了让更多的科研工作者能最大程度地摆脱枯燥的计算机基础知识,在短时间内系统掌握R语言实用技巧,个性化绘制常见图形,深圳微科盟现将原价为3200元的全套“R语言与多组学数据个性化分析”直播培训课免费分享给各位科研人员,帮助零基础学员理解R语言绘图原理,掌握R语言绘图技巧,绘制个性化图片,获得最佳的学习体验。

注:实操只需使用个人笔记本电脑。
联系您所添加的任一微科盟组学老师即可领取课程,未添加任何组学老师的请添加多组学老师7,请注意无需重复添加。
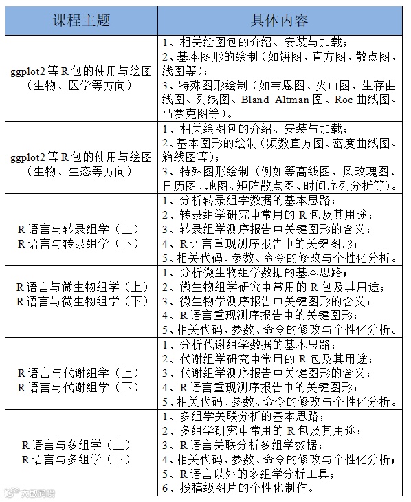
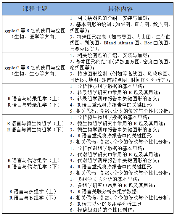
|
|
|
|
|
|
|
|
主讲老师
吴老师,博士,毕业于中国科学院,就职于国内某知名科研单位。8年以上一线生物信息分析工作经验,开发过多个生物信息分析流程,擅长实用R语言挖掘分析转录组、微生物组、代谢组等多组学数据,熟练掌握各种R语言实用技巧,2W+行代码经验并具备多年的线上线下培训经验。其主讲的R语言等课程,累计学员近百名,一直受到学员们的广泛好评。
授课对象
1、即将或正在开展转录组、微生物组、代谢组等多组学研究的科研人员、硕博学生;
2、生物、医学、生态、环境等领域的科研工作者、硕博学生(尤其是基础薄弱、工作繁忙、无法出差的人员);
3、已获得转录组、微生物组、代谢组等多组学数据结果,需要解读、再分析、个性化作图或发表文章的研究人员;
4、对生物大数据分析与挖掘的感兴趣的其他人员。
课程特色
1、听课地点无限制。科研人员不用出差,在家就能学知识,还能省去大笔开销,舒服!可以使用投影仪与同学一起观看,一边听讲,一起讨论,安逸!
2、零基础“小白”可以快速进阶。合理的课程设计,让小白步步进阶,知其然知其所以然;
3、课程内容更实用。课程设计着眼于实际应用,从测序报告解读、测序结果分析到投稿文章图片的个性化制作。从此个性化分析与做图不求人!
培训目的
1、让学员掌握实用的R语言使用方法与技巧;
2、让学员懂得使用R语言重现、分析自己的转录组、微生物组与代谢组学数据;
3、让学员懂得使用R语言联合分析、个性化呈现自己的多组学数据;
4、让学员了解多组学数据的挖掘技巧、分析原则与思路;
5、让学员了解相关杂志的投稿、排版要求,学会制作投稿级的文章图片。
课程部分示例图片



强烈推荐!免费领取100篇胃肠道+60篇药物+60篇中草药治疗疾病微生态高影响因子精选文献合集
强烈推荐!免费领取150篇土壤+102篇根际+90篇碳氮磷微生态近两年高影响因子精选文献合集
无需转发,直接领取│410篇的植物转录组文献包合集,涉及植物响应胁迫、植物色素和激素、植物生物合成、植物发育、植物转录因子
无需转发│443篇医学转录组学文献包:包含310篇单细胞转录组+119篇非编码RNA+14篇空间转录组文献,涉及多种疾病研究
无需转发,直接领取 | 推荐!240篇近2年医学代谢组学高影响因子文献合集!
无需转发,直接领取 | 推荐!180篇近2年植物代谢组学高影响因子文献合集!包含60篇果蔬+60篇粮食+60篇茶代谢组学相关文献
无需转发,直接领取 | 推荐!140篇中医药研究文献合集免费领取,助您了解最新的中医药科研前沿
无需转发,免费领取394篇医学相关蛋白质组学研究文献合集 | 涵盖近两年蛋白质组医学相关高分科研文献!
无需转发,免费领取235篇农林相关蛋白质组学研究文献合集 | 涵盖近一年蛋白质组农林相关高分科研文献!
无需转发、免费领取 | 强烈推荐!免费领取200篇医学基因组(WGS+WES)研究近两年高影响因子精选文献合集
无需转发,基因组文献包免费领取 | 近半年100篇植物基因组学高影响因子文献合集

了解更多蛋白质组知识,点击进入《蛋白质组》


