
基于威尔森行业动态分析系统
《广东省完善促进消费体制机制实施方案解读》
报告正式发布
报告重点解读《方案》关于汽车行业相关的核心政策举措,定性、定量分析其对广东省汽车市场的深层影响。

报告精彩内容
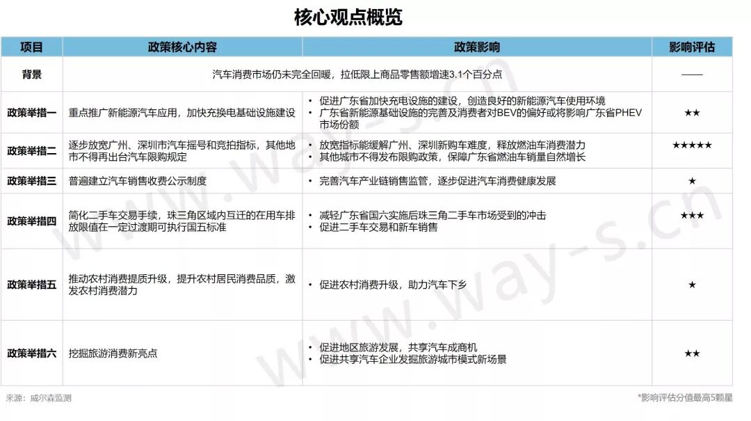
国内汽车消费市场仍未完全回暖,据威尔森监测,广东省同比增速虽大于整体市场,但仍处于负增长,4月增速为-5.5%。另外,据广东省统计局数据显示,2019年广东省汽车消费拉低限上单位商品零售额增速3.1个百分点,60.5%的限额以上汽车类商品零售企业增速放缓。
5月28日,广东省委办公厅、广东省政府办公厅出台了《广东省完善促进消费体制机制实施方案》(以下简称“《方案》”),针对在汽车、住房、农村、新业态、民生服务等方面制约消费的重点问题,提出了一些列的政策举措,并特别提到优化汽车消费环境,逐步放宽广州、深圳市汽车摇号和竞拍指标,扩大准购规模,其他地市不得再出台汽车限购规定。
广东省本次《方案》可以视为国家层面出台《推动汽车、家电、消费电子产品更新消费促进循环经济发展实施方案(2019-2020年)(征求意见稿)》后,地方层面的落地实施,持续刺激市场消费。
政策举措一:
重点推广新能源汽车应用
加快充换电基础设施建设
促进广东省加快充电设施建设
创造良好的新能源汽车使用环境
目前充电设施是制约新能源汽车发展的重要因素之一。2019年迎来新能源补贴退坡,过渡期后地方政府不再对新能源汽车(新能源公交车和燃料电池汽车除外)给予购置补贴,将补贴用于支持充电(加氢)等基础设施建设。
截至2018年6月,全国公共类充电桩27万余个,广东公共充电桩数量达3万余个,仅占全国总数12% ,随着补贴方向的改变,将进一步加快广东省充换电基础设施建设,带来更好的新能源汽车使用环境。
广东省新能源基础设施的完善及消费者对BEV的偏好或将影响广东省PHEV市场份额
据威尔森监测,广东省新能源汽车的销量份额增加明显,在新能源汽车中,广东省消费者对BEV汽车的偏好逐渐增强,今年截至4月,BEV销量份额占据广东省新能源汽车整体销量的72%。
结合广东省新能源汽车市场特征,新能源基础设施的完善及消费者对BEV的偏好的引导或将进一步影响PHEV新能源汽车市场的份额。

政策举措二:
逐步放宽广州、深圳市汽车增量指标
其他地市不得再出台汽车限购规定
放宽指标能缓解广州、深圳新购车难度
释放燃油车消费潜力
广州、深圳市都是实行了限牌政策,深圳每个月基本有100万以上的人摇号申请车牌,广州则是75万左右,对于汽车有相当强烈的消费需求,但限牌政策对燃油车实施严格的管理,严重抑制了燃油车的消费。指标的放宽,一定程度上将释放燃油车的消费潜力。

其他城市不得发布限购政策
保障广东省燃油车销量自然增长
据威尔森监测,近两年广州市和深圳市的汽车销量占据广东省38%以上,放开限购后将有效拉动广东省的汽车销量增长。政策原文提及其他城市不得发布限购政策,有效破除地方保护主义。另外,从汽车销量来看,与全国相比广东省的汽车消费市场一直表现得较为乐观,随着政策的落实,相信能为未来广东省燃油车销量增长提供一定的保障。

政策举措三:
完善汽车产业链销售监管
逐步促进汽车消费的健康发展
《方案》提到,需加强汽车销售、维修保养及配件行业监管,普遍建立汽车销售收费公示制度。这也是响应了2017年7月1日起施行的国家性政策《汽车销售管理办法》。但众所周知,经销商的利润大部分来源于水平业务,销售收费公示制度有利于保护消费者的权益,但或许将减缓经销商利润的增长速度,总的来说,将逐步促进汽车消费的健康发展。

政策举措四:
完善二手车市场
珠三角地区互迁可用国5标准
《方案》提到,需完善二手车消费市场,简化二手车交易手续;交易所在地可直接办理转移登记手续;推进全省机动车转籍档案资料电子化转递;珠三角区域内互迁的在用车排放限值在一定过渡期可执行国五标准。
减轻广东省国六实施后珠三角
二手车市场受到的冲击
广东省二手车交易量在全国占第一位,二手车交易市场发展潜力大。广东省此前已经发布提前实施国六排放标准的政策,7月1日正式实施国六标准之后,国五及以下标准二手车无法跨市转让。此次方案明确珠三角区域内互迁在用车排放限值在一定过渡期可执行国五标准,将大大促进二手车的流通。
促进二手车交易和新车销售
近年来,因为国家限迁政策的限制,二手车交易价格不太乐观。随着二手车市场的完善,二手车的价值将会得到提升,同时在国六实施之前,将一定程度减轻消费者购买国五新车的顾虑,促进国五车的销售。
珠三角地区取消限迁之后,在7月1日实施国六排放标准之后,或对珠三角地区的新车(国六标准)销售有一定程度的冲击。

政策举措五:
促进农村消费升级
《方案》提到,需推动农村消费提质升级,着力解决当前制约农村消费的基础设施不完善;加速推动农村公路提档升级;提升农村居民消费品质,激发农村消费潜力。
释放农村消费潜力
促进农村消费升级,助力汽车下乡
据国家统计局数据显示,农村人均消费支出同比增速远远大于城镇的增速,农村居民人均可支配收入也在逐年增长,但是农村基础设施落后等问题制约着农村的消费潜力。此次政策着力解决当前制约农村消费的基础设施不完善、优质商品和服务供给不足等瓶颈,将有效促进释放农村的消费潜力。
国家年初推出了“汽车下乡”优惠政策,车企纷纷响应,但其成效尚未彰显,车市整体销量依然呈现下滑态势;此次政策将加快推进通自然村的道路路面硬化和拓宽,农村交通状况得以改善,为汽车下乡打下基础。

政策举措六:
挖掘旅游消费新亮点
促进地区旅游发展
共享汽车成商机
政策原文提及积极推进横琴(珠海市)国际休闲旅游岛建设,推进北部生态发展区(韶关市、清远市)全域旅游发展。而这三个城市日均接待旅客数量大,基本保持10万人次以上,出行需求较大,但交通较为不方便,共享汽车或将成为旅游城市的一大商机。
同时,发展共享汽车需注意地区性的规定差异,上述三市的网约车新政对车辆的要求差异较大。

促进共享汽车企业发掘
旅游城市模式新场景
大部分共享汽车企业针对旅游城市专门推出旅游城市场景的共享汽车运营模式。
例如,北汽新能源的轻享出行2018年针对三亚旅游城市再出重拳,率先推出B2T旅游共享汽车新模式,宣告全力进军旅游出行大市场;小二租车已开通共享汽车业务,涵盖海口、三亚、西安等城市旅游场景,努力建立吃、住、行、购、娱的全域出行网点矩阵,实现全域出行场景的无缝衔接。
随着《方案》的实施,将促进共享汽车企业持续发掘旅游城市模式的新场景。


以上内容为节选
付费VIP用户可在行业动态分析系统上
直接免费下载完整版报告
您也想获取付费VIP系统账号?
长按识别二维码
留下您的联系信息
我们将有专人与您联系
↓↓↓

敬请耐心等候
点击文末阅读原文
查看更多威尔森政策深度解读报告

如对系统操作有任何疑问
微信添加客服为好友
(微信ID:ways-cs)
小威君将积极为您解答
*知识产权声明:
本文内容知识产权归威尔森所有,
未经允许不得转载。
一秒找到每次精彩推送

点击图片马上了解更多↓↓↓
如对我们的产品感兴趣,欢迎与我们联系:
客户中心
Cell phone: 86 18814118557
Tel: 020-83912326-8249
E-mail: cs@way-s.cn
微信号:ways-cs

*如需转载本文,欢迎后台勾搭小威君
点击阅读原文
查看更多威尔森政策深度解读报告
↓↓↓


