
基于威尔森行业动态分析系统
《网约车政策研究及影响分析》
报告正式发布
报告基于现有的网约车政策指导方向,对未来网约车行业环境,包括车型要求、牌照发放、监管机制等多方面进行详细预判分析。
另外,汇总了多地对网约车车型的细则政策要求,详细分析了部分车企在网约车业务的发展情况,并提出了相应的网约车业务布局策略建议。
报告精彩内容
网约车政策环境盘点
2014年,得益于网约车平台提供的巨额补贴,网约车的用户规模极速扩张。2014年后,随着补贴力度的减弱,用户规模增速回归平稳,保持在30%左右。
2016年7月28日,我国《网络预约出租汽车经营服务管理暂行办法》出台,标志着网约车合法化,并于2016年11月1日起施行。其对平台、车辆及驾驶员均进行了要求,“三证”齐全才可以运营网约车业务。
随后,各地纷纷响应出台相应的网约车政策,多地政策推出了网约车使用新能源车的规定或建议,可见新能源车是网约车运维大趋势。
*更多网约车地方政策详见威尔森行业动态分析系统
*“三证”指《网络预约出租汽车驾驶员证》、《网络预约出租汽车运输证》《网络预约出租汽车经营许可证》。
政策猜想:部分城市政策发布的
网约车或务必使用新能源
旅游总人数排名前十的重点旅游城市中已经有四个城市发布了网约车使用新能源的相关规定,重庆作为旅游总人数最多的城市,空气质量情况不佳,并且2019年将全面推进大气污染防治重点工作,加强交通污染治理,发布网约车必须使用新能源的政策可能性较大。
广东省、海南省和福建省已经发布的政策中包含了网约车使用新能源的目标和规划,未来发布使用网约车必须使用新能源的地区很大可能来自其中。
郑州和济南乘用车千人保有量排名前十,而且交通拥堵情况严重,并且没有相应的限牌措施来减缓交通拥堵;发布网约车必须使用新能源的政策可能性同样较大。

网约车牌照停发政策解析
当前仅南京市暂停发放网约车牌照,其从2018年4月21日零时暂停给网约车发证,主要由于南京市网约车对出租车业务冲击较大,但是未来将结合市内出行情况及汽车行业发展规划陆续放开网约车牌照。

全国范围短期内为推动汽车行业发展
估计不会暂停网约车牌照发放
中国近5年来致力于规范网约车业务的发展,国家层面和区域层面出台了一系列的政策进行监督和引导,最终实现了网约车的合法化。威尔森认为,网约车业务模式符合中国汽车“新四化”发展方向,短期内国家层面不会全面遏制网约车业务的发展,暂停发放网约车牌照。
长期来看,中国或将会对网约车牌照发放施行调控管理措施,设计网约车业务的监管机制。结合巡游出租车及网约车的定位和运营模式,从价格、数量及质量等方面进行监督和规范。
巡游出租车具备公共服务属性,未来经济发达城市最终或仍以巡游车为主,网约车为辅的格局,优先发展公共出行服务。

(可点击图片放大查看)
网约车车型细则政策解析
当前合计有229个城市出台了网约车管理细则,对车型进行限制,多数集中在华东、华南地区的省份。目前针对网约车车型主要从牌照、轴距、车价、排量以及车龄5个方面进行要求。

限购城市与非限购城市
网约车车型标准对比
限购城市中,网约车均需使用本地牌照;北京、天津对车价和车龄无要求;贵阳、三亚对车型轴距和排量无要求;广州、深圳、石家庄对车价无要求;上海仅对轴距有要求;杭州、海口、儋州仅对排量不做要求。
非限购城市销量TOP10的城市中,网约车均需使用本地牌照;成都、苏州对车型轴距无要求;成都、郑州、西安、东莞、合肥和佛山对车价无要求;苏州、长沙和昆明对排量无要求;车龄方面,仅成都无要求。

车企在网约车业务的发展情况
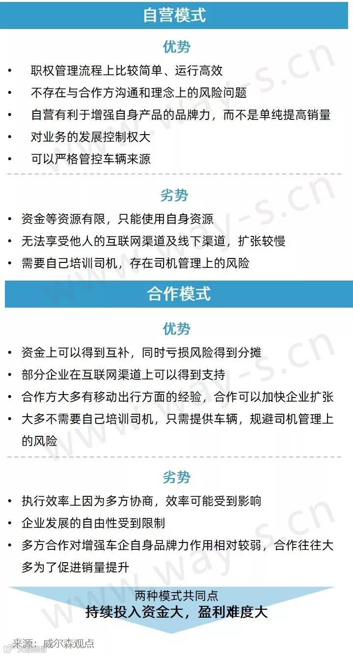
车企在网约车业务的发展主要有两种的模式,自营模式与合作模式。
车企自营网约车业务基本为纯电动汽车运营,小鹏汽车有鹏出行首批投放车型为小鹏G3。
车企合作的网约车业务涉及与龙头出行企业滴滴、互联网科技公司(如腾讯、阿里)、其他车企之间的合作,2019年2月,德国大众与滴滴出行在上海市成立了合资公司,创建“桔众汽车”出行品牌。
两种模式的优劣势分析
网约车采取自营模式可能扩张比较缓慢,但有利于增强品牌形象;而采用合作模式,扩张快,多数的合作车企只是出于提供车辆的业务。

自营模式分析
(以曹操出行为例)
2019年2月,吉利集团旗下的曹操专车宣布完成品牌升级,曹操专车更名为曹操出行。曹操出行是由汽车厂家直接介入平台搭建和运营的网约车,业务不仅提高了吉利汽车车辆的使用途径,还增强了品牌知名度。
曹操出行旗下有7大特色服务,细分场景人群提供解决痛点,不仅大大提升车辆的使用率,还增加盈利点。

自营模式分析
(以有鹏出行为例)
2019年5月,造车新势力小鹏汽车自营网约车业务在广州上线试运营,投入运营使用的网约车均为2018年12月上市的纯电SUV小鹏G3。小鹏汽车布局网约车业务更希望通过搜集数据更好地发展未来的自动驾驶。

合作模式分析
(以T3出行公司为例)
2019年3月,长安汽车、中国一汽、东风汽车三大车企联合腾讯、阿里、苏宁互联网巨头等多方知名企业,在南京正式签订合资协议,共同成立T3出行公司。然而南京政府目前停止下发新的运输证,T3出行公司能否于近期在南京成功上线运营仍为未知之数。

对车企自营网约车业务的建议
威尔森认为,车企开展自营网约车业务需要进行更严谨的市场细分,采用差异化战略。


以上内容为节选
付费VIP用户可在行业动态分析系统上
直接免费下载完整版报告
您也想获取付费VIP系统账号?
长按识别二维码
留下您的联系信息
我们将有专人与您联系
↓↓↓

敬请耐心等候

您可能感兴趣(点击图片跳转查看)↓
点击文末阅读原文
查看更多威尔森政策深度解读报告

如对系统操作有任何疑问
微信添加客服为好友
(微信ID:ways-cs)
小威君将积极为您解答
*知识产权声明:
本文内容知识产权归威尔森所有,
未经允许不得转载。
一秒找到每次精彩推送

点击图片马上了解更多↓↓↓
如对我们的产品感兴趣,欢迎与我们联系:
客户中心
Cell phone: 86 18814118557
Tel: 020-83912326-8249
E-mail: cs@way-s.cn
微信号:ways-cs

*如需转载本文,欢迎后台勾搭小威君
点击阅读原文
查看更多威尔森政策深度解读报告
↓↓↓



