资料来源:互联网整理
获取方式:文末获取下载方式
原文分享如下:
SAAS 是云计算产业下游,软件行业发展的高级阶段。
SAAS 是软件即服务的缩写,厂家将应用软件部署在 IAAS 上,直接对客户提供服务。在云计算产业链中,SAAS 是 IAAS 层的下游,利用 IAAS 提供的基础 IT 资源将软件云化,对外灵活提供服务,相比 IAAS 行业分散度高且附加值高。SAAS 同时也是软件行业发展的高级阶段,相比传统软件具备四大优势,但国内机会主要集中在 TO B 领域。
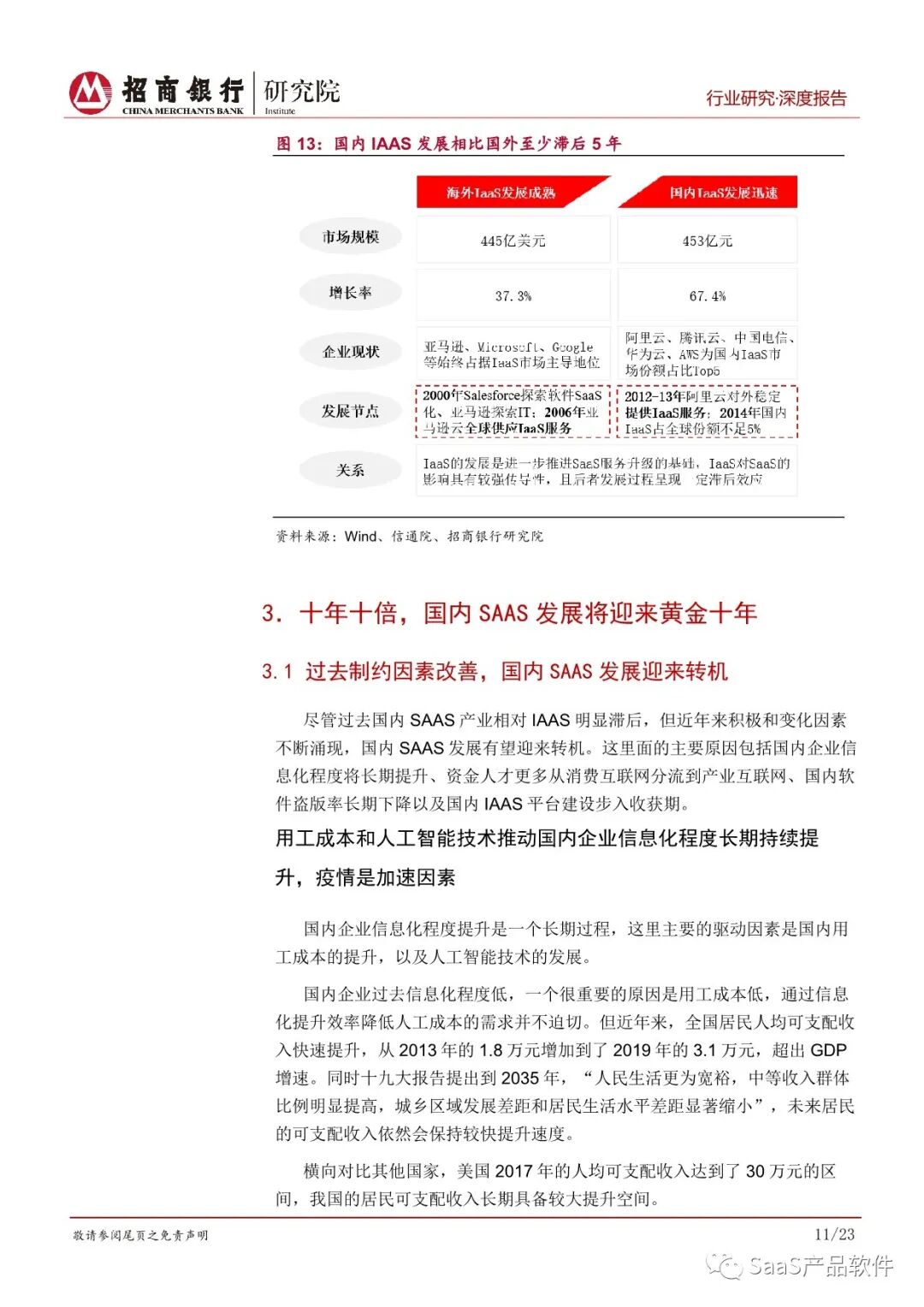
国内 SAAS 行业相比国外还处于发展初期。
2019 年国内 IAAS 收入占全球比例为 13.9%,而 SAAS占比只有 2.5%;国内云计算结构中 SAAS收入占比为 29%,而全球的比例为 64%。国内 SAAS 发展如此缓慢主要因为 1)企业信息化程度低;2)消费互联网吸引资金人才;3)盗版猖獗;4)IAAS 相比国外发展较晚。总体来说,国内 SAAS 行业还处于发展初期。
过去制约国内 SAAS 发展的因素近年明显改善。
主要包括:
1)用工成本和人工智能技术推动国内企业信息化程度长期持续提升;
2)消费互联网在线时长见顶,更多资金人才关注产业互联网;
3)国内软件盗版率未来将长期下降,知识产权保护是核心助力;
4)IAAS 平台建设已步入收获期,新基建政策是长期保障。
国内 SAAS 发展将迎来黄金十年。
随着制约因素的改善,中国第二产业占比超过美国两倍、理工科毕业生数量是美国 9 倍、IT 人员薪酬仅为美国四分之一的优势将逐步发挥,我们预测未来十年国内 SAAS 行业营收有望扩大十倍。
SAAS 浪潮下软件企业将进一步分化。
产品类软件公司由于具备标准化产品,可复用性强,SAAS 化转型难度低,受益明显;而项目类公司则将面临更大竞争压力。这两类公司可通过毛利率和研发投入率进行判断。
B 端及 C 端公司具备不同发展特性。
SAAS 厂商根据客户类型可分为 B 端和 C端公司,这两类公司具备不同的发展特性。B 端公司发展持续性强,关键在产品线完善及 PAAS 平台建设;C 端公司需打磨产品,培养用户习惯。
业务建议。
产品类 SAAS 公司是银行的长期优质战略性合作伙伴,除传统的信贷、投行、零售业务外,更可加强金融科技领域的合作;项目类软件公司需注意经营风险,优选和核心 SAAS 企业合作深入的公司合作。
风险提示。
企业上云以及 IT 支出不及预期,行业竞争加剧,新产品研发不及预期,下游客户开发维护不及预期,核心技术、市场团队流失。
注:更多内容请查看下载方式。
本期资料来源于网络,如发布机构认为违背了您的权益,请与我们联系,我们将对相关资料进行删除。
请扫描进入知识星球下载
如果您有关于某个SaaS产品的经验分享,或者希望找其他人交流咨询如何选型。
请扫下方二维码加入产品交流群。
SaaS点评网目前已经收录4千余款SaaS产品,拥有近万条相关问答,上百个产品交流社群。为了更好地满足企业选型需求,特邀请各行业数字化专家入驻成为选型顾问,有意请联系老余。

