昨日,佛山市商标办公示了一批:装备制造业在类似商品中被他人抢注的监测结果;还有一批驰名著名商标在类似商品中被他人抢注的监测结果!这些监测结果,你会做出何种判断?
一、装备制造业在类似商品中被他人抢注的监测结果
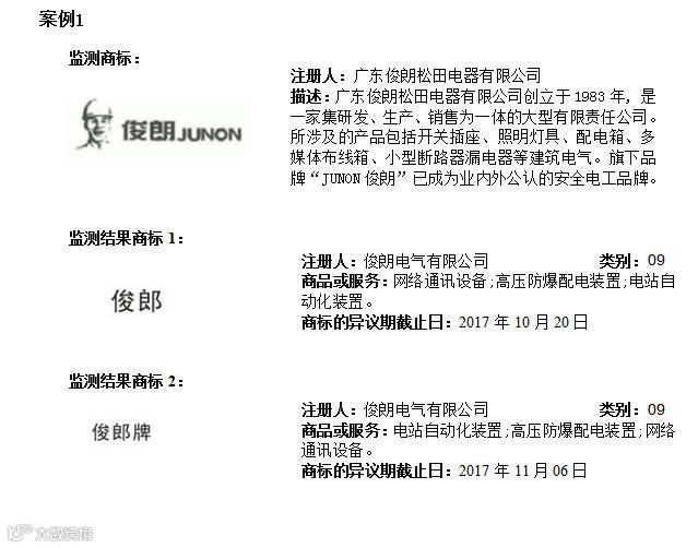
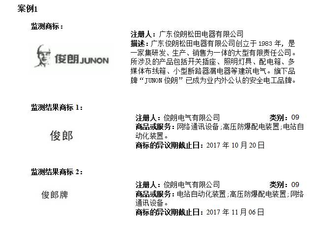
装备制造业是佛山支柱产业,为支持我市装备制造业商标品牌发展,现已全面启动装备制造业商标抢注监测预警服务。本局现运用佛山地区商标统计分析与预警保护软件系统对初审公告期的商标是否存在可能与本市的装备制造业商标构成在类似或非类似商品上的抢注行为进行监测。近期部分抢注监测结果案例公布如下:

以上商标是否易使相关公众对商品和服务的来源产生误认,损害在先权利,需要进一步分析具体情况和评估。本局已向相关企业发出预警通知书,提醒相关企业关注该商标的注册程序,并建议相关企业采取更有力的措施,提升企业商标保护水平。
二、驰名著名商标在类似商品中被他人抢注的监测结果
到目前为止,本市共拥有由行政认定的中国驰名商标共158件,广东省著名商标共452件,本局运用佛山地区商标统计分析与预警保护软件系统对初审公告期的商标是否存在可能与本市的驰名著名商标构成在类似商品上的抢注行为进行监测。近期部分抢注监测结果案例公布如下:








以上商标与驰名著名商标并存于市场,是否易使相关公众对商品和服务的来源产生误认,损害驰名著名商标合法的在先权利,需要进一步分析具体情况和评估。本局已向相关企业发出预警通知书,提醒相关企业关注该商标的注册程序,并建议相关企业采取更有力的措施,提升企业商标保护水平。
这些在抢注路上或者已经抢注成功的商标名称,是否会影响到在先注册商标的权利?元芳你怎么看?
说到商标监控,大家可以在免费商标查询平台标天下里添加自己想监控的商标!当你监控的商标有任何异常状态时,都会有短信或邮件实时提醒!


用标天下随时随地查商标、任性监控你、我、他


