
SaaS点评网(www.saasruanjian.com)于2019年上线,是一个SaaS软件选型交流平台,致力于帮助企业找到合适的产品。本篇为大家带来Zoom常见错误代码等问题解决方法~
我们在使用Zoom常常会遇到代码错误等一系列问题,通过这篇文章,我们可以确定并排除在Zoom桌面客户端或移动应用程序上使用Zoom Phone时的常见错误。
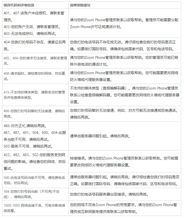
注意:错误代码是我们在错误通知中所看到的代码的后3位。例如,如果我们看到错误通知“呼叫失败”(代码:2202404),则错误代码为404。
错误代码和处理方法
01
401、407-该账户未经授权,请联系管理员。
403-您的账户无效,请联系管理员。
403-无法完成呼叫,请稍后再试。
处理建议:
请与您的Zoom Phone管理员联系以获取帮助。管理员可能需要分配Zoom Phone许可证或通话计划。
02
404-您拨打的号码不存在,请查证后再拨。
处理建议:
您拨打的电话号码不存在或无效。请仔细检查您拨打的号码是否正确。如要拨打国际号码,请确保包括国家代码、区号和电话号码。
03
405、406-您的请求无法接受,请联系管理员。
处理建议:
请与您的Zoom Phone管理员联系以获取帮助。您的管理员可能已移除外拨电话的通话计划。
04
408-请求超时。请检查您的网络,然后重试。
处理建议:
请与您的Zoom Phone管理员联系以获取帮助。您可能需要更改网络防火墙或代理服务器设置。
05
415-不支持的媒体类型,请联系您的管理员并检查媒体类型。
处理建议:
不支持的媒体类型(音频编解码器)。请与您的Zoom Phone管理员联系以检查音频编解码器。您可能需要更改网络防火墙或代理服务器设置。
06
480-您拨打的号码暂时无法接通,请稍后再拨。
处理建议:
您拨打的号码暂时无法接通;例如,对方可能无法接通或拒绝通话。请稍后再拨。
07
486-对方正忙,请稍后再拨。
481、487、491、504、600、604-此服务当前不可用,请稍后再试。
503-服务不可用,请稍后再试。
处理建议:
通常由服务器问题引起。请稍后再拨。
08
432、482、483、502-您的服务受到网络问题的影响。请检查您的网络,然后重试。
处理建议:
转接错误。请与您的Zoom Phone管理员联系以获取帮助。您可能需要更改网络防火墙或代理服务器设置。
09
500-此电话号码当前不可用,请检查电话号码,然后再试。
处理建议:
通常由服务器问题引起。请稍后再拨。请仔细检查您拨打的号码是否正确。如要拨打国际号码,请确保包括国家代码、区号和电话号码。
10
504-您拨打的号码当前(不可用/不在线),请稍后再拨。
处理建议:
您拨打的电话号码服务器出现错误。请稍后再拨。
11
1000-1003-网络连接不良,可能会影响音频质量。
处理建议:
您的网络不符合Zoom Phone的带宽要求。请与您的Zoom Phone管理员或互联网服务提供商联系以获取帮助。
如有Zoom其他问题,或者采购Zoom及相关产品,可进群获取资料和优惠,也可以添加选型顾问进行一对一沟通。
可以添加微信号:saaschaoshi,进行一对一咨询~

还可加入我们的视频会议软件选型采购交流群,和使用过的朋友们交流一下吧~


