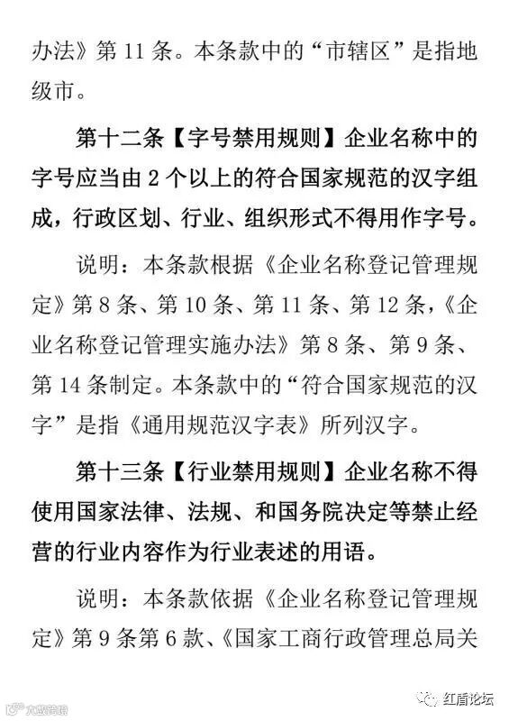
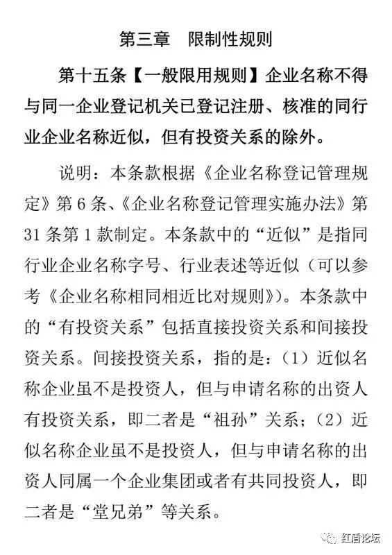
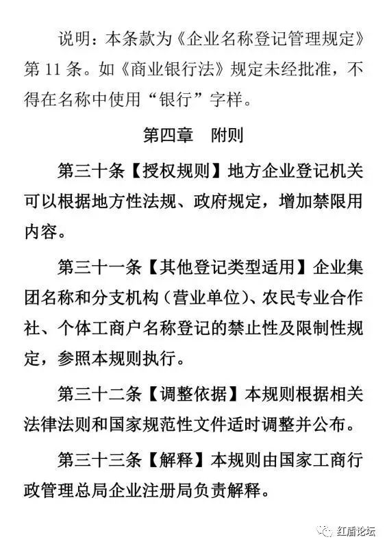
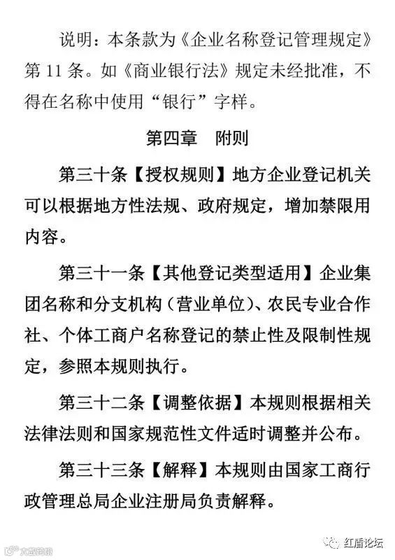
工商总局关于《企业名称禁限用规则》《企业名称相同相近比对规则》公开征求意见的公告
(截止时间7月10日)
为规范企业名称审核行为,建立、完善企业名称比对系统,为申请人提供更加便利企业名称登记服务,根据《公司法》《企业法人登记管理条例》《公司登记管理条例》《企业名称登记管理规定》、《企业名称登记管理实施办法》、国家工商总局有关规范性文件和《工商总局关于提高登记效率积极推进企业名称登记管理改革的意见》(工商企注字〔2017〕54号)制定《企业名称禁限用规则(征求意见稿)》、《企业名称相同相近比对规则(征求意见稿)》。现向社会公开征求意见,公众可以通过以下途径和方式提出反馈意见:
1、登录国家工商总局网站(网址:http://www.saic.gov.cn),通过首页右侧“法规规章草案意见征集”栏提出意见。
2、通过信函方式将意见邮寄至:北京市西城区三里河东路8号国家工商总局企业注册局(邮编:100820)
意见反馈截止时间为2017年7月10日。



























企业名称相同相近比对规则
(征求意见稿)
第一条 为进一步推进名称登记制度管理改革,建立、完善企业名称比对系统,为申请人提供高效比对服务,依据《企业名称登记管理规定》制定本规则。
第二条 本规则适用于企业名称核准机关(以下简称名称核准机关)利用信息化搜索技术,依据本规则为申请人提供企业名称申请的比对服务,并将比对结果以呈现方式提供给申请人参考、选择。
第三条 有下列情形之一的,比对系统提示为企业名称相同:
(一)与同一名称核准机关已登记、申请的企业名称(范围与开放企业名称库要求一致,下同)完全相同。
(二)与同一名称核准机关已登记、申请的企业名称行政区划、字号、行业和组织形式排列顺序不同但文字相同。如:北京红光酒业发展有限公司与红光(北京)酒业发展有限公司。
(三)与同一名称核准机关已登记、申请的企业名称字号、行业文字相同。如:北京红光酒业发展有限公司与北京市红光酒业发展经销部。
第四条 有下列情形之一的,比对系统提示为企业名称相近:
(一)与同一名称核准机关已登记、申请的同行业企业名称字号相同,行业表述不同但含义相同(有投资、授权关系的除外)。如:万达地产有限公司与万达房地产有限公司、万达置业有限公司)
(二)与同一名称核准机关已登记、申请的同行业企业名称字号的字音相同,行业表述相同或者行业表述不同但内容相同。如:北京牛栏山酒业有限公司与北京牛兰山酒业有限公司、北京牛蓝山白酒有限公司。
(三)字号包含同一名称核准机关已登记、申请同行业企业名称字号或者被其包含,行业表述相同或者行业表述不同但内容相同。如:北京阿里巴巴网络科技有限公司与北京阿里巴巴在线网络科技有限公司、北京阿里巴巴在线信息科技有限公司。
(四)字号与同一名称核准机关已登记、申请同行业企业名称字号部分字音相同,行业表述相同或者行业表述不同但内容相同。如:北京阿里巴巴科技有限公司与北京马云阿理巴巴科技有限公司、北京阿理巴巴金控技术有限公司。
(五)不含行业表述或者以实业、发展等不使用国民经济行业分类用语表述行业的,包含或者被包含同一名称核准机关已登记、申请的同类别企业名称字号,或者其字号的字音字音字形相同、部分字音相同。如:北京牛兰山有限公司与北京金牛栏山酒业有限公司;北京全聚德有限公司与北京荃聚德有限公司;北京牛兰山有限公司与北京牛栏山上有限公司。
第五条 申请人通过比对系统查询申请企业名称时,拟申请的企业名称与他人已经登记或者申请的相同的,列出相同的企业名称,提示该申请不能通过;拟申请的企业名称与他人企业名称相近的,列出相近的企业名称清单,提示申请人存在审核不予核准的可能,存在虽然核准,但在使用中可能面临侵权纠纷,甚至以不适宜的企业名称被强制更名的风险。
第六条 本规则由国家工商总局企业注册局解释。

