
2024年,AI Agent(智能体)似乎正引领着一场静默革命,重塑人类与机器的互动范式。近日,我们有幸走进中能坤域科技集团,与其创始人兼CEO白惠源展开了一场关于AI Agent的深度对话。作为拥有近20年科技领域创新创业经验,以及人工智能与机器人领域的专家,白惠源的观点令人无比期待。
*AI Agent(人工智能智能体)是一种能够自主理解、规划决策、执行复杂任务的智能体,具备感知环境、进行决策和执行动作的能力。AI Agent不仅基于大语言模型,还整合了强化学习、多智能体系统、认知架构等先进技术,使其能够在复杂、动态的环境中自主学习和适应。
Agent:AI的下一个前沿
在阿里巴巴15年的职业生涯中,白惠源亲历了中国互联网的黄金时代。“如果说互联网重塑了信息的流动,那么AI Agent将彻底改变人类与机器交互的方式,我们正站在一个新时代的门槛之上。”
谈到AI Agent,白惠源的热情仿佛能感染在场的每一个人。“Agent不仅仅是一串代码,它是具有自主性、社交性和适应性的智能实体,”她解释道,“从学术的角度来看,Agent技术正在挑战我们对「智能」的传统定义。”
白惠源指出,AI Agent的发展将经历以下几个阶段:单一任务执行、多任务协调、自主学习与适应、创造性问题解决,最终实现通用人工智能。

白惠源娓娓道来,描绘了多智能体系统如何模拟复杂的社会互动,虚实交互学习如何让AI在真实世界中不断进化,认知架构如何让机器拥有类人的思考能力,以及大语言模型如何重塑自然语言处理。“这些研究方向不是孤立的,”她强调,“它们正在相互融合,通过交互、协作,认知提升,推动着AI向着更高层次发展。”
白惠源描绘了一幅AI Agent改变各行各业的未来画卷:智能制造中的自主决策系统,医疗健康领域的个性化AI助手,教育界的智能导师,以及金融市场中的AI分析师等等。“而在中能坤域,我们正在将这些愿景变为现实,”她笃定且自豪地说,“我们的智能AI机器人不仅是技术的结晶,更是未来商业模式的缩影。”
AI Agent EPOCH:从涌现到和谐共生
在深入探讨AI Agent的潜力和挑战后,白惠源提出了一个原创性的理论框架,旨在描绘AI Agent的演进路径:AI Agent EPOCH Theory。白惠源表示:“我们正站在AI发展的十字路口。要理解AI Agent的未来,就需要一个清晰的路线图,EPOCH 5个阶段的进化论就是基于多年研究和行业洞察后提出的一个理论框架。”
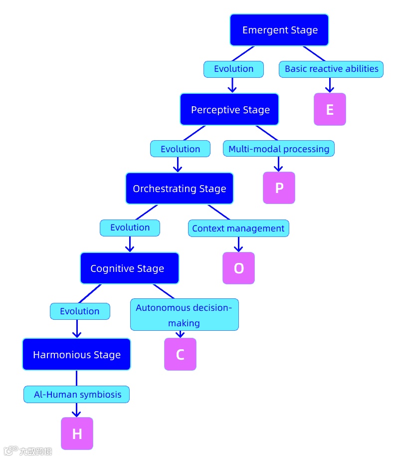
白惠源的「AI Agent EPOCH」理论将AI Agent的发展分为五个关键阶段:涌现(Emergent Stage)、感知(Perceptive Stage)、协调(Orchestrating Stage)、认知(Cognitive Stage)、和谐(Harmonious Stage)。每个阶段都标志着人工智能与人类互动方式的重大飞跃。这五个阶段不仅展现了技术的进步,更揭示了AI如何逐步融入并重塑我们的社会结构。
白惠源强调说:“EPOCH理论涵盖五个阶段,每一个阶段都代表着AI Agent在功能、自主性和社会影响力上的质的飞跃。理解这个发展过程,对于我们制定AI战略、预测行业变革,乃至思考人类未来都具有重要意义。”

1、Emergent Stage (E)
在这个初始阶段,AI Agent主要作为反应式工具存在。它们能够回答简单问题,执行基本指令,但缺乏主动性和上下文理解能力。应用主要集中在客户服务聊天机器人和简单的语音助手上。这个阶段的AI Agent像是一个高效的信息检索工具,但还未展现真正的“智能”。
2、Perceptive Stage (P)
随着技术的进步,AI Agent开始整合视觉、听觉等多种感知能力。它们不仅能理解文本,还能处理图像、音频和视频信息。这个阶段的AI Agent可以执行更复杂的任务,如图像识别、语音转文字等。多模态能力使AI Agent在教育、医疗等领域的应用大幅扩展,但它们仍然主要是被动的执行者。
3、Orchestrating Stage (O)
这个阶段的AI Agent开始展现出对情境的深度理解能力。它们能够捕捉细微的语言暗示,理解文化背景,并在长期对话中保持连贯性。情境感知使AI Agent能够提供更个性化的服务,如智能家居系统根据居住者的习惯自动调节环境,或虚拟助手能根据用户的情绪状态调整交互方式。
4、Cognitive Stage (C)
在这个阶段,AI Agent不仅获得了有限度的自主决策能力,还开始与实体机器人系统融合。它们能够规划、优化执行过程,并在一定范围内自主作出决策。例如,在制造业,AI驱动的机器人可以自主调整生产线,优化工作流程;在医疗领域,AI手术机器人能够在手术过程中作出实时判断和调整。这个阶段的AI Agent通过物理实体扩展其影响范围,展现出类似人类的问题解决能力,但仍主要在特定领域内运作。
5、Harmonious Stage (H)
这是AI Agent发展的顶峰阶段,也是白惠源所展望的未来图景。在这个阶段,AI Agent与人类形成真正的共生和谐关系,同时与先进的机器人完全整合,开创一个人机共生的新时代。它们通过虚实结合,可以产生智能的衍生和发育能够在虚拟和物理世界之间无缝切换。这些高度智能化的实体能够理解抽象概念,具备创造性思维,甚至可以参与科学发现和艺术创作。
例如,一个AI Agent可能同时存在于智能家居系统、家用机器人和个人设备中,协调管理家庭生活的方方面面。在工作场所,AI Agent可能以全息投影或高度拟人的机器人形式出现,与人类同事协作完成复杂任务。在城市管理中,它们可能融入到智能交通系统、环境监测网络和应急响应机制中,成为城市运转的“神经系统”。
这五个阶段并非截然分明,而是相互交织、渐进发展的过程。每一个阶段的突破都建立在前一阶段的基础之上,同时也为下一阶段的发展铺平道路。当前,我们正处于第二阶段向第三阶段过渡的关键时期。
AI Agent经济:重塑未来商业生态
然而,白惠源的视野并不局限于技术本身。她大胆预测,随着Agent技术的成熟,我们将迎来「Agent经济」时代。据MarketsandMarkets预测,到2028年全球AI Agent市场规模将达到285亿美元,复合增长率将达到43.0%。
“未来,Agent可能成为经济活动的主体之一,它们将代表个人或组织进行决策、交易,甚至创造价值。这不仅是技术的进步,更是经济形态的革命,也势必会带来全新的商业模式和经济形态。”

她进一步阐述了Agent经济的几个可能特征:
1. 智能合约的普及:基于区块链技术的智能合约将由Agent来执行和监督,提高经济活动的效率和透明度。
2. 个性化服务的极致:Agent将深度学习用户偏好,提供前所未有的个性化服务和产品推荐。
3. 资源配置的优化:多Agent系统将能更好地协调和分配社会资源,提高整体经济效率。
4. 新型就业形态:人类可能更多地扮演Agent的训练者、监督者和创意提供者的角色。
“在Agent经济时代,人类可能更多地扮演创意的提供者、决策的制定者,而将繁琐的执行工作交给AI Agent,”白惠源说,“这将释放人类的创造力,推动社会向更高层次发展。”
回归科学本质:第一性原理
在谈到AI Agent的未来发展时,白惠源引入了一个富有哲学深度的概念——「第一性原理」(First principles thinking)。这一思维方式可追溯到亚里士多德的《形而上学》,强调每个系统中存在最基本、不可违背的命题。在AI领域,应用第一性原理意味着我们需要突破现有范式,重新审视智能的本质。
“在推动AI技术发展与变革时,我们需要回到最基本的问题,重新定义智能的本质。”白惠源强调。这种思维方式要求我们跳出现有AI技术的框架,从根本上重新思考智能的定义和构建方式。
白惠源解释道:“传统AI往往局限于模仿人类智能,但第一性原理思维促使我们探索更广阔的智能形式。这需要我们整合认知科学、神经科学、哲学等多学科知识,从最基本的单元开始,构建全新的AI架构。”
中能坤域团队在开发新一代AI Agent时,正是践行了这种思维方式。他们没有局限于现有的深度学习框架,而是从认知科学的基本原理出发,重新设计了一种模拟人类工作记忆和长期记忆交互的神经网络结构。这种创新方法带来了显著突破,特别是在处理长期依赖性任务时表现卓越,突破了传统递归神经网络的限制。
应用第一性原理思维到AI Agent开发中,不仅是技术层面的创新,更是整个AI领域的范式转换。它促使我们质疑基本假设,鼓励跨学科融合,激发从零开始的创新,并保持长远视角。这种方法与白惠源提出的AI Agent EPOCH理论不谋而合,为AI的长期发展提供了理论基础和实践指导。
在采访的最后,白惠源总结道:“第一性原理思维让我们有勇气挑战现状,重新想象AI的可能性。它不仅是一种技术方法,更是一种哲学态度,引导我们不断探索智能的本质和边界。通过这种深度思考和创新实践,我们正在重新定义AI Agent的未来,为人工智能的发展开辟一条充满可能性的新道路。”



