上个月刚结束的俄罗斯世界杯让大家意犹未尽。法国队的新秀---姆巴佩,更是在本次世界杯中一战封神,圈粉无数。MPS小编也是其脑残粉一枚......

今天,小编要给大家介绍的就是在MPS公司被封为步进电机驱动界的“姆巴佩”的我司产品:MP6500、MP6600。
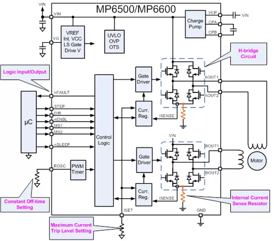
MP6500和MP6600是MPS公司推出的两款新型双极型步进电机驱动芯片。4.5V-35V宽电压输入,2.5A驱动电流,可以实现整部、半步、1/4步、1/8步等多种工作模式,可以广泛应用于家用电器、汽车、航空航天、医疗、工业自动化等众多领域。强大的功能包裹在QFN4x4灵巧的躯干下,不可不说是小巧精悍。



MP6500,MP6600产品框图
市面上多数产品的做法是全程都以一个固定快速慢速比例的混合衰减方式进行电流控制的,而MPS的MP6500、MP6600采用的是一种自适应的自动电流衰减,采用这种衰减方式可以有效减小电机相电流的纹波,使得电机运行更加平稳、高效。

我们对比了同样电流同样步数下MP6500和竞争对手的转速波动,很明显MP6500的转速波动更小,只有竞争对手的62%。

MP6500转速波动

竞争对手转速波动
MP6500和MP6600采用QFN4x4小封装,并且内置电流采样电阻的做法,使得外围电路非常精简,大大减小了布板空间,节省了成本。整个外围电路的空间布局仅仅只占到竞争对手的20%。

此精简、功能强大的MP6500、MP6600,犹如绿茵场上的姆巴佩,必将纵横驰骋,笑傲对手。
感谢您的阅读!如果您觉得本文还不错,请轻戳右上角“…”分享此篇文章,让更多人了解MPS!
www.monolithicpower.com
深圳办事处:
Tel:+86-755-3688-5818
Email: china-sz@monolithicpower.com
上海办事处:
Tel:+86-21-2225-1700
Email: china-sh@monolithicpower.com

