之前写了不少微生物多样性的数据可视化案例,但是始终没有与宏基因组接触,如今大势所趋不得不走上这条道路,论文复现也得早日提上日程,今天就让我们开始来复现下述论文中的图。扫描文末二维码加入交流群更多内容为您而准备
Expanded catalog of microbial genes and metagenome-assembled genomes from the pig gut microbiome
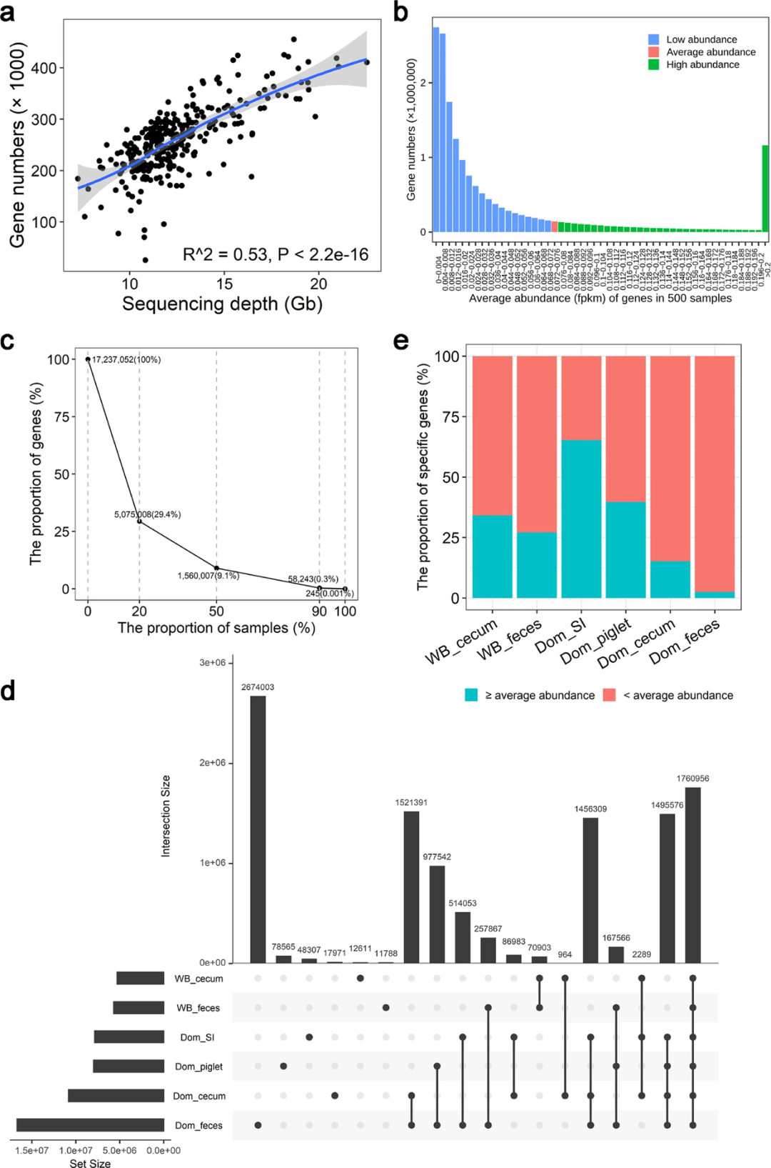
今天先从图a开始,本打算将全部图片代码一起展示,但是的确很耗时遂作罢,值得一提的是本文作者给出了分析过程代码及绘图代码,真是业界少有的良心,我在作者的基础上进行了某些细节的微调,希望能画出更好的作品
本文数据集:https://github.com/zhouyunyan/PIGC/blob/master/Pre-processed_Files/F6_faeces_301_geneNum.xls
下面开始我们的可视化之旅:
library(tidyverse)
首先通过lm( )计算出R值与P值
data <- read_tsv("F6_faeces_301_geneNum.xls")
lm(formula =data$gene_num ~ data$depth,data=data) %>% summary()
Residuals:
Min 1Q Median 3Q Max
-202784 -20931 2759 27390 104915
Coefficients:
Estimate Std. Error t value Pr(>|t|)
(Intercept) 27705 12818 2.161 0.0315 *
data$depth 18576 1005 18.478 <2e-16 ***
---
Signif. codes: 0 ‘***’ 0.001 ‘**’ 0.01 ‘*’ 0.05 ‘.’ 0.1 ‘ ’ 1
Residual standard error: 43530 on 299 degrees of freedom
Multiple R-squared: 0.5331, Adjusted R-squared: 0.5316
F-statistic: 341.4 on 1 and 299 DF, p-value: < 2.2e-16
此图就是一个常见的散点图+回归曲线,但是下面的代码我对多个细节进行了调整,大家可以仔细查看
(p <- data %>% mutate(gene_num=gene_num/1000) %>%
ggplot(aes(depth,gene_num))+
geom_point()+
geom_smooth(method = "loess")+
labs(x="Sequencing depth (Gb)",y="Gene numbers(x 1000)")+
theme(axis.title.y=element_text(size = 15,color="black",
margin=margin(r=5),face="bold"),
axis.title.x = element_text(size = 15,color="black",
margin=margin(t=5),face="bold"),
axis.text.y = element_text(size = 12,color="black"),
axis.text.x = element_text(size = 12,color="black"),
panel.grid.major = element_blank(),
panel.grid.minor = element_blank(),
panel.background=element_rect(colour="black",size=1,fill="white"),
plot.margin=unit(c(0.5,0.5,0.5,0.5),units=,"cm"))+
annotate("text",x=17,y=80,label = "italic(R) ^ 2==0.53",
parse = TRUE,size=5,colour="black")+
annotate("text",x=20.5,y=80,size=5,colour="black",
label = "paste(p, \" < 2.2e^-16\")",parse = TRUE))
ggsave(p,file="QH.D240.depth.GeneNum1.pdf",
width=6.35,height=5.77,dpi=300,units="in")
-
panel.background( ) 将四周边框加宽 -
plot.margin( ) 控制图像四周边距 (上,右,下,左) -
annotate( ) 添加R值与P值 -
margin=margin(t=5) 控制标签与文本之间的距离
喜欢的小伙伴欢迎关注我的公众号
R语言数据分析指南,持续分享数据可视化的经典案例及一些生信知识,希望对大家有所帮助


