鉴于前一段时间有小伙伴私聊 Immugent 说生信宝库是不是专门只写单细胞相关的推文呀,其实,这只是凑巧最近发的都是单细胞相关的。虽然近几年产生了大量的单细胞数据,但bulk数据是基础,是数据挖掘之源头,当然作为主打生信主题的公众号生信宝库肯定也会关注对bulk数据的挖掘。那么,本次推文Immugent就给大家介绍一个强大的分析Bulk数据的R包--IOBR。
随着新一代测序技术的不断推广,每年都产生了大量各种组织和细胞的测序数据(注:本文在没有特别说明情况下都是指bulk测序数据),这也催生了很多大型数据库,如:GEO, ArryExpress, TCGA, ICGC,以及我国的NGDC数据库。我们在阅读最新发表的文章中也越来越普遍的见到,作者在进行某一项研究中利用多项前人研究的数据对自己的结果进行平行验证,因此数据挖掘逐渐变得不再是选用品而是必需品。
伴随着数据增长就是生物信息学科的蓬勃发展,一个很普遍的现象就是R包的更新换代以及推陈出新,就像5年前的R包多是功能单一,解决某一具体问题;而近两年新推出的R包越来越多的整合了多项功能(或嵌入多种R包),做到一站式解决很多问题,如先前的 tidyverse, tinyarray 包和上周介绍的 irGSEA 包(单细胞基因集打分实操之irGSEA)。而小编今天介绍的这个IOBR 包功能十分强大,可谓包罗万象,并且相应的文章已经发表在Frontiers in Immunology (IF: 7.56)上了,想看文章的小伙伴可通过文章最下方链接进行检索。

IOBR旨在完成一站式对肿瘤多组学数据的免疫学/生物学研究,揭示肿瘤微环境和临床特征的关系。总的来说,IOBR包可以概括出以下几点优势:
集成了8种已发表的用于定量肿瘤微环境(TME)的算法: CIBERSORT, TIMER, xCell, MCPcounter, ESITMATE, EPIC, IPS, quanTIseq;
IOBR收集了255个已发表的特征基因集,涉及肿瘤微环境、肿瘤代谢、m6A、外泌体、微卫星不稳定和三级淋巴结构,所以你想要的在这都应有尽有;
并且可以通过运行函数 signature_collection_citation 获取源论文(暖心包),这样极大的方便了使用者解读和引用相关文献;
函数 signature_collection 可以罗列出所有给定签名的详细基因symbol,这样有利于筛选出重要的靶基因进行后续研究和实验验证;
最后,IOBR可同时采用PCA、z-score和 ssGSEA三种计算方法对基因集打分。
并且,值得注意的是,IOBR收集并使用多种方法进行变量转换、可视化、批量生存分析、特征选择和统计分析,并且支持批量分析和相应结果的可视化,下面小编就逐步介绍一下IOBR强大的功能。

在没有这个包之前我们要想做一个癌型的数据挖掘,起码得具备两个条件:一个是清洗好的RNAseq数据,另一个是特征基因集。而且在不同数据集进行互相验证时还需要对多套数据进行统一的数据转化,如都转化为TPM,就很繁琐。IOBR包就简化了这些步骤,只需给定它癌型,如转化成TPM只需要一个count2tpm函数即可实现,而且对TCGA和GEO数据都是可以无障碍衔接的;此外,这个包已经整理好了各种探索肿瘤微环境经典文献中使用或产生的数据集,只需要给定具体要研究的功能集即可,也可通过signature_collection函数进行挑选。
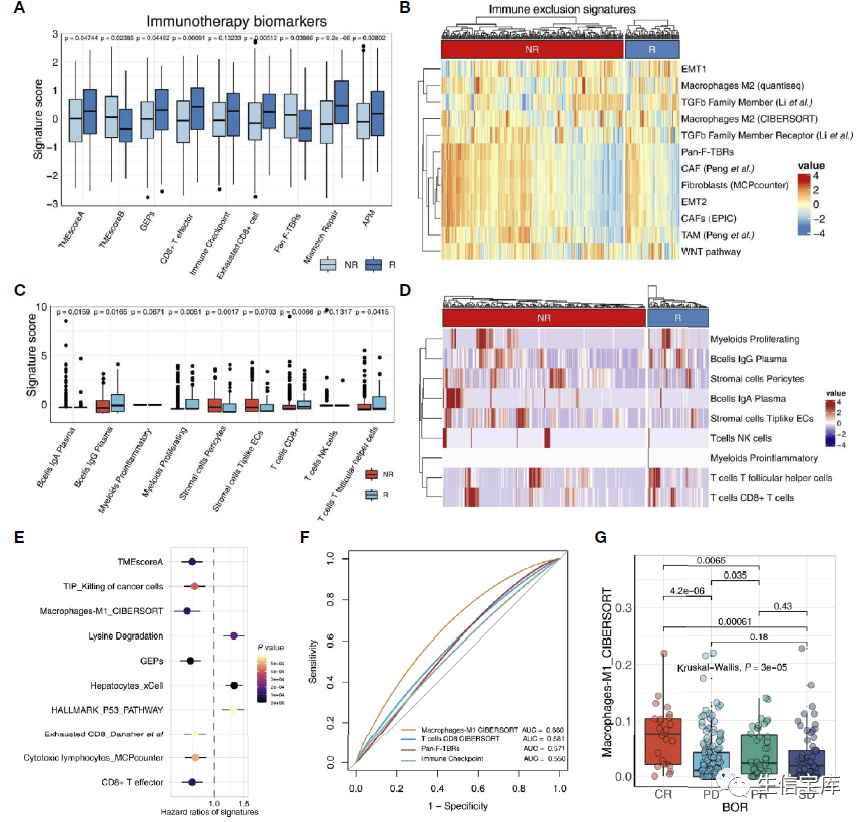
这个包还可以同时对各种分析结果进行可视化,不仅形式多样(如上图),而且添加了各种统计学检验,就连配色也高端大气,真乃数据挖掘之必备良包。
既然这个R包发在了免疫学领域的杂志上,那它分析肿瘤免疫微环境的能力肯定是很强大的。同时对bulk数据而言,近几年研究的最多最热门的一个方向的就是通过反卷积 的方式对其进行相对细胞定量,如我们熟知的CIBERSORT算法就是属于这类。当然目前基于这个思路的算法已经被开发出很多种,下表列出了最常用的8种算法,当然这些都被内置在 IOBR包中,可以随意调用。
| method | license | citation |
|---|---|---|
| CIBERSORT | free for non-commerical use only | Newman, A. M., Liu, C. L., Green, M. R., Gentles, A. J., Feng, W., Xu, Y., … Alizadeh, A. A. (2015). Robust enumeration of cell subsets from tissue expression profiles. Nature Methods, 12(5), 453–457. https://doi.org/10.1038/nmeth.3337 |
| ESTIMATE | free (GPL2.0) | Vegesna R, Kim H, Torres-Garcia W, …, Verhaak R. (2013). Inferring tumour purity and stromal and immune cell admixture from expression data. Nature Communications 4, 2612. http://doi.org/10.1038/ncomms3612 |
| quanTIseq | free (BSD) | Finotello, F., Mayer, C., Plattner, C., Laschober, G., Rieder, D., Hackl, H., …, Sopper, S. (2019). Molecular and pharmacological modulators of the tumor immune contexture revealed by deconvolution of RNA-seq data. Genome medicine, 11(1), 34. https://doi.org/10.1186/s13073-019-0638-6 |
| TIMER | free (GPL 2.0) | Li, B., Severson, E., Pignon, J.-C., Zhao, H., Li, T., Novak, J., … Liu, X. S. (2016). Comprehensive analyses of tumor immunity: implications for cancer immunotherapy. Genome Biology, 17(1), 174. https://doi.org/10.1186/s13059-016-1028-7 |
| IPS | free (BSD) | P. Charoentong et al., Pan-cancer Immunogenomic Analyses Reveal Genotype-Immunophenotype Relationships and Predictors of Response to Checkpoint Blockade. Cell Reports 18, 248-262 (2017). https://doi.org/10.1016/j.celrep.2016.12.019 |
| MCPCounter | free (GPL 3.0) | Becht, E., Giraldo, N. A., Lacroix, L., Buttard, B., Elarouci, N., Petitprez, F., … de Reyniès, A. (2016). Estimating the population abundance of tissue-infiltrating immune and stromal cell populations using gene expression. Genome Biology, 17(1), 218. https://doi.org/10.1186/s13059-016-1070-5 |
| xCell | free (GPL 3.0) | Aran, D., Hu, Z., & Butte, A. J. (2017). xCell: digitally portraying the tissue cellular heterogeneity landscape. Genome Biology, 18(1), 220. https://doi.org/10.1186/s13059-017-1349-1 |
| EPIC | free for non-commercial use only (Academic License) | Racle, J., de Jonge, K., Baumgaertner, P., Speiser, D. E., & Gfeller, D. (2017). Simultaneous enumeration of cancer and immune cell types from bulk tumor gene expression data. ELife, 6, e26476. https://doi.org/10.7554/eLife.26476 |
通过以上算法对bulk数据进行定量后,我们可以得到一个相对的细胞含量,虽然不是很准确,但是仍然能给我们提供一些思路。IOBR包也可以对定量结果进行可视化,如下图所示:

这里值得一提的是,作为反卷积算法的龙头老大,CIBERSORT的团队已经开发出了一个新版本--CIBERSORTx ,其可以将单细胞和bulk数据进行相互转化,感兴趣的小伙伴可以通过这个链接进行直达CIBERSORTx 。
肿瘤细胞之所以不同于正常细胞的根本原因是一些关键基因的突变,如控制死亡的基因突变赋予肿瘤不死/快速增殖的特征;控制细胞迁移/黏附的基因突变赋予肿瘤转移的能力;控制细胞代谢的基因突变赋予肿瘤制造有利于自身生存的环境等等。而这些肿瘤的特征都或多或少的体现在肿瘤微环境的变化上,因此在上述得到各种细胞的相对含量之上和具体基因进行关联分析可以进一步揭示肿瘤发生发展的内在机制。IOBR提供了基于全局对基因突变情况进行研究的功能,还可以同上述获得的免疫细胞相对含量结果进行联合分析。

在得到以上分析结果后,为了更好的对研究的表型进行解读,我们往往还需要和临床指征进行关联才能赋予研究实际意义,如和肿瘤患者的年龄,性别等基本信息或者肿瘤分级,转移与否等联合分析。因此,IOBR还提供了将分析结果和临床信息进行关联的常用模型,如 lasso 模型和 ridge 模型(岭回归),在实际应用中,我们可以根据不同的临床指标选择合适的模型,还可以进行不同数据集之间的相互验证。

好啦,本次推文写到这就结束啦,后续小编会用示例数据进行演示如果使用IOBR包进行数据挖掘,敬请期待!
[参考文献]
Zeng D, Ye Z, Shen R, Yu G, Wu J, Xiong Y, Zhou R, Qiu W, Huang N, Sun L, Li X, Bin J, Liao Y, Shi M, Liao W. IOBR: Multi-Omics Immuno-Oncology Biological Research to Decode Tumor Microenvironment and Signatures. Front Immunol. 2021 Jul 2;12:687975. doi: 10.3389/fimmu.2021.687975.
喜欢的小伙伴欢迎加入我们交流群

使用R语言制作令人惊艳的海报
ggplot2优雅的批量绘制饼图
手把手带你绘制CNS级别的气泡图
ggplot2带你绘制质感美美的云雨图
箱线图|小提琴图,你需要的他都有

