但使龙城飞将在,不教胡马度阴山。
——王昌龄

每个时代都有不同的“英雄”,此时此刻,战斗在一线救死扶伤、迎难而上的医护工作者,就是伟大的英雄。他们将白衣化作了铠甲,用勇气铸就了披风,责任磨砺出长剑,天使也就变身成了战士!
今天,我们心中唯一挂念的是抗疫一线的女神们!
作为电源人,我们无法上战场与她们并肩作战,但是我们可以用“芯”致敬心中的女神,小编从我们芯片级电源模块中挑选了三颗“芯”表达我们的崇敬之情。
第一颗“芯”:MPM3695-100
同类翘楚,小巧精悍
敬 --- 抗疫战场的女医生

MPM3695-100当仁不让花式比❤女医生, 作为同类产品中的翘楚,它拥有最顶级的工艺和设计技术,它强大的性能如同一线的女医生一样,独挡一面,小小的身躯蕴藏着大大的能量。
这颗“芯”是一款输出电流高达100A的全集成电源模块,可以灵活扩展,并且提供了PMBus接口,具有极好的负载和线性调整率,还可以并联工作以提供最大 800A 的持续输出电流,是FPGA/ASIC、加速卡、交换机应用的理想之选。


图注:MPM3695-100原理图

图注:MPM3695-100 效率曲线
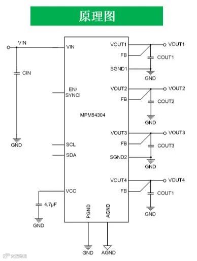
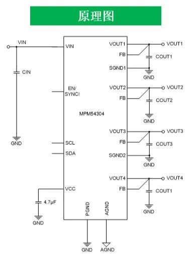
第二颗“芯”:MPM54304
四路电源,时序可控,远程可控可读
敬 --- 一线女护士长、女管理职工们

她们是优秀的管理者,统一协调分配,
维持着病房中有条不紊的秩序。
作为名副其实的“管理者”,刚刚荣获大奖的MPM54304竖起了它的大拇指,为医护管理者们代言!
MPM54304是业界首款PMIC模块,可以控制四路电源:2路3A和2路2A电源轨,最关键的是可以灵活实现各种时序要求,还能使用I2C总线通过MTP(可多次编程)来配置参数。


图注:MPM54304应用电路图

图注:MPM54304效率
第三颗“芯”:MPM3550E
宽电压输入适用多种应用场合,低EMI
敬 --- 冲在前线的女护理工作者们

她们吃苦耐劳,尽忠恪守,照顾病患,
解决了大家的后顾之忧。
在一线的护士群体中,女护士占了90%,她们待病人体贴入微,为病人打气,给他们带来源源不断的正能量。
正如抗疫护士们一样,MPM3550E也是一枚全能芯片,身为一款高密度非隔离式 DC/DC 电源模块,在宽输入和负载范围内可实现 5A 连续输出电流,具有快速瞬态特性和良好的稳定性。通过外部 FB 电阻(默认输出为 3.3V)可提供 1.0 - 12.0V 的可调输出电压,采用同步整流和控制技术实现超高效率,同时还集成了内部固定软启动功能、远程使能控制和电源正常指示功能。

图注:MPM3550E应用电路图
当然,我们还有一系列模块方案等你来挑选

以爱之名,比心最美一线女神们,待到山花烂漫时,愿能在丛中笑,感恩有你们!!
MPS联系方式
深圳办事处:
Tel:+86-755-3688-5818
Email: china-sz@monolithicpower.com
上海办事处:
Tel:+86-21-2225-1700
Email: china-sh@monolithicpower.com
感谢您的阅读!如果您觉得本文还不错,请轻戳右上角“…”分享此篇文章,让更多人了解MPS!
点击“阅读原文”,了解更多MPS模块产品

