点击上方蓝字“MPS芯源系统”,关注我们,了解更多。
PoE是Power over Ethernet的缩写,即以太网供电。相比传统的AC电源的供电方式,PoE可以通过现有的以太网电缆同时供电和传输数据。将供电电缆和数据电缆的统一,给PoE应用带来了安装灵活、低成本的巨大的优势,因而PoE解决方案在工业等领域快速增长,应用对功率的需求也越来越大。
如图1所示,在PoE功能提出之初,PoE只能向设备提供最高13W的功率,称为802.3af协议。显然13W的功率不足以满足越来越高的需求,在2009年发布了802.3at协议,提高了电压和电流规格,可提供25.5W功率。为满足快速发展的PoE应用,在2019年发布了802.3bt协议,最高可提供71W的功率。

图 1
PoE组件主要由两部分组成,受电设备(PD)和供电设备(PSE),如图2所示。PSE从AC电源处接受功率,然后负责像电源一样供电,而PD负责接受和使用功率。PD设备在接收PSE功率时有一个握手过程,以保护PD设备在连接协议不兼容的PSE设备时不受损坏,从而保证PoE供电的可靠性。

图 2
典型的PSE设备为网络交换机和路由器等,典型的PD设备主要是IP电话,安保摄像头和基站等。针对PoE不同功率等级的协议和应用,MPS提供了应用于af、at和bt协议的完整的解决方案,包括协议,DCDC控制器和集成协议和功率部分的IC --- MP6005。
MP6005,作为一款DCDC控制器,支持目前所有PoE协议的功率部分的设计,可同时用来设计反激和正激变换器,从PSE处传输功率。
在以太网供电中,为了更加安全可靠,常常使用隔离电路,常见的功率小于100W时的隔离电路主要有反激和正激两种,其基本拓扑结构如图3所示。

图 3
相比反激变换器,正激变换器的变压器开关过程中不需要储存能量,变压器、MOS等功率器件上的电流应力较小,效率较高,但是正激需要更多的开关器件,成本较高。因而正激变换器适用于低压大电流输出的应用,同时为进一步提高正激变换器的效率,往往会引入原边有源钳位和副边同步整流电路。图3为有源钳位正激变换器和反激变换器的对比总结,如图4所示。

图 4
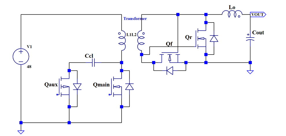
正激变换器的拓扑结构如图所示。其中Qmain是主开关,Qaux是辅助开关,Qf是副边续流MOS,Qr是副边整流MOS,L0是输出电感,通过变压器隔离,如图5所示。

图 5
隔离电路中常见的钳位电路有RCD钳位和有源钳位电路,RCD钳位电路中,励磁电感和部分漏感上的能量通过RCD中的电阻耗散,减小了拓扑的整体效率;主开关MOS上的电压尖峰较高,不仅可能造成产品的EMI问题,还给副边同步整流MOS的驱动带来困难。有源钳位电路很好的克服了RCD钳位电路的缺点,不仅回收了励磁电感和漏感上的能量,抑制了主开关MOS上的电压尖峰,同时辅助开关可工作于软开关模式,很好的提高了拓扑的整体效率。有源钳位电路可根据辅助开关MOS的位置分为高端和低端两种,如图6所示,低端的有源钳位电路使用PMOS,成本较高,钳位电容上的电压应力更大,但是驱动电路设计较为简单。MP6005使用的是低端有源钳位电路。

图 6
原边主开关MOS断开时的开关电压由励磁电感的复位电压和钳位电容的电压组成。钳位电容越大,其开关电压幅值越小,钳位电容和励磁电感的谐振频率也越小。因为控制环路的带宽通常设置为谐振频率的1/5-1/3处,因此钳位电容也不能设置的过大,影响控制环路的响应速度。
正激电路的副边通常需要两个二极管用于励磁电感和输出电感续流,在大电流输出的应用中,这两个二极管在续流过程中将带来可观的损耗,因而常常用MOS管替代二极管的方式来提高效率。同时由于正激变换器原边主开关MOS开关过程和励磁电感、输出电感续流过程的相对应,副边变压器的开关电压可作为副边同步整流MOS的驱动电压。续流MOS的gs驱动电压是整流MOS的ds电压,整流MOS的gs驱动电压是续流MOS的ds电压。当励磁电感和输出电感电流耗尽后,输出电压将通过变压器使整流MOS导通,使副边工作于FCCM模式下,因而其空载损耗较传统的二极管整流的拓扑更高。
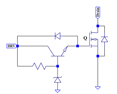
当输出电压较高时,为保护副边MOS的gs不被高电压击穿,通常使用下图7所示的三极管稳压电路,三极管基级通过稳压管和电阻连接变压器的开关电压,三极管射级连接MOS的栅极,MOS的驱动电压将跟随三极管的基极电压变化,三极管集电极可从变压器或输出电压处取电。MOS的三极管驱动电路也会带来部分的损耗,输出电压和MOS管驱动的钳位电压之间的差值越大,驱动电路的损耗就越大,因而正激拓扑更适用于不需要额外引入三极管稳压电路的低压大电流的应用。

图 7
在副边续流MOS(Qf)关断,副边整流MOS(Qr)开通过程中,变压器的漏感会和副边整流MOS(Qr)的Cds电容发生谐振,副边整流MOS(Qr)的Vds上将叠加较大的振铃,较高的spike不仅会增大副边整流MOS(Qr)的成本,而且还会影响正激变换器整体的效率。常规的RC吸收电路可以很好的抑制副边整流MOS(Qr)的Vds振铃,但是会带来比较大的功率损耗,因而推荐使用功率损耗较小的RCD吸收电路,如图8所示。在副边整流MOS(Qr)导通过程中,漏感能量可通过二极管D储存于电容C中,当其关断后,储存于电容C中的能量可经电阻R传递到输出电容和负载。其中电容C容值越大,振铃幅值越小,电阻R越大,功率损耗越小,振铃削弱效果如图9所示,振铃峰值削弱了20%,振铃周期也有所减小。一般情况下,二极管D采用肖特基二极管,电容C可取为2.2nF,电阻R可取为20k。

图 8

图 9
为验证正激变换器的设计,分别搭建了输出电压为5V/3.3V的不同功率等级下的正激和反激拓扑。有源钳位正激拓扑中,由于主开关和辅助开关开通之间的延迟时间,辅助开关可工作于ZVS,然而主开关ZVS情况则较为复杂。在开关切换前,辅助开关和整流MOS开通,当辅助开关断开后,励磁电流流经主开关、整流MOS和续流MOS的DS电容,主开关MOS的VDS电压开始下降;但是重载情况下,输出电感电流仍然可以通过整流MOS的体二极管续流,将变压器两端电压钳位在一个较低的电压幅值处,阻止主开关MOS的VDS电压进一步下降,因而在主开关MOS开通瞬间,其VDS电压仍处于VIN电压幅值处,带来了部分的开通损耗。
通过计算分析输出为3.3V/50W时的功率损耗,辅助开关由于实现了ZVS和较小的励磁电流,功率损耗较小,主开关的损耗主要来自于部分开通损耗和导通损耗,变压器损耗主要包括磁损和铜损,副边整流MOS管的损耗包括因震荡引起的开关损耗、导通损耗和二极管损耗,输出电感的损耗主要为磁损和铜损组成。样机的效率曲线如图所示,可以看出随着输出功率的增大,正激变换器的效率普遍优于反激变换器,更高输出功率等级下,由于PoE应用中板子空间和热管理的限制,采用正激变换器是一个更优的选择。

MPS联系方式
深圳办事处:
Tel:+86-755-3688-5818
Email: china-sz@monolithicpower.com
上海办事处:
Tel:+86-21-2225-1700
Email: china-sh@monolithicpower.com
感谢您的阅读!如果您觉得本文还不错,请轻戳右上角“…”分享此篇文章,让更多人了解MPS!
点击“阅读原文”,了解 MP6005

