随着现在电源适配器的功率需求越来越大,而外形尺寸却越来越小,以高效率著称的同步整流已经完全取代了肖特基二极管,成为反激电源中次级侧的首选方案。

但是众多的同步整流方案当中,细心的亲们可能会发现 -----
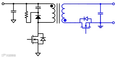
把同步整流管放在次级侧的低端

把同步整流管放在次级侧的高端

小编也是工科背景出身的学霸(zha),这点儿问题可难不倒我。单一串联电路中的元件相互交换位置不影响功能,这可是最基本的电路原理。但是放在低端的话同步整流和输出是共地的,这样同步整流的供电可以直接从输出电压取,电路设计非常简单,所以当然是放在低端比较好啦。
不是,等等......
为什么总隐隐的觉得事情不会这么简单呢?
于是我暗戳戳的咨询了下我们MPS负责ACDC产品线的资深应用工程师,发现事情确实没那么简单!
原来这两种接法在EMI性能上面还会有很大的差别,这可是电源设计里面最难解决的问题之一。
众所周知,在开关电源中EMI的来源是开关动作所产生的动点电压,而在反激电路中初级侧的主开关管和次级侧的同步整流管则分别是最主要的两个动点。
如下图所示,红色的初级动点和蓝色的次级动点所产生的共模电流方向是相反的。这样就会产生共模电流相互抵消的作用,所以EMI的性能就是比较好的。

如下图所示,红色的初级动点和蓝色的次级动点所产生的共模电流方向是相同的。这样就会产生共模电流相互加强的作用,所以EMI的性能就是比较差的。


虽然差异的大小因设计而异,但是通常这两种接法在EMI的测试结果上会表现出3-5db的差别,这个在实际应用中可不是那么容易补得回来的,再说熬到秃头就为个3-5db,也犯不上。
所以,再做设计的时候就不用犹豫了,果断把同步整流摆在高端。
最后,良心推荐给大家:
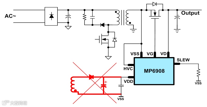
MPS公司的MP6908,其内部集成高压自供电功能,无需外加辅助绕组或任何外围元器件即可实现同步整流位于高端,轻松拥有优越的EMI性能。

MPS联系方式
深圳办事处:
Tel:+86-755-3688-5818
Email: china-sz@monolithicpower.com
上海办事处:
Tel:+86-21-2225-1700
Email: china-sh@monolithicpower.com
感谢您的阅读!如果您觉得本文还不错,请轻戳右上角“…”分享此篇文章,让更多人了解MPS!
点击“阅读原文”,了解更多MP6908信息

