如今,反激变换器在PoE供电场合被普遍采用。但是,你还在为提高PoE供电效率而发愁吗?

轻小化是MPS公司电源产品追求的目标,提高开关频率可以减小电感、电容等元件的体积。但是随着开关频率的提高,开关损耗越来越成为效率提升的障碍。
今天,小编带大家扒一扒开关损耗的罪魁祸首:
01
电压尖峰
开关器件关断时刻的电压尖峰主要是由电感续流引起的,其中电感主要来自于变压器初级漏感和和线路中的分布电感,而电压尖峰正是由初级漏感的能量泄放,最终将开关器件源漏间的结电压冲高而引起的。
02
振铃
开关器件开通时刻的振铃是由电容和等效电感的谐振产生的,电容是开关器件的结电容,电感主要是初级侧的励磁电感,开关器件的结电压在谐振状态下会不停地变化,因而在不同的开通时刻损耗也不同,通常在较低电压下开通损耗也会较低。当然,针对开通损耗也常采用零电压开关(ZVS)和零电流开关(ZCS)技术。
普通PD+DCDC芯片大多采用反激变换器做隔离电源,常规的RCD吸收电路把漏感能量消耗在电阻R上。消耗的能量越多,开关管的电压应力就越低,但也影响了整个变换器的效率。因此常规的RCD吸收总存在着开关管电压应力与整个变换器效率之间的矛盾。

图注:采用RCD吸收电路的反激变换器波形

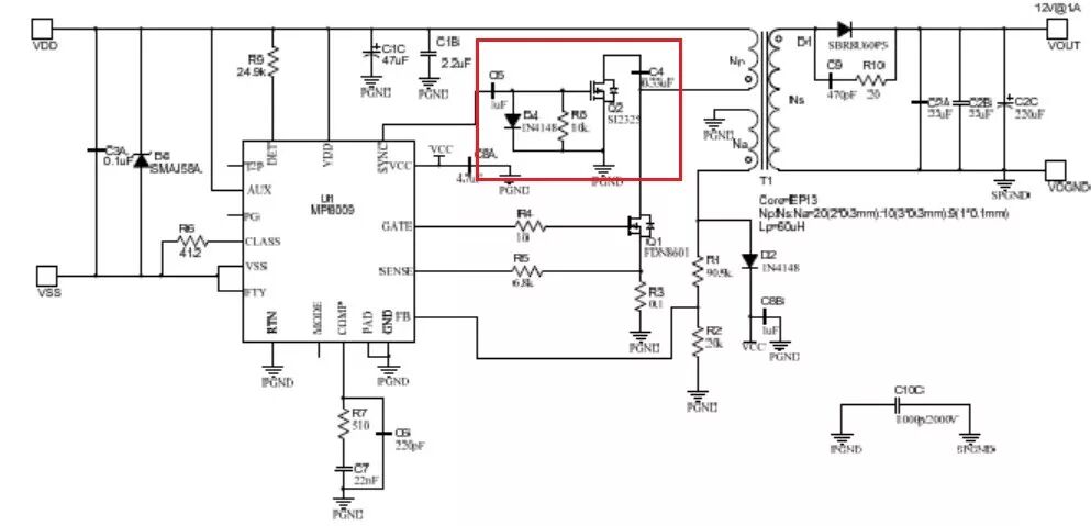
图注:MP8009有源钳位PSR反激电路

图注:MP8009有源钳位PSR反激电路板

图注:MP8009有源钳位反激变换器波形

图注:MP8009有源钳位反激变换器的效率曲线
MPS联系方式
深圳办事处:
Tel:+86-755-3688-5818
Email: china-sz@monolithicpower.com
上海办事处:
Tel:+86-21-2225-1700
Email: china-sh@monolithicpower.com
感谢您的阅读!如果您觉得本文还不错,请轻戳右上角“…”分享此篇文章,让更多人了解MPS!
点击“阅读原文”,了解更多MP8009信息

